Valitse kieli:
English
Suomi
Tervetuloa, Vieras. Ole hyvä ja
kirjaudu
tai
Rekisteröidy
Koti
Ohjeita
Haku
Kirjaudu
Rekisteröidy
Liity SRHS:n jäseneksi
SRHS Forum
›
Suomen Radiohistoriallinen Seura ry - Keskustelufoorumi
›
Kotimaiset radiot, televisiot ja äänentoistolaitteet
› Philips BSF452A hilakonkan paikka ja arvo
‹
Edellinen aihe
|
Seuraava aihe
›
Sivu: 1
Lähetä aihe
Tulosta
Philips BSF452A hilakonkan paikka ja arvo (Luettu 6711 kertaa)
Timo OH6KK
YaBB Newbies
Poissa
Viestejä: 32
Philips BSF452A hilakonkan paikka ja arvo
25.12.2017 klo 13:06:36
Tulosta viesti
Moi
Ostin tyttärelle Philips BSF452A putkiradion joululahjaksi. Vaihdoin verkkopiuhan maadoitettuun Shukoon ja kytkin maan radion runkoon. Kitaraa varten tein 2 x banaani - 6.3 mm mono naaras piuhan.
Kylmänä radio ja vahvistin kuulostavat kertakaikkiaan hienoilta. Kitaran putkisoundi vahvistin kylmänä on aivan mahtava. Puolen tunnin soiton jälkeen ääni alkaa särkeä.
Lukemani perusteella oireet vaikuttaisivat siltä että pääteputki EL84 hilalle tuleva kondensaattori taitaa vuotaa.
Miten löydän kyseisen kondensaattorin? Minkälaisen konkan siihen voi laittaa?
Joulurauhaa.
RadioTimo
IP kirjattu
Timo Lehtonen
Senior Member
Poissa
SRHS 714
Viestejä: 250
Sijainti: Ähtäri
Re: Philips BSF452A hilakonkan paikka ja arvo
Vastaus #1 -
25.12.2017 klo 21:24:00
Tulosta viesti
Niin kutsuttu "hilakonkka" tämän tyypin Philipseissä on muistaakseni 2,7 nF:n suuruinen kondensaattori, joka on toisesta päästään kiinni putken EABC80 triodin anodilla (pinni 9) ja toinen pää toisen äänenvärisäädinpotentiometrin väliulosotossa. Kondensaattori on kapasitanssiltaan pienehkö tuolla paikalla, mutta pienjaksovahvistimen toiston kokonaisuus muodostuu kyseisessä radiossa useamman takaisinkytkentäpiirin vaikutuksesta ja kytkentäkondensaattori pääteputkelle on vain osa tämän vahvistimen logiikkaa.
Kondensaattorin voit korvata esimerkiksi uudella vastaavan kokoisella polypropyleenikondensaattorilla. Jännitekestoisuuden olisi hyvä olla ainakin 630V.
Jos käytettävissäsi on jännitemittari, vertaa pääteputken katodin (pinni 3) jännitettä runkoa vasten toiston toimiessa ja ollessa säröinen. Jos jännite selvästi kohoaa äänen säröytyessä, on vika silloin todennäköisesti juuri po. kondensaattorissa. Jännitteen oikea arvo on noin 6-7 V.
Huomaa, että esimerkiksi pelkästään pienjaksovahvistinosassa on lukuisa määrä muitakin komponentteja, jotka vialla ollessaan voivat aiheuttaa toistoon erilaisia ongelmia.
Sitten:
Näiden 0-luokitettujen sähkölaitteiden virtajohtoa ei saisi vaihtaa erilaiseksi (kuten shuko), kuin miksi laitteen valmistaja sen on määritellyt, koska laite on juuri sellaisena hyväksytty liitettäväksi yleiseen sähköverkkoon.
Terv.
Timo L.
IP kirjattu
VjpA
God Member
Poissa
SRHS
Viestejä: 2681
Sijainti: Vantaa
Re: Philips BSF452A hilakonkan paikka ja arvo
Vastaus #2 -
25.12.2017 klo 22:42:35
Tulosta viesti
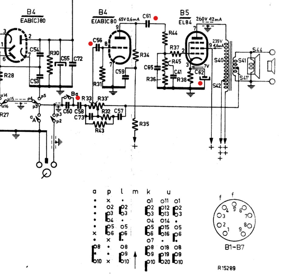
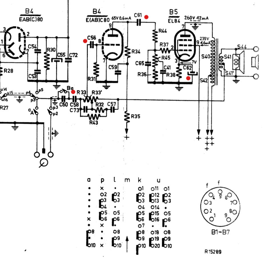
Mulla ei nyt ollut tuon radion kaaviota, mutta tästä on kyllä apua - noi punaisella pallukalla merkityt kannattaa vaihtaa aluksi. C58 ja C61 on 33 nF (500 tai 630 V), C56 on 4,7 nF mutta 22 nF käy (500 tai 630 V), C62 on 100 uF (mikrofaradia) 63 tai 100 V.
50-60-luvulla näissä radioissa on maadoitus hoidettu omalla johtimellaan vesijohto- tai patteriverkostoon edellyttäen että putket ovat metallia.
bx542a_pddte.jpeg
( 98 KB | 0 latausta )
t. // Jukka
IP kirjattu
Timo OH6KK
YaBB Newbies
Poissa
Viestejä: 32
Re: Philips BSF452A hilakonkan paikka ja arvo
Vastaus #3 -
25.12.2017 klo 23:19:51
Tulosta viesti
Kiitos skemasta ja neuvoista.
Miljoonalaatikosta löytyi 4,7nF 630V polko, jolla korvasin kondensaattorin C61. Särö loppui siihen. Kaksi konkkaa sarjaan kytkemällä niistä saisi 2,35nF. Onko syytä tehdä tuo sarjaankytkentä, vaikka radio-vahvistin nyt soi moitteetta?
En oikein uskalla antaa radiovahvistina maadoittamattomana tyttärelleni opiskelupaikkakunnalle käytettäväksi, jonka takia laitoin siihen Shukon. Alkuperäinen pistoke ei nykyaikaiseen pistorasiaan mennyt, joten se oli joka tapauksessa vaihdettava.
Pitää vielä kerran kehua radion ääntä kitaravahvistimena. Kertakaikkiaan kaunis, puhtaan ”helmeilevä” ja lämmin putkisoundi. Tehoa juuri sopivasti kotisoittoon.
Joulurauhaa !
RadioTimo
IP kirjattu
Timo Lehtonen
Senior Member
Poissa
SRHS 714
Viestejä: 250
Sijainti: Ähtäri
Re: Philips BSF452A hilakonkan paikka ja arvo
Vastaus #4 -
26.12.2017 klo 09:15:12
Tulosta viesti
Huomenta!
Hyvä kun apu löytyi. Pahoittelen, että lähdin muistelemaan ilmeisesti eri mallin pääteasteen kytkentää (eri sävysäätimet matalille ja korkeille) kuin mikä on sinun radiossasi. Minulla ei ole kaavaa juuri tähän malliin. BSF 452a näyttääkin olevan yksinkertaisempi. Kytkentäkondensaattorin arvo lienee siinä tapauksessa tuo Jukan kaavan mukainen 33nF. Heititkö jo vanhan pois? Siitä saattaisi kyljestä nähdä oikean arvon.
Nämä vanhat radiot sietävät kyllä hyvinkin suuria poikkeamia kondensaattorien arvoissa, vain muutamat paikat ovat todella kriittisiä. Jos haluaa pienjaksovahvistimen toiston olevan sellainen kuin se on ollut radion lähtiessä tehtaalta, useimmat (tai kaikki) paperieristeiset kondensaattorit on syytä vaihtaa uusiin (niiden kapasitanssi muuttuu itsestään ajan myötä) ja oikean arvoisiin. Myös vastusten arvojen pitäisi olla kohdallaan. Korva ei kuitenkaan yksinkertaisessa systeemissä erota pienten heittojen vaikutusta.
Virtajohdon osalta pitäydyn edellisessä viestissäni. En ota kantaa siihen mikä toimii, vaan siihen mitä säädökset tästä asiasta sanovat.
Hyvää Tapaninpäivää!
Timo L.
IP kirjattu
Ruokki
God Member
Poissa
Viestejä: 1781
Re: Philips BSF452A hilakonkan paikka ja arvo
Vastaus #5 -
26.12.2017 klo 10:02:06
Tulosta viesti
SÄHKÖTURVALLISUUS ENSIN!
Ellet tasan tarkkaan tiedä miten muutat radion kitaravahvistimeksi turvallisesti niin älä anna sitä osaamattomiin käsiin!
Jos sen kuitenkin teet niin yhdistä radio ainakin vikavirtasuojan ja suojaerotusmuuntajan kautta verkkoon
Uraltonen sivulla on (ainakin joskus ollut) selostus siitä mitä pitää ottaa huomioon ja mitä muutoksia radioon tehdään muutettaessa se kitaravahvistin käyttöön.
Ylläoleva kirjoitettu ystävällisenä neuvona läheisten suojelemiseksi sähköiskun vaaroilta.
Ruokki
IP kirjattu
Maja
God Member
Poissa
SRHS 478
Viestejä: 3372
Sijainti: Lounais-Suomi
Re: Philips BSF452A hilakonkan paikka ja arvo
Vastaus #6 -
26.12.2017 klo 11:01:53
Tulosta viesti
Asiahan ei tietysti minulle kuulu...eli tämä vaan ihan näkökulmana...
Jos tuossa radiossa on paperikonkilla vaihe ja nolla kytketty runkoon am-alueiden
häiriönpoisto tarkoituksessa sen maadoitusliittimeen ja ne vuotavat. Tämä on
ongelma jos asunnossa on ryhmäkohtainen vikavirtasuojaus. Nimittäin tuo ke-vi
rungossa saattaa katkaista sähköt koko asunnosta, samoin kuin am-maaliittimen
kykeminen lämpöpatteriin.
Näissä opiskelipiireissä saattaa löytyä myös kavereita jotka ovat innokkaita
"modaamaan" tätä mielenkiintoista projektia hiukan "paremmaksi" ja silloin
tuo turvallisuus joutuu ihan uuteen valoon?
Turvallisuutta ajatellen jokin tämän tapainen voisi parempi vaihtoehto
https://www.thomann.de/fi/fender_acoustasonic_15.htm
Markku
IP kirjattu
Timo OH6KK
YaBB Newbies
Poissa
Viestejä: 32
Re: Philips BSF452A hilakonkan paikka ja arvo
Vastaus #7 -
26.12.2017 klo 14:50:23
Tulosta viesti
Kiitoksia taas neuvoista ja opastuksesta.
Mittasin jännitteet grammariliitännästä runkoa, eli suojamaata vasten. AC ja DC nolla. Kitaran, joka n grammariliitännän kautta kiinni radiossa, runko on kiinni suojamaassa, eli soittaja on suojamaan potentiaalissa.
Radio on alkuperäistilassa lukuunottamatta vaihdettua pääteputken hilakonkkaa ja verkkopiuhaa, jonka vaihdoin keviin ja jonka kautta laite on nyt maadoitettu.
RadioTimo
IP kirjattu
Timo Haveri
God Member
Poissa
Viestejä: 2962
Sijainti: Parkano
Re: Philips BSF452A hilakonkan paikka ja arvo
Vastaus #8 -
26.12.2017 klo 16:48:02
Tulosta viesti
50-luvun verkkomuuntajalla varustetuissa Philipseissä en ole muistaakseni tavannut näitä verkkojohdosta runkoon kytkettyjä konkkia mutta hyvä on silti tarkistaa ettei semmoisia ole joskus lisäilty. Philipsin käyttämissä pikimöykkymuuntajissa on muutamia kertoja tullut vastaan käämikierrosten välisiä oikosulkuja (aiheuttaa ylimääräistä tehonkulutusta ja lämpenemistä sekä lopulta lämpösulakkeen laukeamisen) joten olisin varuillani myös ensiökäämin ja muuntajan rungon välisen eristyksen pettämisen varalta. Maadoitetun verkkojohdon asentaminen (ja vikavirtasuojallisen pistorasian käyttäminen) kieltämättä poistaa tästä aiheutuvan vaaran mutta määräysten mukaan niin ei saa tehdä. Ainoaksi keinoksi jää suojaerotusmuuntaja jonka perässä on 0-luokan maadoittamaton pistorasia radion vastaavaa pistotulppaa varten.
Timo
WWW
IP kirjattu
VjpA
God Member
Poissa
SRHS
Viestejä: 2681
Sijainti: Vantaa
Re: Philips BSF452A hilakonkan paikka ja arvo
Vastaus #9 -
26.12.2017 klo 19:32:13
Tulosta viesti
Tuolla on ohje radiosta -> kitaravahvistimeksi:
http://www.uraltone.com/blog/putkiradiosta-kitaravahvistimeksi-osa-1/
ja tässä yksinkertainen vahvari:
http://www.uraltone.com/blog/5f1-champ-kasausohjeet/
Noista saat lisävinkkiä projektiisi, huomaa signaalitiellä kytkentäkonkat 22 nF ja vahvistisisäänmenossa sarjassa 68 kohm vastaus.
Radion muutosohjeissa suositeltiin suojamaadoitettua verkkojohtoa ja häiriöpoistokonkkien poistoa verkko ja vaihtojännitepuolelta.
t. // Jukka
IP kirjattu
Sivu: 1
Lähetä aihe
Tulosta
‹
Edellinen aihe
|
Seuraava aihe
›
Foorumihyppy »
Koti
» 10 viimeisintä viestiä
» 10 viimeisintä aihetta
Suomen Radiohistoriallinen Seura ry - Keskustelufoorumi
Suomen Radiohistoriallinen Seura ry
Jäsenalue
Yleistä radiohistoriasta
Kotimaiset radiot, televisiot ja äänentoistolaitteet ««
Ulkomaiset radiot, televisiot ja äänentoistolaitteet
Muut radio- ja elektroniikkalaitteet
Entisöinti ja kunnostus yleisellä tasolla
Omatekoiset laitteet ja rakentelu
Sotilasradiot ja Perinneradiot
Yleinen keskustelualue
Niitä Näitä
Haku päällä
« Koti
‹ Alue
SRHS Forum
» Powered by
YaBB 2.6.12
!
YaBB Forum Software
© 2000-2026. Kaikki oikeudet pidätetään.