Valitse kieli:
English
Suomi
Tervetuloa, Vieras. Ole hyvä ja
kirjaudu
tai
Rekisteröidy
Koti
Ohjeita
Haku
Kirjaudu
Rekisteröidy
Liity SRHS:n jäseneksi
SRHS Forum
›
Suomen Radiohistoriallinen Seura ry - Keskustelufoorumi
›
Omatekoiset laitteet ja rakentelu
› Torotor 2-OA-12 kelasarjaradio, vm.1950-2
‹
Edellinen aihe
|
Seuraava aihe
›
Sivu:
1
2
[3]
Lähetä aihe
Tulosta
Torotor 2-OA-12 kelasarjaradio, vm.1950-2 (Luettu 9802 kertaa)
Heikki Rinnemaa
God Member
Poissa
Viestejä: 794
Sijainti: tampere
Re: Torotor 2-OA-12 kelasarjaradio, vm.1950-2
Vastaus #30 -
18.11.2022 klo 22:12:30
Tulosta viesti
Kitos vinkistä Jukka.
Tässä mittaustuloksia.
Mittalähettimellä antenniliittimen keinoantennin kautta syötin 1300KHz taajuudella, radiolähetyksellä moduloituna. Hyvin kuuluu vielä n.20% modulaatiolla.
Mikäli tuon RPS2203 Nordmenden ulostuloon on luottamista niin asteikon mukaan lähes 35 DB kun vähensin tehoa maksimista, alkoi sitten kohinaa tulemaan mukaan. Täydellä modulaatiolla sai pudottaa maksimista 45DB.
Kuva jännitemittauksista.
Sieppaam.JPG
( 188 KB | 101 latausta )
IP kirjattu
Heikki Rinnemaa
God Member
Poissa
Viestejä: 794
Sijainti: tampere
Re: Torotor 2-OA-12 kelasarjaradio, vm.1950-2
Vastaus #31 -
20.11.2022 klo 17:42:11
Tulosta viesti
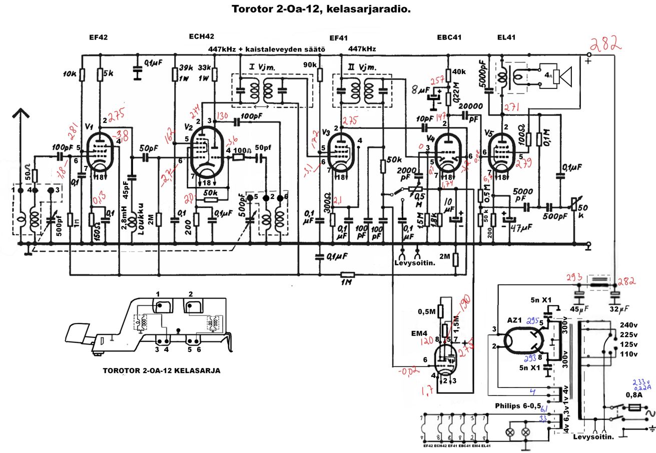
Korjasin EHC42 kytkennän.
Sieppaa_040.JPG
( 137 KB | 109 latausta )
IP kirjattu
Heikki Rinnemaa
God Member
Poissa
Viestejä: 794
Sijainti: tampere
Re: Torotor 2-OA-12 kelasarjaradio, vm.1950-2
Vastaus #32 -
26.11.2022 klo 08:35:37
Tulosta viesti
Näppäin-kelasarjasta raapustelin kuvaa. Induktanssiarvot vielä mittaamatta kuvaan.
torotorkelasarja1.JPG
( 127 KB | 107 latausta )
IP kirjattu
Heikki Rinnemaa
God Member
Poissa
Viestejä: 794
Sijainti: tampere
Re: Torotor 2-OA-12 kelasarjaradio, vm.1950-2
Vastaus #33 -
27.11.2022 klo 10:42:28
Tulosta viesti
Kelasarjasta kaksi kuvaa, alta ja päältä.
2_019.JPG
( 170 KB | 95 latausta )
IP kirjattu
Heikki Rinnemaa
God Member
Poissa
Viestejä: 794
Sijainti: tampere
Re: Torotor 2-OA-12 kelasarjaradio, vm.1950-2
Vastaus #34 -
27.11.2022 klo 10:42:46
Tulosta viesti
Ja toinen puoli.
Ylä- ja alapuolen kelat samalla kelarungolla.
Keloissa yksi ferriittisydän jota säädetään tältä puolelta.
1_027.JPG
( 200 KB | 104 latausta )
IP kirjattu
Sivu:
1
2
[3]
Lähetä aihe
Tulosta
‹
Edellinen aihe
|
Seuraava aihe
›
Foorumihyppy »
Koti
» 10 viimeisintä viestiä
» 10 viimeisintä aihetta
Suomen Radiohistoriallinen Seura ry - Keskustelufoorumi
Suomen Radiohistoriallinen Seura ry
Jäsenalue
Yleistä radiohistoriasta
Kotimaiset radiot, televisiot ja äänentoistolaitteet
Ulkomaiset radiot, televisiot ja äänentoistolaitteet
Muut radio- ja elektroniikkalaitteet
Entisöinti ja kunnostus yleisellä tasolla
Omatekoiset laitteet ja rakentelu ««
Sotilasradiot ja Perinneradiot
Yleinen keskustelualue
Niitä Näitä
Haku päällä
« Koti
‹ Alue
SRHS Forum
» Powered by
YaBB 2.6.12
!
YaBB Forum Software
© 2000-2026. Kaikki oikeudet pidätetään.