Valitse kieli:
English
Suomi
Tervetuloa, Vieras. Ole hyvä ja
kirjaudu
tai
Rekisteröidy
Koti
Ohjeita
Haku
Kirjaudu
Rekisteröidy
Liity SRHS:n jäseneksi
SRHS Forum
›
Suomen Radiohistoriallinen Seura ry - Keskustelufoorumi
›
Omatekoiset laitteet ja rakentelu
› EL84 SE vahvistin
‹
Edellinen aihe
|
Seuraava aihe
›
Sivu:
[1]
2
3
...
5
Lähetä aihe
Tulosta
EL84 SE vahvistin (Luettu 26718 kertaa)
Sami K
Full Member
Poissa
Viestejä: 171
EL84 SE vahvistin
21.01.2022 klo 22:29:29
Tulosta viesti
Jos rakentelis 3W monovahvarin, niin kävikös Sinovt kytkentään EL34 tilalle EL84 putki ?
Katodivastus tietysti muutetaan olisiko 560Ω, 25uF konkka rinnalle. Käyttöjännite olisi n.330V.
Päätemuuntajaksi 5k pri ja 4Ω kaiutin perään.
Etuputki olisi ECC83.
Yksi skema olisi jossa on EF86 etuputki. Mut kumpi olisi parempi ?
Sinovt_12AX7-EL34.pdf
( 122 KB | 288 latausta )
IP kirjattu
artosalo
God Member
Poissa
Viestejä: 2663
Sijainti: Perniö
Re: EL84 SE vahvistin
Vastaus #1 -
22.01.2022 klo 07:16:22
Tulosta viesti
Turhaa laittaa kahta 12AX7:aa rinnakkain. Yksi riittää. Anodivastus 150k...220k ja katodivastus 1k8...2k7. Pääteputken katodivastus sen kokoiseksi, että EL84:n häviö teho ei ylitä 12...13 W. Katodin ohituskonkka ainakin 100 uF, jos hyvää bassojen toistoa haluat.
«
Viimeksi muokattu: 22.01.2022 klo 07:47:38 Kirjoittaja artosalo
»
IP kirjattu
artosalo
God Member
Poissa
Viestejä: 2663
Sijainti: Perniö
Re: EL84 SE vahvistin
Vastaus #2 -
22.01.2022 klo 11:42:35
Tulosta viesti
Lataa täältä Philipsin ECC83 datat. Siinä on annettu jännitevahvistusasteen komponenttiarvoja eri olosuhteisiin ja eri käyttöjännitteille.
https://datasheetspdf.com/mobile/789232/Philips/ECC83/1
IP kirjattu
LowTech
Senior Member
Poissa
#652
Viestejä: 430
Sijainti: JKL
Re: EL84 SE vahvistin
Vastaus #3 -
22.01.2022 klo 15:59:14
Tulosta viesti
Valmiita kytkentöjä löytyy jokunen kappale netistä. Tuossa on yksi rakennusohje, jota mukaillen tein itselleni vahvistimen muutama vuosi sitten:
https://audiovideo.fi/opas/putkivahvistinrakennusohje-se-84-brachycera-osa-1/
Rakennusohje on kolmessa osassa eli kaikki osat kannattaa lukea huolella läpi. Tässä tosin lähtöteho on yhden watin luokkaa.
Edit. Linkit muihinkin osiin:
https://audiovideo.fi/opas/putkivahvistinrakennusohje-se-84-brachyera-osa-2/
https://audiovideo.fi/opas/putkivahvistinrakennusohje-se-84-brachycera-osa-3/
Olen erityisesti kiinnostunut vuoden 1972 hifilaitteista. Jos ylimääräisenä lojuu jotain kivaa niin saa tarjota (myös viallista eli edullista).
IP kirjattu
artosalo
God Member
Poissa
Viestejä: 2663
Sijainti: Perniö
Re: EL84 SE vahvistin
Vastaus #4 -
22.01.2022 klo 17:11:32
Tulosta viesti
Jos 3 W pitää saada EL84:sta, niin se onnistuu vain pentodikytkettynä. Silloin kuitenkin särö on suuri ja hifi-tason ominaisuuksiin pääseminen vaatii suurehkon vastakytkennän käyttämistä.
EL86 olisi parempi. Siitä saa triodikytkettynä 3 W ja UL-kytkennässä yli 6 W. Päätemuuntajan pitää olla impedanssiltaan 3,2k...3,5k. Käyttöjännitettä tarvitaan 270 V. EL86:n venäläinen vastine on 6P43P-E ja on edullinen hinnaltaan.
IP kirjattu
Sami K
Full Member
Poissa
Viestejä: 171
Re: EL84 SE vahvistin
Vastaus #5 -
22.01.2022 klo 18:29:06
Tulosta viesti
No se 3W oli vaan oletus, kun katselin Mullardin skemoja EL84 vahvareista. Ajattelin että EL84:tä ei saa enempää tehoa.
Voihan se teho olla suurempikin mitä n.300V käyttöjännitteellä saapi.
Putkia mitä olisi hyllyssä valmiina projektiin on ECC83, EF86 ja EL84 siemens pääteputki.
Ajattelin jos Mullardin 3W skemaa toteuttaa ja jos muuttaisi että laittaisi siihen "etuputkeksi" ECC83. Vai onko EF86 parempi ?
IP kirjattu
artosalo
God Member
Poissa
Viestejä: 2663
Sijainti: Perniö
Re: EL84 SE vahvistin
Vastaus #6 -
22.01.2022 klo 19:56:22
Tulosta viesti
Mullardin 3 W mallista on kaksi versiota. Toinen tavanomainen ja toinen jossa EF86:tta ajetaan erittäin pienellä virralla ja jännitteellä. Myös vastakytkentä on tarpeettoman suuri. Sitä mallia ei kannata lähteä tekemään.
Minkälainen skema on mielessäsi?
IP kirjattu
Sami K
Full Member
Poissa
Viestejä: 171
Re: EL84 SE vahvistin
Vastaus #7 -
22.01.2022 klo 21:24:26
Tulosta viesti
artosalo kirjoitti
22.01.2022 klo 19:56:22:
Mullardin 3 W mallista on kaksi versiota. Toinen tavanomainen ja toinen jossa EF86:tta ajetaan erittäin pienellä virralla ja jännitteellä. Myös vastakytkentä on tarpeettoman suuri. Sitä mallia ei kannata lähteä tekemään.
Minkälainen skema on mielessäsi?
Siinä Mullardin vihreässä kirjassa oli se 3W skema ja se oli EF86 etuputkella.
Googlauksella löytyi myös Mullardin GEN2 versio, mutta eipä siinäkään ihmeellista muutosta näkyny kuin erinlainen päätemuuntaja.
Olikos sulla joku hyvä Mullard EL84 skema ?
Ja olisi ajatus jos saisi matala säröisen version, jos vaan on mahdollista tehdä EL84 putkella SE versio.
Tuossa Philips ECC83 datasheet:sä näytti olevan särö % pienempi jos käyttöjännite on suurempi.
IP kirjattu
artosalo
God Member
Poissa
Viestejä: 2663
Sijainti: Perniö
Re: EL84 SE vahvistin
Vastaus #8 -
22.01.2022 klo 22:39:35
Tulosta viesti
Aluksi esittämäsi Sinovtin kytkentä on ihan hyvä kun siitä jättää toisen 12AX7:n puolikkaan pois.
Myös LowTechin ehdottama kytkentä on varmasti toimiva.
Etupään putken toimintapiste ja särön määrä ei ole mitenkään kriittinen. Pääteputken särö on hallitseva, jopa kymmenkertainen etupään putkeen verrattuna.
IP kirjattu
ZeusMalt
YaBB Newbies
Poissa
Viestejä: 20
Re: EL84 SE vahvistin
Vastaus #9 -
23.01.2022 klo 09:57:21
Tulosta viesti
Tuotteistettu versio, jota LowTech jo linkkasikin, löytyy Uraltonelta:
https://www.uraltone.com/rakennussarjat/hi-fi-rakennussarjat/se-84-brachycera-by...
Tässä on varmasti komponenttien jne puolesta laatu kohdillaan.
IP kirjattu
Sami K
Full Member
Poissa
Viestejä: 171
Re: EL84 SE vahvistin
Vastaus #10 -
23.01.2022 klo 16:51:01
Tulosta viesti
ZeusMalt kirjoitti
23.01.2022 klo 09:57:21:
Tuotteistettu versio, jota LowTech jo linkkasikin, löytyy Uraltonelta:
https://www.uraltone.com/rakennussarjat/hi-fi-rakennussarjat/se-84-brachycera-by...
Tässä on varmasti komponenttien jne puolesta laatu kohdillaan.
Joo kyllä nuo valmiit rakennussarjat tiedetään.
Mutta oli tarkoitus rakentaa oma versio hyllystä olevista osista.
1kpl 6P3S pääteputki myös olisi 6L6 sukulainen.
Mutta jos lähtis tekemään Sinovt skeman pohjalta ECC83 putkella.
Olisi tarkoitus tuoda tähän yksikanavaiseen vahvistimeen, stereo kanavat sisään.
Pitäisikö L, R yhdistää suoraan inputissa ennen potikkaa ?
Vai ECC83 puolikkaille tuo L ja R toiseen ja sitten yhdistää L, R kanavat ennen pääteputken hilavastusta ? Vai pitääkö siinä olla joku summain tms ?
Arvon asiantuntijat mites kannattaa tehdä ?
IP kirjattu
OH8UBJ
God Member
Poissa
Viestejä: 826
Re: EL84 SE vahvistin
Vastaus #11 -
23.01.2022 klo 17:00:21
Tulosta viesti
"Uusi Radiokirja" sisältää myös EL84/EF86-hifivahvistimen kaavion.
IP kirjattu
RJL
God Member
Poissa
SRHS 612
Viestejä: 2768
Re: EL84 SE vahvistin
Vastaus #12 -
23.01.2022 klo 17:41:49
Tulosta viesti
Tämän vahvistinsarjan rakennusohjeissa on mielenkiintoista tarinaa asioista, jotka vaikuttavat lopputuloksen laatuun. Esim samalla kytkennällä on päätemuuntajan laadulla ihan ratkaiseva osuus. Päätemuuntajien laatueroja ei kaiketi pystytä simuloinnilla saamaan esiin. Tai saataisiin, mutta onko simulointiohjelmissa tarpeeksi tarkkoja mallinnuksia eri tyypeistä?
https://audiovideo.fi/opas/putkivahvistinrakennusohje-se-84-brachyera-osa-2/
Reijo Liljedahl - SRHS 612 - OH3AVA - SDXL 8092
IP kirjattu
artosalo
God Member
Poissa
Viestejä: 2663
Sijainti: Perniö
Re: EL84 SE vahvistin
Vastaus #13 -
23.01.2022 klo 20:40:46
Tulosta viesti
Lainaus:
Olisi tarkoitus tuoda tähän yksikanavaiseen vahvistimeen, stereo kanavat sisään.
Pitäisikö L, R yhdistää suoraan inputissa ennen potikkaa ?
Vai ECC83 puolikkaille tuo L ja R toiseen ja sitten yhdistää L, R kanavat ennen pääteputken hilavastusta ?
Kun kerran teet monovahvistimen, niin ehdottamani toisen ECC83 puolikkaan säästämisessä ei ole järkeä. Ajattelin ehdotusta tehdessäni sterovahvistinta.
Tuo on hyvä idea, että käyttäisi ECC83 puolikkaita R ja L kanavien vahvistamiseen ja summaa signaalit anodilla. Elikkä Sinovtin etupään kytkentä käy sellaisenaan, paitsi signaalit tuodaan omille hiloilleen. Kummallakin hilalla pitää olla oma vastus (1M) maihin.
IP kirjattu
artosalo
God Member
Poissa
Viestejä: 2663
Sijainti: Perniö
Re: EL84 SE vahvistin
Vastaus #14 -
26.01.2022 klo 18:59:56
Tulosta viesti
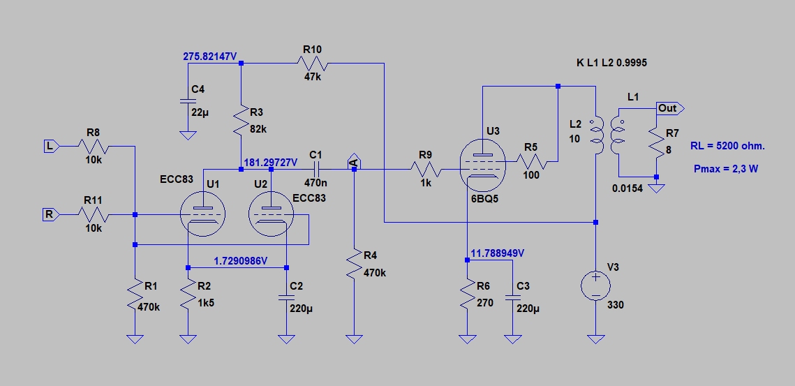
Tein simulaation yllä mainitsemastani versiosta, jossa L ja R signaalit tuodaan rinnankytketyn ECC83-parin eri hiloille. Tässä tulikin yllättävä havainto.
Kun vain toisen puolikkaan hilalle tulee signaali, niin toinen puolikas ja jaettu anodivastus muodostavat aktiivisen putken rinnalle niin pienen kuormaimpedanssin,
että asteen lineaarisuus huononee merkittävästi, eli särö siis kasvaa.
Näin ollen parempi tapa L ja R signaalien yhdistämiseen on perinteinen kahdella vastuksella putken hilapiirisstä tehty summaus.
Liitteenä skema, jonka mukaan minä lähtisin tekemään puheena olevaa vahvistinta. Vahvistin on suhteellisen herkkä. Täysi teho lähtee jo 140 mV ohjauksella,
joten tämä käy hyvin vaikka kännykän kuulokelähdön vahvistamiseen kaiutintasolle.
Jos tätä lähtee hifistelemään, niin lineaarisuutta saa parannettua lisäämällä pitkää takaisinkytkentää esimerkiksi 10 dB,
jolloin herkkyys on vieläkin hyvä, n. 420 mV täyteen tehoon. Samalla särö putoaa 1/3-osaan.
EL84_triodi_ECC83_330V.jpg
( 109 KB | 193 latausta )
IP kirjattu
Sivu:
[1]
2
3
...
5
Lähetä aihe
Tulosta
‹
Edellinen aihe
|
Seuraava aihe
›
Foorumihyppy »
Koti
» 10 viimeisintä viestiä
» 10 viimeisintä aihetta
Suomen Radiohistoriallinen Seura ry - Keskustelufoorumi
Suomen Radiohistoriallinen Seura ry
Jäsenalue
Yleistä radiohistoriasta
Kotimaiset radiot, televisiot ja äänentoistolaitteet
Ulkomaiset radiot, televisiot ja äänentoistolaitteet
Muut radio- ja elektroniikkalaitteet
Entisöinti ja kunnostus yleisellä tasolla
Omatekoiset laitteet ja rakentelu ««
Sotilasradiot ja Perinneradiot
Yleinen keskustelualue
Niitä Näitä
Haku päällä
« Koti
‹ Alue
SRHS Forum
» Powered by
YaBB 2.6.12
!
YaBB Forum Software
© 2000-2026. Kaikki oikeudet pidätetään.