Valitse kieli:
English
Suomi
Tervetuloa, Vieras. Ole hyvä ja
kirjaudu
tai
Rekisteröidy
Koti
Ohjeita
Haku
Kirjaudu
Rekisteröidy
Liity SRHS:n jäseneksi
SRHS Forum
›
Suomen Radiohistoriallinen Seura ry - Keskustelufoorumi
›
Omatekoiset laitteet ja rakentelu
› 807 signle ended vahvistin
‹
Edellinen aihe
|
Seuraava aihe
›
Sivu: 1
Lähetä aihe
Tulosta
807 signle ended vahvistin (Luettu 1064 kertaa)
mikkor
God Member
Poissa
Viestejä: 938
Sijainti: Kauhava
807 signle ended vahvistin
27.02.2022 klo 04:03:06
Tulosta viesti
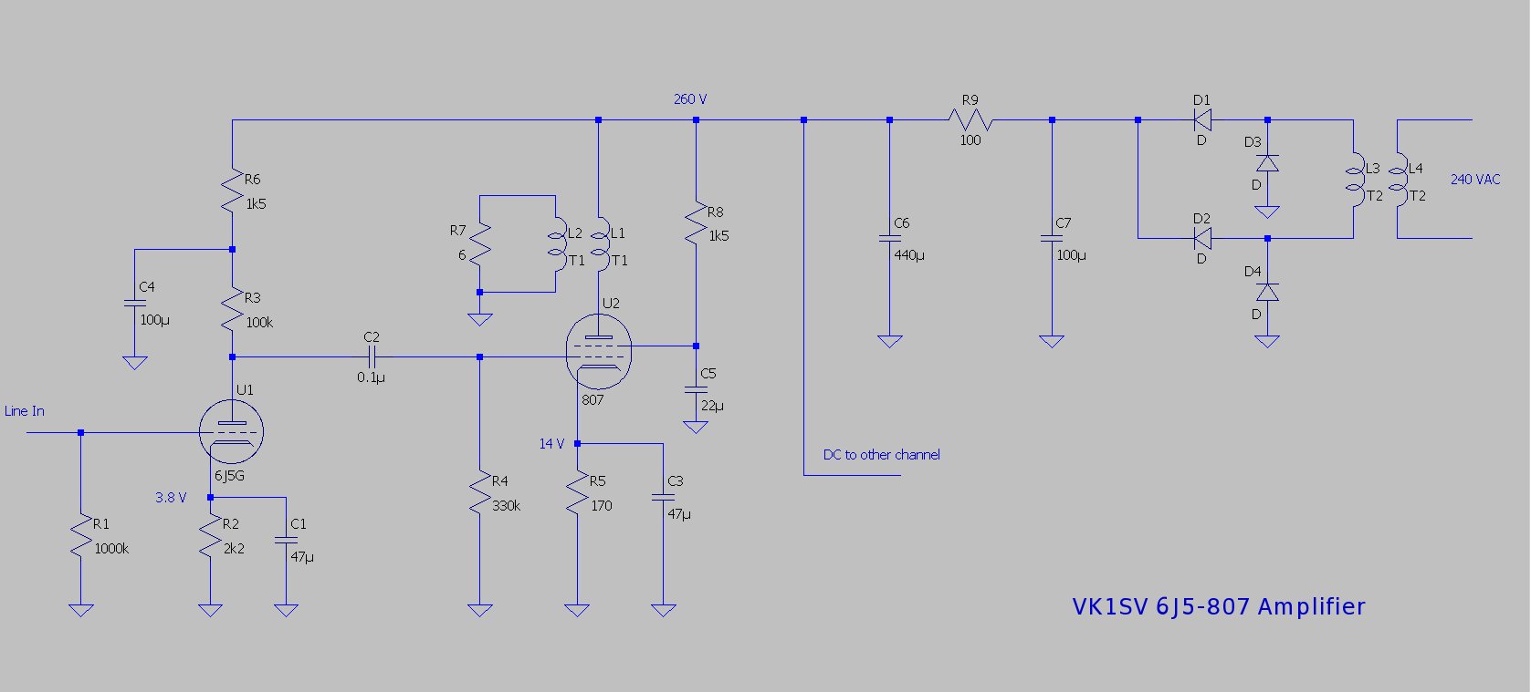
Mihin kohtaan skemaa kannattaisi sijoittaa äänenvoimakkuus potikka ja moniko ohminen. Heti ennen etuasteputkea vai etuasteen ja pääteputken väliin?
vk1sv_audio_amp_807.jpg
( 68 KB | 141 latausta )
Facebook
IP kirjattu
artosalo
God Member
Poissa
Viestejä: 2642
Sijainti: Perniö
Re: 807 signle ended vahvistin
Vastaus #1 -
04.03.2022 klo 13:07:30
Tulosta viesti
Yleensä volumepotikka on ensimmäisen putken hilalla. Koko varsin vapaa, 47k...470k.
IP kirjattu
Sivu: 1
Lähetä aihe
Tulosta
‹
Edellinen aihe
|
Seuraava aihe
›
Foorumihyppy »
Koti
» 10 viimeisintä viestiä
» 10 viimeisintä aihetta
Suomen Radiohistoriallinen Seura ry - Keskustelufoorumi
Suomen Radiohistoriallinen Seura ry
Jäsenalue
Yleistä radiohistoriasta
Kotimaiset radiot, televisiot ja äänentoistolaitteet
Ulkomaiset radiot, televisiot ja äänentoistolaitteet
Muut radio- ja elektroniikkalaitteet
Entisöinti ja kunnostus yleisellä tasolla
Omatekoiset laitteet ja rakentelu ««
Sotilasradiot ja Perinneradiot
Yleinen keskustelualue
Niitä Näitä
Haku päällä
« Koti
‹ Alue
SRHS Forum
» Powered by
YaBB 2.6.12
!
YaBB Forum Software
© 2000-2026. Kaikki oikeudet pidätetään.