Valitse kieli:
English
Suomi
Tervetuloa, Vieras. Ole hyvä ja
kirjaudu
tai
Rekisteröidy
Koti
Ohjeita
Haku
Kirjaudu
Rekisteröidy
Liity SRHS:n jäseneksi
SRHS Forum
›
Suomen Radiohistoriallinen Seura ry - Keskustelufoorumi
›
Omatekoiset laitteet ja rakentelu
› EL84 SE vahvistin
‹
Edellinen aihe
|
Seuraava aihe
›
Sivu:
1
2
3
[4]
5
Lähetä aihe
Tulosta
EL84 SE vahvistin (Luettu 26732 kertaa)
artosalo
God Member
Poissa
Viestejä: 2663
Sijainti: Perniö
Re: EL84 SE vahvistin
Vastaus #45 -
17.02.2022 klo 17:56:04
Tulosta viesti
Toneosan komponentit saakin juotettua suoraan potikoiden juotoskorviin, joten siitä selviää helpolla.
Voisit kyllä vielä piirtää koko kytkennän, niin saadaan teholähteen kytkennät myös varmistettua.
Minkälaiset muuntajat olet hankkinut ?
IP kirjattu
Sami K
Full Member
Poissa
Viestejä: 171
Re: EL84 SE vahvistin
Vastaus #46 -
18.02.2022 klo 18:30:15
Tulosta viesti
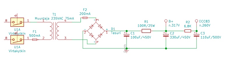
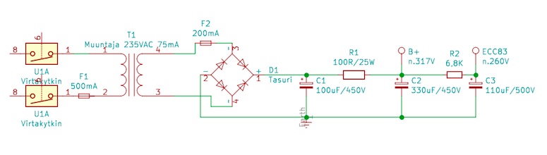
Tässä olisi powerista suunnitelma. Ja toteutus osista mitä löytyy hyllystä.
Rengassydänmuuntaja virransyöttöön ja päätemuuntaja Hammondin CSE125.
Piirrän sitten koko skeman kun laite on valmis ja toimii.
ECC83_EL84_power.jpeg
( 44 KB | 175 latausta )
IP kirjattu
artosalo
God Member
Poissa
Viestejä: 2663
Sijainti: Perniö
Re: EL84 SE vahvistin
Vastaus #47 -
19.02.2022 klo 17:59:07
Tulosta viesti
Saattaa olla niin, että anodijännitteen suoto ei riitä. Pääteputki on nyt triodikytketty, joten sen "herkkyys" käyttöjännitteen hurinajännitteelle on paljon suurempi,
kuin pentodikytkennässä (eli huonompi PSRR).
Tavallisesti putkilla toteutetuissa SE-hifi-vahvistimissa on virtalähteen suotokytkennässä mukana 5...10 H kuristin.
Varaudu siis siihen, että voit joutua korvaamaan 100 ohmin vastuksen (R1) kuristimella.
Hehkukytkennöistä sen verran, että mikäli muuntajan hehkukäämissä on keskiulosotto, niin kytke se maihin.
Jos keskiulosottoa ei ole, niin kytke kummastakin käämin päästä 47 ohmin vastus maihin.
EDIT: Pyörittelin hiukan simulaattoria. Käyttöjännitteen rippelivaimennus 100 Hz:llä on 31 dB esittämälläsi kytkennällä ja 66 dB kun R1 on korvattu 10 H kuristimella.
Ero on siis huomattava.
IP kirjattu
Sami K
Full Member
Poissa
Viestejä: 171
Re: EL84 SE vahvistin
Vastaus #48 -
19.02.2022 klo 18:54:10
Tulosta viesti
Auttaako suoto asiaa jos 100R vastusta suurentaa esim. 270R, 470R ?
Yleensä olen laittanut 100 ohmin vastukset hehkulinjoihin.
Hehkukäämit on 2x3,15V ja kytken ne sarjaan ja siitähän saapi sitten keskioton.
IP kirjattu
artosalo
God Member
Poissa
Viestejä: 2663
Sijainti: Perniö
Re: EL84 SE vahvistin
Vastaus #49 -
20.02.2022 klo 11:47:58
Tulosta viesti
470 ohmin vastus kasvattaa 100 Hz rippelivaimennusta 13 dB, mutta samalla jännitehäviö kasvaa 4,7 kertaiseksi.
IP kirjattu
Sami K
Full Member
Poissa
Viestejä: 171
Re: EL84 SE vahvistin
Vastaus #50 -
25.02.2022 klo 19:47:06
Tulosta viesti
Päivitetääs projektia. Vielä on niin sanotusti "sportti" vaiheessa. Mutta sehän toimii sittenkin.
Poweriin ajattelinkin kokeilla 470 Ohm vastusta jos on parempi suodatus ja B+ on 317V ja ECC83 anodivastukselle 301V.
Pitää varmaankin R2 muuttaa isommaksi.
EL84_edestd.JPG
( 193 KB | 175 latausta )
EL84_sisdltd.JPG
( 208 KB | 178 latausta )
IP kirjattu
artosalo
God Member
Poissa
Viestejä: 2663
Sijainti: Perniö
Re: EL84 SE vahvistin
Vastaus #51 -
25.02.2022 klo 21:14:53
Tulosta viesti
Ihan hyvä idea kokeilla ensin pelkällä vastuksella.
Saatko todella 317 V käyttöjännitteen 470 Ohmin suotovastuksella, kun EL84 ottaa täyden virran (~40 mA)?
IP kirjattu
Sami K
Full Member
Poissa
Viestejä: 171
Re: EL84 SE vahvistin
Vastaus #52 -
26.02.2022 klo 09:36:58
Tulosta viesti
artosalo kirjoitti
25.02.2022 klo 21:14:53:
Ihan hyvä idea kokeilla ensin pelkällä vastuksella.
Saatko todella 317 V käyttöjännitteen 470 Ohmin suotovastuksella, kun EL84 ottaa täyden virran (~40 mA)?
Joo B+ on 317V, katodivirta n.34,9mA (9,55V).
EL84 anodilla on n.312V.
Pitää mitatta tehoja 4Ω ja 8Ω kuormaan, kunhan tässä ehtii.
IP kirjattu
artosalo
God Member
Poissa
Viestejä: 2663
Sijainti: Perniö
Re: EL84 SE vahvistin
Vastaus #53 -
26.02.2022 klo 12:38:01
Tulosta viesti
Nyt EL84:n tehohäviö on vasta 10 W luokkaa joten voit hiukan lisätä anodivirtaa pienentämällä katodivastusta. Särö pienenee ja teho nousee vähän.
IP kirjattu
Sami K
Full Member
Poissa
Viestejä: 171
Re: EL84 SE vahvistin
Vastaus #54 -
27.02.2022 klo 20:19:19
Tulosta viesti
Nyt on 40mA 218Ω (8,76V) katodivastuksella.
B+ on 313V, EL84 anodilla 305V.
Volumepotikkaa kun kääntää "vartin verran" niin pienesti kuuluu hurinaa/häiriötä kaiuttimesta.
273Ω vastuksella ja 5k pri/4Ω kuormaan:
In 1kHz, 0,5V RMS
out n.1W-> 4,2% särö
out n.1,8W-> 5,4% särö (sinisignaalissa ei näy vääristymää)
out n.2,25W-> 8,2% särö
218Ω vastuksella ja 5k pri/4Ω kuormaan:
In 1kHz, 0,5V RMS
out n.1W-> 3,2% särö
out n.1,8W-> 4,8% särö
out n.2,25W-> 7,2% särö
IP kirjattu
Sami K
Full Member
Poissa
Viestejä: 171
Re: EL84 SE vahvistin
Vastaus #55 -
28.02.2022 klo 17:54:51
Tulosta viesti
Powerin 470Ω vastuksen tilalle kokeiltu kuristinta 8,4H, 358Ω (mitattu)
218Ω vastuksella ja 5k pri/4Ω kuormaan:
In 1kHz, 0,5V RMS
out n.1W-> 3% särö
out n.1,8W-> 4,4% särö
out n.2,25W-> 7% särö
Ei nyt ole hirveästi särön eroa vastuksen ja kuristimen välillä.
IP kirjattu
artosalo
God Member
Poissa
Viestejä: 2663
Sijainti: Perniö
Re: EL84 SE vahvistin
Vastaus #56 -
02.03.2022 klo 16:42:45
Tulosta viesti
Lainaus:
In 1kHz, 0,5V RMS
out n.1W-> 3,2% särö
out n.1,8W-> 4,8% särö
out n.2,25W-> 7,2% särö
Kyllä tulojännitteen pitää muuttua jos kerran lähtöteho muuttuu (1 W, 1,8 W ja 2,25 W).
Lainaus:
Powerin 470Ω vastuksen tilalle kokeiltu kuristinta 8,4H, 358Ω (mitattu).....Ei nyt ole hirveästi särön eroa vastuksen ja kuristimen välillä.
Ei varmaan olekaan, koska kuristimen resistanssi on noinkin suuri, mutta käyttöjännitteen rippelissä ero on huomattavan suuri.
IP kirjattu
Sami K
Full Member
Poissa
Viestejä: 171
Re: EL84 SE vahvistin
Vastaus #57 -
05.03.2022 klo 08:59:50
Tulosta viesti
artosalo kirjoitti
02.03.2022 klo 16:42:45:
Lainaus:
In 1kHz, 0,5V RMS
out n.1W-> 3,2% särö
out n.1,8W-> 4,8% särö
out n.2,25W-> 7,2% särö
Kyllä tulojännitteen pitää muuttua jos kerran lähtöteho muuttuu (1 W, 1,8 W ja 2,25 W).
Lainaus:
Powerin 470Ω vastuksen tilalle kokeiltu kuristinta 8,4H, 358Ω (mitattu).....Ei nyt ole hirveästi särön eroa vastuksen ja kuristimen välillä.
Ei varmaan olekaan, koska kuristimen resistanssi on noinkin suuri, mutta käyttöjännitteen rippelissä ero on huomattavan suuri.
inputtin syötettiin tuo signaali gennarista ja volumella säädettiin mitatut tehot.
Ei ainakaan äänestä kuuluu Rippeli jännitetä ja nyt on CRC suodatus.
Tuli kokeiltua 6P3S pääteputkea triodi modessa.
470Ω vastuksella ja 5k pri/4Ω kuormaan:
out n.1W-> 2,4% särö
out n.1,21W-> 2,6% särö
out n.1,39W-> 3,7% särö
Enempää ei saanut tehoa ja venäläisen data sheetin mukaankin 1,4W on max teho.
Tässä se on valmiina.
EL84_vahv.JPG
( 174 KB | 203 latausta )
IP kirjattu
artosalo
God Member
Poissa
Viestejä: 2663
Sijainti: Perniö
Re: EL84 SE vahvistin
Vastaus #58 -
05.03.2022 klo 15:08:51
Tulosta viesti
Lainaus:
Tässä se on valmiina.
Toimiiko sävynsäädöt niin kuin pitää ?
IP kirjattu
Sami K
Full Member
Poissa
Viestejä: 171
Re: EL84 SE vahvistin
Vastaus #59 -
05.03.2022 klo 21:02:49
Tulosta viesti
artosalo kirjoitti
05.03.2022 klo 15:08:51:
Lainaus:
Tässä se on valmiina.
Toimiiko sävynsäädöt niin kuin pitää ?
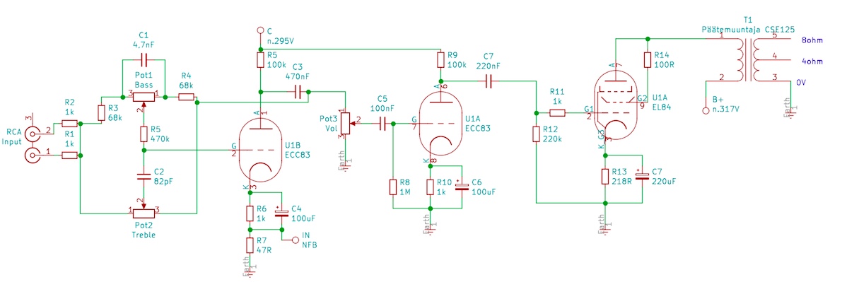
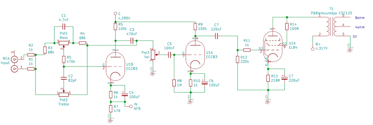
Joo toimii hyvin. Kiitoksia ECC83 skemasta.
Edit: Skema lisätty
«
Viimeksi muokattu: 06.03.2022 klo 18:08:02 Kirjoittaja Sami K
»
EL84_amp.jpeg
( 92 KB | 216 latausta )
IP kirjattu
Sivu:
1
2
3
[4]
5
Lähetä aihe
Tulosta
‹
Edellinen aihe
|
Seuraava aihe
›
Foorumihyppy »
Koti
» 10 viimeisintä viestiä
» 10 viimeisintä aihetta
Suomen Radiohistoriallinen Seura ry - Keskustelufoorumi
Suomen Radiohistoriallinen Seura ry
Jäsenalue
Yleistä radiohistoriasta
Kotimaiset radiot, televisiot ja äänentoistolaitteet
Ulkomaiset radiot, televisiot ja äänentoistolaitteet
Muut radio- ja elektroniikkalaitteet
Entisöinti ja kunnostus yleisellä tasolla
Omatekoiset laitteet ja rakentelu ««
Sotilasradiot ja Perinneradiot
Yleinen keskustelualue
Niitä Näitä
Haku päällä
« Koti
‹ Alue
SRHS Forum
» Powered by
YaBB 2.6.12
!
YaBB Forum Software
© 2000-2026. Kaikki oikeudet pidätetään.