Sivunvalintanappi Sivu: 1 2 [3] 4 5  Lähetä aiheTulosta
Erittäin kuuma aihe (Enemmän kuin 25 vastausta) EL84 SE vahvistin (Luettu 26730 kertaa)
artosalo
God Member
*****
Poissa



Viestejä: 2663
Sijainti: Perniö                
Re: EL84 SE vahvistin
Vastaus #30 - 07.02.2022 klo 18:15:35
Tulosta viesti  
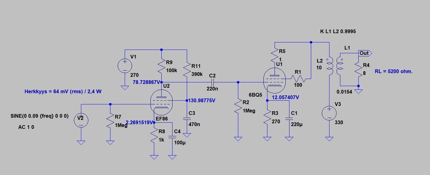
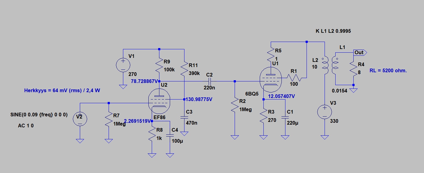
Tässä se EF86 pentodiversio. Herkkyyttä on jopa liikaakin, mutta sitä voisi pienentää vastakytkennällä ja samalla pienentää säröjä ja parantaa taajuusvastetta.
  

EL84_triodi_EF86.jpg ( 121 KB | 177 latausta )
EL84_triodi_EF86.jpg
Sivun alkuun
 
IP kirjattu
 
Sami K
Full Member
***
Poissa



Viestejä: 171
Re: EL84 SE vahvistin
Vastaus #31 - 07.02.2022 klo 19:19:08
Tulosta viesti  
artosalo kirjoitti 07.02.2022 klo 10:04:20:
Lainaus:
No taas pukkaa uutta suunnitelmaa... Kun EF86 putkiakin olisi.


Mikä on tavoitteesi ? EF86 triodikytkettynä on aivan erilainen kuin ECC83.
Esimerkiksi asteen vahvistus on vain n. 25 kertainen kun se ECC83:lla on n. 80.

Kiinnitäpä huomiota EF86:n katodivastukseen. Onko oikein ?


Interwebistä luin että EF86 triodikytkettynä olisi pienempi säröinen 0,05%.

Katodivastus varmaan pitäisi olla 1-1,5k ? Mutta 100k se oli yhdessä skemassa.

Tuossa Arton pentodi versiossa on varmaan n.5% särö..?

Muistaakseni Mullardin 3W EL84 vahvarissakin oli EF86 etu putkena.

Pitää varmaankin kokeilla eri versioita ECC83 ja EF86. Herkkyys saisi olla hyvä. Mutta tuleeko EF86:ssa se mikrofonisuus ongelma ?

Miten lasketaan asteen vahvistus ?
  
Sivun alkuun
 
IP kirjattu
 
artosalo
God Member
*****
Poissa



Viestejä: 2663
Sijainti: Perniö                
Re: EL84 SE vahvistin
Vastaus #32 - 07.02.2022 klo 20:02:53
Tulosta viesti  
Lainaus:
Interwebistä luin että EF86 triodikytkettynä olisi pienempi säröinen 0,05%.


Särö riippuu huomattavasti myös signaalitasosta. Pelkkä säröarvo ei kerro mitään.
Mutta; mietipä mitä merkitystä on sillä, onko pääteastetta syöttävän vahvistusasteen tuottama särö 0,5% tai 0,1 %, kun pääteaste joka tapauksessa tuottaa n. 5% särön. Aivan oikein; esivahvistusasteen särön määrä ei normaalisti merkitse yhtään mitään.

Lainaus:
Mutta tuleeko EF86:ssa se mikrofonisuus ongelma ?


Mihin kulkuneuvoon ajattelit vahvistimen asentaa ? Jos asunnon pöydälle, niin ongelmaa ei ole.

Lainaus:
Miten lasketaan asteen vahvistus ?


Se löytyy yleensä putkidatoista. Ohessa EF86:n tietoja. Vahvistus on rivillä: "Voltage Gain"
Jos tällaista taulukkoa ei löydy, niin pentodeissa vahvistus on n. jyrkkyys x kuormaimpedanssi. Triodeilla vahvistus on tavallisesti n. 80% vahvistuskertoimen arvosta.

  

EF86_taulukko.jpg ( 110 KB | 172 latausta )
EF86_taulukko.jpg
Sivun alkuun
 
IP kirjattu
 
artosalo
God Member
*****
Poissa



Viestejä: 2663
Sijainti: Perniö                
Re: EL84 SE vahvistin
Vastaus #33 - 08.02.2022 klo 11:09:44
Tulosta viesti  
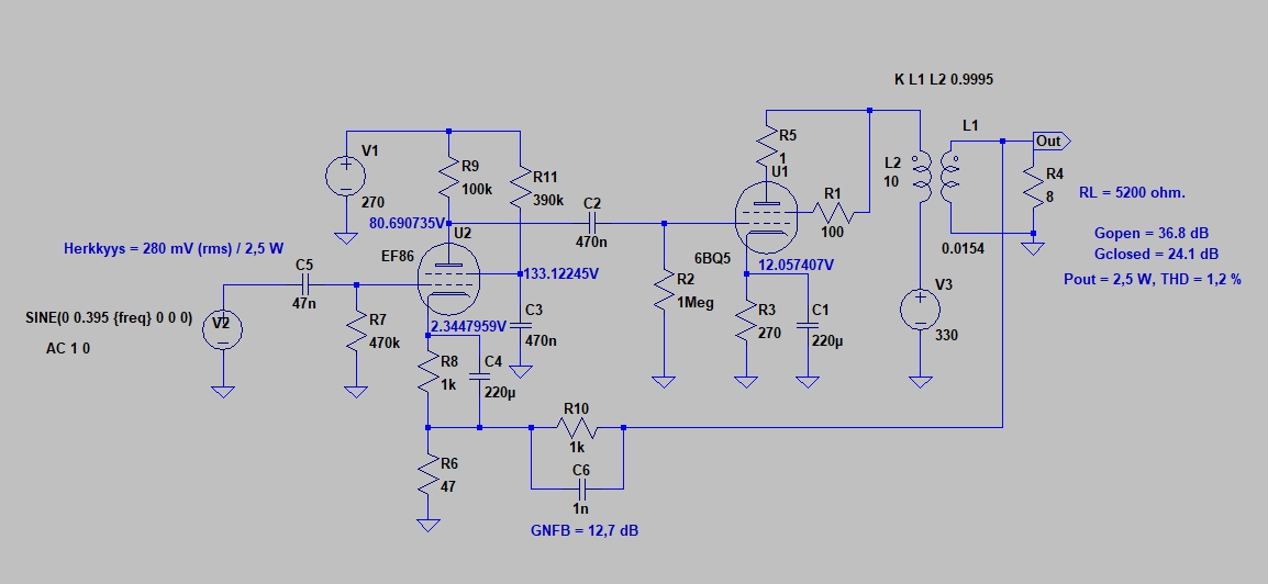
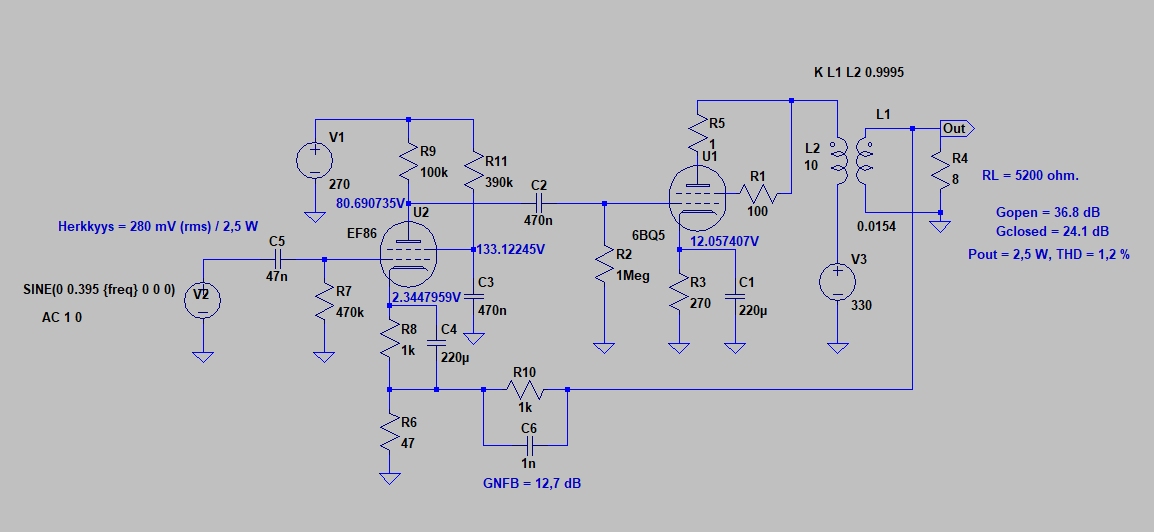
Tein vielä vastakytkennällä varustetun version. Tämä vaikuttaa simulaation perusteella olevan hifi-tasoinen. Särö on SE-vahvistimeksi pieni, täydellä 2,5 W teholla vain n. 1,2 % ja särö muodostuu pääosin 2. harmoonisesta, joka tunnetusti tuottaa lämpimän soundin. Liitteenä kuva signaalin spektristä täydellä teholla, josta voi havaita, että 3. ja 4. harmooninen on n. 30 dB alemmalla tasolla, kuin hallitseva 2. harmooninen. Vastakytkennän määrä, herkkyys ym. tiedot näkyvät skemasta.
  

EL84_triodi_EF86_GNFB.jpg ( 116 KB | 177 latausta )
EL84_triodi_EF86_GNFB.jpg
EL84_triodi_EF86_GNFB_spektri.jpg ( 116 KB | 176 latausta )
EL84_triodi_EF86_GNFB_spektri.jpg
Sivun alkuun
 
IP kirjattu
 
Sami K
Full Member
***
Poissa



Viestejä: 171
Re: EL84 SE vahvistin
Vastaus #34 - 09.02.2022 klo 08:09:30
Tulosta viesti  
Tuohan vaikuttaa hyvältä.
Melkein 13dB takaisinkytkentä, olet varmaan simuloinut eri arvoilla...
Pääseeköhän ECC83 etuputkella samoihin särö arvoihin ?

Ja yksi vaihtoehto olisi UL-päätemuuntaja toteutus.

Jälleen kerran kiitoksia tiedoista Arto.


  
Sivun alkuun
 
IP kirjattu
 
artosalo
God Member
*****
Poissa



Viestejä: 2663
Sijainti: Perniö                
Re: EL84 SE vahvistin
Vastaus #35 - 09.02.2022 klo 08:37:42
Tulosta viesti  
Lainaus:
Melkein 13dB takaisinkytkentä, olet varmaan simuloinut eri arvoilla...


Joo, viime 10 vuoden aikana useita satoja kertoja, joten osaan nykyään mennä suoraan optimiarvoihin Silmänisku.

Lainaus:
Pääseeköhän ECC83 etuputkella samoihin särö arvoihin ?


Lopulliseen särön määrään ei vaikuta etupään putki, vaan vastakytkennän määrä, kun oletetetaan, että pääteaste on kaikissa tapauksissa sama.

Sama 12,7 dB vastakytkentä ECC83:lla tuottaa saman särön, mutta vahvistimen herkkyys pienenee, koska ECC83:n vahvistus on pienempi, kuin EF86:n.
« Viimeksi muokattu: 09.02.2022 klo 08:59:59 Kirjoittaja artosalo »  
Sivun alkuun
 
IP kirjattu
 
Sami K
Full Member
***
Poissa



Viestejä: 171
Re: EL84 SE vahvistin
Vastaus #36 - 13.02.2022 klo 11:56:23
Tulosta viesti  
artosalo kirjoitti 04.02.2022 klo 19:56:19:
Kun sinulla on yksi ECC83:n puolikas ylimääräisenä, niin kunnollinen kahden potikan tone-aste syntyy helposti.
Tässä on jo itsenäiset korostukset ja vaimennukset bassoille ja diskanteille.
Tone-potikat ovat 500k lineaariset.
Alla skema ja taajuusvasteet eri potikan asennoilla.

http://www.radiohistoria.fi/yabbfiles/Attachments/Tone_2_pot.jpg




Onkos R4-R6 basso potikka ja alempi R13-R16 diskantti potikka ?
Käviskös tuo kytkentä suoraan EF86 putken eteen ?
  
Sivun alkuun
 
IP kirjattu
 
artosalo
God Member
*****
Poissa



Viestejä: 2663
Sijainti: Perniö                
Re: EL84 SE vahvistin
Vastaus #37 - 13.02.2022 klo 13:41:37
Tulosta viesti  
Potikat on kuten sanoit. Tuon voi tehdä EF-86:n eteen, siis korvata ECC83:n puolikas EF86:lla. Kaikkiaan tarvitaan 3 putkea. Toneosa yhden ja vahvistin kaksi.
  
Sivun alkuun
 
IP kirjattu
 
Sami K
Full Member
***
Poissa



Viestejä: 171
Re: EL84 SE vahvistin
Vastaus #38 - 13.02.2022 klo 18:24:28
Tulosta viesti  
Ok. Eli EL84 vaatii vielä ECC83 driverin.
Mutta mites jos heittää volumepotikan tuonne EF86 hilalle tonen jälkeen ?
  
Sivun alkuun
 
IP kirjattu
 
artosalo
God Member
*****
Poissa



Viestejä: 2663
Sijainti: Perniö                
Re: EL84 SE vahvistin
Vastaus #39 - 13.02.2022 klo 18:41:04
Tulosta viesti  
Lainaus:
Mutta mites jos heittää volumepotikan tuonne EF86 hilalle tonen jälkeen ?

Tarkoitatko ensimmäisen putken hilalle ?

Tone-potikat ja ensimmäinen putki muodostavat takaisinkytkennällä varustetun kokonaisuuden, jonka "väliin" ei voi lisätä mitään. Ensimmäinen paikka, jossa volumesäätö voi sijaita on toneasteen putken jälkeen.
  
Sivun alkuun
 
IP kirjattu
 
Sami K
Full Member
***
Poissa



Viestejä: 171
Re: EL84 SE vahvistin
Vastaus #40 - 13.02.2022 klo 21:25:14
Tulosta viesti  
Kun ajattelin että ensimmäinen putki on EF86 sitä ennen Tone potikat ja sen jälkeen Volume potikan liuku EF86 hilalle.
Tämmöisiä skemoja olen nähnyt.
  
Sivun alkuun
 
IP kirjattu
 
artosalo
God Member
*****
Poissa



Viestejä: 2663
Sijainti: Perniö                
Re: EL84 SE vahvistin
Vastaus #41 - 13.02.2022 klo 23:11:32
Tulosta viesti  
Niin sen voi tehdä. Tarvitaan kaksi EF86:sta ja EL84.
  
Sivun alkuun
 
IP kirjattu
 
Sami K
Full Member
***
Poissa



Viestejä: 171
Re: EL84 SE vahvistin
Vastaus #42 - 16.02.2022 klo 20:08:47
Tulosta viesti  
Tuli pari iltaa koteloa rakennettua.
Upotukset potikoille ja petsilakka pintaan.

  

Jyrsintd.JPG ( 142 KB | 181 latausta )
Jyrsintd.JPG
Kotelo.JPG ( 149 KB | 150 latausta )
Kotelo.JPG
Sivun alkuun
 
IP kirjattu
 
artosalo
God Member
*****
Poissa



Viestejä: 2663
Sijainti: Perniö                
Re: EL84 SE vahvistin
Vastaus #43 - 17.02.2022 klo 10:23:22
Tulosta viesti  
Minkälaisella kytkennällä toteutat vahvistimen?
Entä miten kytkennät? (turret-levy, juotoskorvat ym.)?
  
Sivun alkuun
 
IP kirjattu
 
Sami K
Full Member
***
Poissa



Viestejä: 171
Re: EL84 SE vahvistin
Vastaus #44 - 17.02.2022 klo 12:36:06
Tulosta viesti  
artosalo kirjoitti 17.02.2022 klo 10:23:22:
Minkälaisella kytkennällä toteutat vahvistimen?
Entä miten kytkennät? (turret-levy, juotoskorvat ym.)?


Kokeilen ensin sitä etupään ECC83/tone versiota eli 2-putken taktiikalla.
Juotosrimoilla olisi tarkoitus tehdä, kun niitä olisi muutama kpl.
  
Sivun alkuun
 
IP kirjattu
 
Sivunvalintanappi Sivu: 1 2 [3] 4 5 
Lähetä aiheTulosta