Sivunvalintanappi Sivu: 1 [2] 3 4 5 Lähetä aiheTulosta
Erittäin kuuma aihe (Enemmän kuin 25 vastausta) EL84 SE vahvistin (Luettu 26728 kertaa)
Sami K
Full Member
***
Poissa



Viestejä: 171
Re: EL84 SE vahvistin
Vastaus #15 - 27.01.2022 klo 18:14:55
Tulosta viesti  
Tämmöistä kytkentää ajattelin.
  

EL84_mono_proto1.jpeg ( 75 KB | 179 latausta )
EL84_mono_proto1.jpeg
Sivun alkuun
 
IP kirjattu
 
artosalo
God Member
*****
Poissa



Viestejä: 2663
Sijainti: Perniö                
Re: EL84 SE vahvistin
Vastaus #16 - 27.01.2022 klo 19:17:47
Tulosta viesti  
Tuolla tavalla juuri ei kannata tehdä.
12AX7 asteen särö on edellä kerrotusta syystä n. 3 % kun L ja R signaalien summaus tapahtuu triodin puolikkaiden anodilla.
Kun summaus tehdään hilapiirissä, kuten edellä liittämässäni kytkentäkaaviossa, niin särö on alle 0,5 %. Molemmat särölukemat täyden tehon (2,5 W) tasolla.

Lisäksi kytkennässäsi on turhaan erilliset anodi ja katodivastukset  sekä katodikonkat. Jakamalla nuo komponentit kuten aluperäisessä Sinovtin kytkennässä,
saa saman lopputuloksen vähemmillä komponenteilla.
  
Sivun alkuun
 
IP kirjattu
 
Sami K
Full Member
***
Poissa



Viestejä: 171
Re: EL84 SE vahvistin
Vastaus #17 - 30.01.2022 klo 13:36:59
Tulosta viesti  
Tässä versio 2.
Vai pitäisikö tone potikka olla 500kΩ ?

  

EL84_amp_ver2.jpeg ( 76 KB | 194 latausta )
EL84_amp_ver2.jpeg
Sivun alkuun
 
IP kirjattu
 
artosalo
God Member
*****
Poissa



Viestejä: 2663
Sijainti: Perniö                
Re: EL84 SE vahvistin
Vastaus #18 - 01.02.2022 klo 20:26:07
Tulosta viesti  
Tuolla kytkennällä voit vain vaimentaa diskantteja.
Ohessa simulaatio etupään taajuusvasteesta, kun tonepotikan arvot ovat:
1k, 10k, 100k ja 500k.
  

Tone.jpg ( 177 KB | 187 latausta )
Tone.jpg
Sivun alkuun
 
IP kirjattu
 
Sami K
Full Member
***
Poissa



Viestejä: 171
Re: EL84 SE vahvistin
Vastaus #19 - 04.02.2022 klo 08:15:10
Tulosta viesti  
Ai se vaimentaakin.
No tarkoitus olisi olla simppeli Tone jossa potikan toinen laita korostaa yläpäätä ja toinen laita alapäätä. Keskellä "flat".
Ja olisiko se parempi laittaa Tone etuputken jälkeen ?
  
Sivun alkuun
 
IP kirjattu
 
artosalo
God Member
*****
Poissa



Viestejä: 2663
Sijainti: Perniö                
Re: EL84 SE vahvistin
Vastaus #20 - 04.02.2022 klo 12:20:27
Tulosta viesti  
Lainaus:
simppeli Tone jossa potikan toinen laita korostaa yläpäätä ja toinen laita alapäätä.


Tämmöisiä on vanhoissa radioissa, mutta aina yhden säätimen sävynsäätö on kompromissi. Varsinkin jos vain toista taajuusaluetta voi korostaa.

Yleensä tonesäätimillä - vaikka olisi erilliset basso- ja diskanttisäädöt - päädytään korvaa eniten miellyttävään tulokseen, kun molempia taajuusalueen ääripäitä korostetaan. Tämä johtuu ihmisen kuulokäyrän muodosta.

Kun passiivisilla komponenteilla toteutetaan jonkin taajuusalueen korostus, niin se pitää aina tehdä kokonaisvahvistuksen kustannuksella.
Tämä tarkoittaa yleensä sitä, että ensin pitää vaimentaa signaalia halutun korostuksen maksimimäärällä koko taajuusalueella ja sitten pienentää vaimennusta korostettavilla taajuuksilla.

Konstruktion voi tehdä toisinkin, jos on oletettavaa, että maksimikorostusta useammin tullaan toimeen pienemmällä korostuksella.

Laadin tällaisen kytkennän, jossa vaimennus on minimissä, kun korostusta ei käytetä. Korostusta lisättäessä pitää vaimennus siis korjata volumepotikasta,
mutta lopputulos on sama. Tämä piiri on siis vahvistimen tulossa ennen ensimmäistä putkea. Vastus R5 (1M) voi toimia volumepotikkana.
Tässä plotattuna taajuusvasteet potikan eri asetuksilla.

  

Tone_1_pot_1.jpg ( 190 KB | 179 latausta )
Tone_1_pot_1.jpg
Sivun alkuun
 
IP kirjattu
 
Sami K
Full Member
***
Poissa



Viestejä: 171
Re: EL84 SE vahvistin
Vastaus #21 - 04.02.2022 klo 18:07:04
Tulosta viesti  
No itse asiassa keskialueen 1kHz molemmin puolin vaimennus oliskin parempi.
Eikös se toimi oikein jos volume potikka olisi ensimmäisenä ?


  
Sivun alkuun
 
IP kirjattu
 
artosalo
God Member
*****
Poissa



Viestejä: 2663
Sijainti: Perniö                
Re: EL84 SE vahvistin
Vastaus #22 - 04.02.2022 klo 18:24:00
Tulosta viesti  
Lainaus:
No itse asiassa keskialueen 1kHz molemmin puolin vaimennus oliskin parempi.


Tässä kytkennässä on korostusta 1 kHz molemmin puolin.

Lainaus:
Eikös se toimi oikein jos volume potikka olisi ensimmäisenä ?


Ei toimi. Toneaste vaatii pieniohmisen syötön. (CD-soitin, kännykkä, AD-muunnin ym.)

  
Sivun alkuun
 
IP kirjattu
 
artosalo
God Member
*****
Poissa



Viestejä: 2663
Sijainti: Perniö                
Re: EL84 SE vahvistin
Vastaus #23 - 04.02.2022 klo 19:56:19
Tulosta viesti  
Kun sinulla on yksi ECC83:n puolikas ylimääräisenä, niin kunnollinen kahden potikan tone-aste syntyy helposti.
Tässä on jo itsenäiset korostukset ja vaimennukset bassoille ja diskanteille.
Tone-potikat ovat 500k lineaariset.
Alla skema ja taajuusvasteet eri potikan asennoilla.

  

Tone_2_pot.jpg ( 191 KB | 201 latausta )
Tone_2_pot.jpg
Sivun alkuun
 
IP kirjattu
 
Sami K
Full Member
***
Poissa



Viestejä: 171
Re: EL84 SE vahvistin
Vastaus #24 - 05.02.2022 klo 17:28:00
Tulosta viesti  
Kiitoksia Arto simulaatioista.
Pitäisi joskus itsekkin opetella käyttämään LTspice softaa.

artosalo kirjoitti 04.02.2022 klo 18:24:00:
Lainaus:
No itse asiassa keskialueen 1kHz molemmin puolin vaimennus oliskin parempi.


Tässä kytkennässä on korostusta 1 kHz molemmin puolin.


Ok, minä kun ajattelin että tässä kytkennässä on 1kHz alueella vaimennusta.

Mutta täytyy vissiin luopua Tonen osalta yhden potikan taktiikasta. Ja suunnitella kahdella potikalla Basso ja Diskantti vaihtoehtoa.
Summaako ne L+R kanavat 1k vai 10k vastuksilla ?
Onko tässä volumekin 500k log ?


  
Sivun alkuun
 
IP kirjattu
 
artosalo
God Member
*****
Poissa



Viestejä: 2663
Sijainti: Perniö                
Re: EL84 SE vahvistin
Vastaus #25 - 06.02.2022 klo 12:57:29
Tulosta viesti  
Lainaus:
Ok, minä kun ajattelin että tässä kytkennässä on 1kHz alueella vaimennusta.


Ihan sama asia, kun tarkastellaan tasoja 1 kHz suhteen.

Lainaus:
Summaako ne L+R kanavat 1k vai 10k vastuksilla ?


1k vastuksilla kannattaa summata.

Volumepotikka 500 k log.
  
Sivun alkuun
 
IP kirjattu
 
Sami K
Full Member
***
Poissa



Viestejä: 171
Re: EL84 SE vahvistin
Vastaus #26 - 06.02.2022 klo 21:04:57
Tulosta viesti  
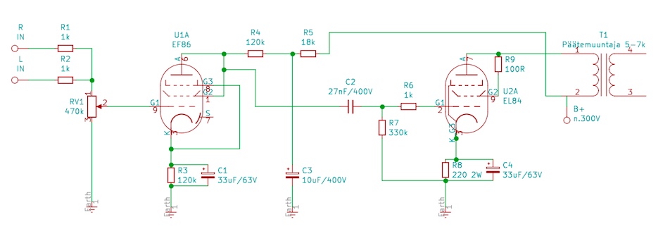
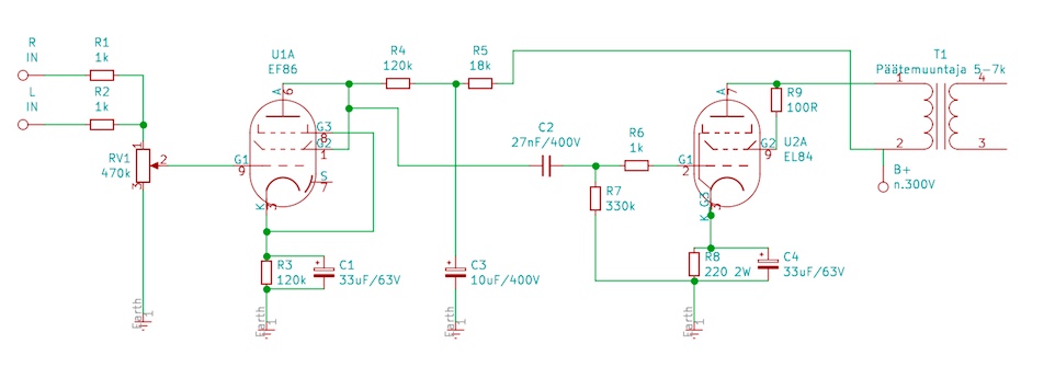
No taas pukkaa uutta suunnitelmaa... Kun EF86 putkiakin olisi.

Tässä piirtämäni kuva yhdestä skemasta jota on hiukan muutettu.
Haluaako Arto Salo simuloida tätä sätöstä, onko toimiva ?


  

ef86_EL84_SE_amp_2.jpeg ( 65 KB | 164 latausta )
ef86_EL84_SE_amp_2.jpeg
Sivun alkuun
 
IP kirjattu
 
artosalo
God Member
*****
Poissa



Viestejä: 2663
Sijainti: Perniö                
Re: EL84 SE vahvistin
Vastaus #27 - 07.02.2022 klo 10:04:20
Tulosta viesti  
Lainaus:
No taas pukkaa uutta suunnitelmaa... Kun EF86 putkiakin olisi.


Mikä on tavoitteesi ? EF86 triodikytkettynä on aivan erilainen kuin ECC83.
Esimerkiksi asteen vahvistus on vain n. 25 kertainen kun se ECC83:lla on n. 80.

Kiinnitäpä huomiota EF86:n katodivastukseen. Onko oikein ?
  
Sivun alkuun
 
IP kirjattu
 
akenyh
God Member
*****
Paikalla


SRHS 257

Viestejä: 1155
Sijainti: Halikko (Salo)
Re: EL84 SE vahvistin
Vastaus #28 - 07.02.2022 klo 12:42:05
Tulosta viesti  
artosalo kirjoitti 07.02.2022 klo 10:04:20:
EF86 triodikytkettynä on aivan erilainen kuin ECC83

Miksei sitä  tuossa paikassa pentodina voi käyttää, kun on siksi tehty nimenomaan äänikäyttöön. Vahvistusta silloin löytyy?

Ihmettelee
Åke
  
Sivun alkuun
 
IP kirjattu
 
artosalo
God Member
*****
Poissa



Viestejä: 2663
Sijainti: Perniö                
Re: EL84 SE vahvistin
Vastaus #29 - 07.02.2022 klo 13:54:24
Tulosta viesti  
Ilman muuta voi käyttää pentodina.
Sitä tuossa kyselinkin, että miksi triodina.
Pentodikytkennälle saa komponenttiarvotkin suoraan Philipsin datalehdillä.
  
Sivun alkuun
 
IP kirjattu
 
Sivunvalintanappi Sivu: 1 [2] 3 4 5
Lähetä aiheTulosta