Valitse kieli:
English
Suomi
Tervetuloa, Vieras. Ole hyvä ja
kirjaudu
tai
Rekisteröidy
Koti
Ohjeita
Haku
Kirjaudu
Rekisteröidy
Liity SRHS:n jäseneksi
SRHS Forum
›
Suomen Radiohistoriallinen Seura ry - Keskustelufoorumi
›
Ulkomaiset radiot, televisiot ja äänentoistolaitteet
› heathkit viritin AJ 33
‹
Edellinen aihe
|
Seuraava aihe
›
Sivu:
[1]
2
Lähetä aihe
Tulosta
heathkit viritin AJ 33 (Luettu 16804 kertaa)
pekmatval
God Member
Poissa
Viestejä: 2012
heathkit viritin AJ 33
02.11.2018 klo 15:16:28
Tulosta viesti
Ostin tuollaisen virittimen (FM/AM) projektina. Joku oli kuulemma pakannut verkkopiuhan nätisti sisään avoimesta takasenästä kuljetusta varten. Siellä oli vastassa stereodekoooderikortilla seisovat kelat (noin 3cm korkeat tornit). Kolme kelaa katkesi ja hiuksen ohuet johdot ovat poikki. Uskoisin, että tuo kivikautinen dekooderi jää minulta korjaamatta. Yhdessä kelassa noin 7 ohutta johtoa poikki. Olen jahdannut kytkinkaaviota pari tuntia .. en löydä. Olisiko jollakulla hyviä linkkejä tarjolla .. tai jopa kytkistä??
«
Viimeksi muokattu: 03.11.2018 klo 10:37:37 Kirjoittaja pekmatval
»
AJ_33.png
( 320 KB | 349 latausta )
IP kirjattu
pekmatval
God Member
Poissa
Viestejä: 2012
Re: heathkit viritin AJ 33
Vastaus #1 -
02.11.2018 klo 15:18:22
Tulosta viesti
tietoa ja kuva sisältä .
Sieppaa_2.PNG
( 494 KB | 396 latausta )
IP kirjattu
pekmatval
God Member
Poissa
Viestejä: 2012
Re: heathkit viritin AJ 33
Vastaus #2 -
02.11.2018 klo 17:31:55
Tulosta viesti
ei ollut tästä monelle tunnille projektia. Nyt toimii FM ja AM. Tosin se stereo saattaa jäädä haaveeksi. Tai sitten laitan tilalle uuden dekooderin MC1310P ... paljon nopeampi projekti. Tämä nykyinen dekooderi on todella moniosainen.
Piirtelin ja pähkäilin alkupään muuntajat. Siellä oli säästömuuntaja, jolla tehtiin 220/120 muunnos. ja sitten perässä normi muuntaja 120/12 (noin) , jolla syötetään tasasuuntaajan kautta koko vehje. Laite oli pimentynyt, koska sulakepesästä lähtevä johdin oli katkennut (johdin vain 7mm pitkä) . Joku oli yrittänyt harpata sulakepesän, mutta ei ollut huomannut, että sieltä lähti 2 johtoa. toinen säästömuuntajelle ja toinen 'oikealle' muuntajalle.
Piti myös etsiä kokeilemalla välitaajuuskortilta FM ja AM lähdöt. Ei ollut vaikeaa, koska kortin lähtöpää oli ilmeinen ja sieltä lähti ulos vain pari johtoa.
Altapäin kuvassa iso kortti vasemmalla on dekooderi ja kortti oikealla on välitaajuuskortti. Katkenneet kelat näkyy alakuvassa isolla kortilla.
Hienosti kuuluu sekä FM, että AM ... taitaa olla hyvä viritin??
«
Viimeksi muokattu: 02.11.2018 klo 18:55:46 Kirjoittaja pekmatval
»
sisus_alta_pieni.jpg
( 301 KB | 334 latausta )
sisus_1_pieni_002.jpg
( 136 KB | 308 latausta )
IP kirjattu
pekmatval
God Member
Poissa
Viestejä: 2012
Re: heathkit viritin AJ 33
Vastaus #3 -
04.11.2018 klo 23:01:17
Tulosta viesti
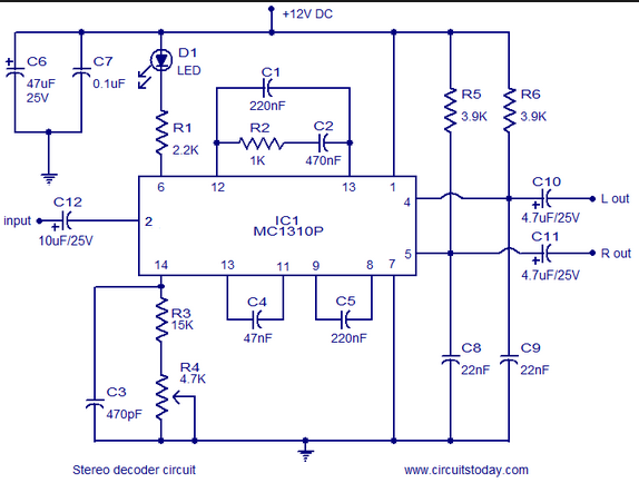
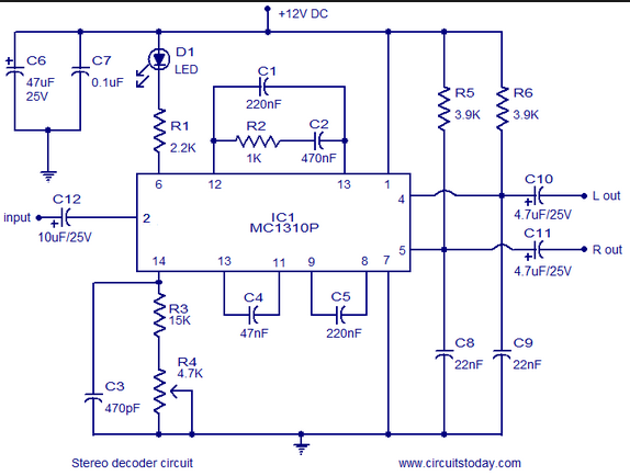
Totesin, että ei mitään mahdoolisuutta korjata niitä katkenneita keloja ... vähintään 10+ tunnin työ. Poistinkortin ja laitoin kokeeksi tilalle MC1310P piirin vanhasta streostani. Hienosti toimii! Ohessa kuvia koekytkennästä. Taidan jatkossa laittaa sisään myös pienen strereopääteasteen ja sitten siistin kytkennät. Nyt saa jäädä tämä odottamaan seuraavaa askelta.
kuva 1 : poistetut rojut. Kuva 2 : uusi 'proto'. kuva 3 ... stereo dekooderi.
dekooderi_ldhti_pois.jpg
( 97 KB | 318 latausta )
uusi_versio_1.jpg
( 171 KB | 305 latausta )
IP kirjattu
pekmatval
God Member
Poissa
Viestejä: 2012
Re: heathkit viritin AJ 33
Vastaus #4 -
04.11.2018 klo 23:02:28
Tulosta viesti
MC1310p stereodekooderi ... on simppeli!
streo_dekooderi.PNG
( 78 KB | 317 latausta )
IP kirjattu
VjpA
God Member
Poissa
SRHS
Viestejä: 2679
Sijainti: Vantaa
Re: heathkit viritin AJ 33
Vastaus #5 -
05.11.2018 klo 14:57:15
Tulosta viesti
Tuossa vanhassa on nuo ruskeat nelikulmaiset hypridit ilmeisesti suodattimia, ehkä molemmille kanaville omansa. Katso voitko hyödyntää uudessa kokoonpanossa. Suodattimien jälkeen taitaa olla vielä trankku vahvistamass signaalia?
t. // Jukka
IP kirjattu
artosalo
God Member
Poissa
Viestejä: 2663
Sijainti: Perniö
Re: heathkit viritin AJ 33
Vastaus #6 -
05.11.2018 klo 15:20:16
Tulosta viesti
Kannattaa käyttää jos nuo ovat alipäästöfilttereitä. MC1310P:n lähdössä vaikuttaa
kohtalaisen suuret tasot pilottia ja apukantoaaltoa, joista voi tulla kuuluvia IMD-tuloksia.
Saloran 2000 ja 3000:ssa on aktiivifiltterit MC1310P:n perässä.
IP kirjattu
pekmatval
God Member
Poissa
Viestejä: 2012
Re: heathkit viritin AJ 33
Vastaus #7 -
05.11.2018 klo 20:46:58
Tulosta viesti
Kiitti vinkeistä. Jostain täytyisi löytää tuon vehkeen kytkis, niin osaisi poimia oikeat osat. Täytyy etsiä pari tuntia lisää?
IP kirjattu
pekmatval
God Member
Poissa
Viestejä: 2012
Re: heathkit viritin AJ 33
Vastaus #8 -
05.11.2018 klo 20:52:39
Tulosta viesti
saloran kytkentä ohessa. siis trankut TE1-TE4 suodattimina? Voihan tuon tehdä, mutta paljon näpräämistä vaatii.
salora_3000_streodekooderi_2.PNG
( 281 KB | 396 latausta )
IP kirjattu
VjpA
God Member
Poissa
SRHS
Viestejä: 2679
Sijainti: Vantaa
Re: heathkit viritin AJ 33
Vastaus #9 -
06.11.2018 klo 19:22:20
Tulosta viesti
Varmaan noi toimii alipäästö-suotimina, mutta tossa ~kit:ssä on enemmänkin tämä-1 liitteen mukainen ratkaisu:
Saisiko tosta dekooderista paremman kuvan, leikkaa pahvista lähes kortin kokoinen pala ja laita decooderi-ortti aukkoon komponenttipuoli kameraan päin ja voimakas valo taakse - ota kuva.
Siinä sitten näkyy foliot, jos kortti läpäisee valoa ja myös komponentit. Kuvasta voi sitten hahmotella kytkentää.
Tuossa liiitteessä olevan kytkennän aioin joskus tehdä, mutta en saanut suodatinta mistään - jäi tekemättä, osat saattaa olla vielä jossain.
Jos tarviit paremmalla resoluutiolla olevan kuvan, niin laita YV:llä meili-os. (tulee 4 Mb)
Tdmd-1.pdf
( 452 KB | 543 latausta )
t. // Jukka
IP kirjattu
artosalo
God Member
Poissa
Viestejä: 2663
Sijainti: Perniö
Re: heathkit viritin AJ 33
Vastaus #10 -
06.11.2018 klo 20:00:53
Tulosta viesti
Voihan nuo pilot-filtterit tehdä itsekin. Tässä skema jossa imut 19 kHz ja 38 kHz kohdalla.
Kondensaattorien kanssa joutunee tekemään pientä rinnankytkentää, jotta saa imut oikeille taajuuksille.
Induktansseiksi ajattelin näitä:
https://www.starelec.fi/product_info.php?cPath=74_697_2533&products_id=17226
Kytkentä ja simuloitu taajuusvaste tällainen:
Pilot.png
( 31 KB | 303 latausta )
IP kirjattu
pekmatval
God Member
Poissa
Viestejä: 2012
Re: heathkit viritin AJ 33
Vastaus #11 -
06.11.2018 klo 22:29:35
Tulosta viesti
Kiitti taas Artolle ja VjpA'lle tuesta. Katsotaan, mitä teen. Varmaankin hetken tutkin, että miten pahasti tuo pilotti kuuluu läpi. Artoin kytkentä on melko helppo toteuttaa.
Kytkentäkaavio varmaan löytyy jos oikein jahtaa. Otin kuitenkin kokeeksi kuvan VjpA'n idean mukaisesti. Hyvin näkyy foliot ja osatkin, mutta se ongelma on tuo kela, jossa on 7 irtonaista hiuksen ohutta käämiä poikki. Sitä ei koskaan saa oikein kytketyksi. Jos joku haluaa, niin kuvaan kortin tarkemmin.
valaistu_pieni.jpg
( 426 KB | 324 latausta )
IP kirjattu
artosalo
God Member
Poissa
Viestejä: 2663
Sijainti: Perniö
Re: heathkit viritin AJ 33
Vastaus #12 -
06.11.2018 klo 22:45:28
Tulosta viesti
Lainaus:
Varmaankin hetken tutkin, että miten pahasti tuo pilotti kuuluu läpi.
Ei se mitenkään läpi voi kuulua kun on kuuloalueen yläpuolella, mutta teoriassa pilotin tai apukantoaallon suuri amplitudi voi tuottaa keskeismodulaatiotuloksia.
Jos radio kuulostaa "puhtaalta" niin ei kannata uhrata energiaa filtteröintiin.
Katselin MC1310:n speksejä (
https://www.google.fi/url?sa=t&rct=j&q=&esrc=s&source=web&cd=6&ved=2ahUKEwjwuPWs...
)
Sellaisenaankin piirin vaimennukset pilotille ja apukantoaallolle ovat aika hyvät:
19 kHz....34,4 dB ja 38 kHz....45 dB.
IP kirjattu
LGL.
God Member
Poissa
Viestejä: 1352
Re: heathkit viritin AJ 33
Vastaus #13 -
07.11.2018 klo 09:17:42
Tulosta viesti
Tuossa olis Ambit International'n piirustuksia MPX decodereista, samasta lehdesta jossa oli tuo 8038-funktiogeneraattori.
LGL
file:///F:/Downloads/Ambit%20%20%231-3%20FM%20MPX%20Circuits.pdf
Edit:
Juu, ei tämä linkki toimi koska meni omalle levylle. Tässä on kuitenkin lehden sivu niistä decodereista.
«
Viimeksi muokattu: 07.11.2018 klo 09:37:26 Kirjoittaja LGL.
»
FM_Decode_1310_3090.jpg
( 446 KB | 337 latausta )
IP kirjattu
OHhami
Full Member
Poissa
SRHS, Helsinki
Viestejä: 224
Re: heathkit viritin AJ 33
Vastaus #14 -
07.11.2018 klo 11:34:18
Tulosta viesti
Linkistä:
https://www.vintage-radio.info/heathkit/
löytyy Heathkit AJ 15 virittimen kytkentäkaavio, jossa on myös stereodekooderin kaavio. Kaaviossa on kooderin lähdössä suodatinkytkentä Olisiko sukua AJ 33:lle?
Eero Leppämäki - OH2AXU
IP kirjattu
Sivu:
[1]
2
Lähetä aihe
Tulosta
‹
Edellinen aihe
|
Seuraava aihe
›
Foorumihyppy »
Koti
» 10 viimeisintä viestiä
» 10 viimeisintä aihetta
Suomen Radiohistoriallinen Seura ry - Keskustelufoorumi
Suomen Radiohistoriallinen Seura ry
Jäsenalue
Yleistä radiohistoriasta
Kotimaiset radiot, televisiot ja äänentoistolaitteet
Ulkomaiset radiot, televisiot ja äänentoistolaitteet ««
Muut radio- ja elektroniikkalaitteet
Entisöinti ja kunnostus yleisellä tasolla
Omatekoiset laitteet ja rakentelu
Sotilasradiot ja Perinneradiot
Yleinen keskustelualue
Niitä Näitä
Haku päällä
« Koti
‹ Alue
SRHS Forum
» Powered by
YaBB 2.6.12
!
YaBB Forum Software
© 2000-2026. Kaikki oikeudet pidätetään.