Valitse kieli:
English
Suomi
Tervetuloa, Vieras. Ole hyvä ja
kirjaudu
tai
Rekisteröidy
Koti
Ohjeita
Haku
Kirjaudu
Rekisteröidy
Liity SRHS:n jäseneksi
SRHS Forum
›
Suomen Radiohistoriallinen Seura ry - Keskustelufoorumi
›
Omatekoiset laitteet ja rakentelu
› Simppeli kuulokevahvistin
‹
Edellinen aihe
|
Seuraava aihe
›
Sivu:
[1]
2
Lähetä aihe
Tulosta
Simppeli kuulokevahvistin (Luettu 15112 kertaa)
pekmatval
God Member
Poissa
Viestejä: 2012
Simppeli kuulokevahvistin
08.02.2020 klo 16:18:43
Tulosta viesti
Reilu vuosi sitten tein putkilla toimivan kuulovahvistimen pojan Hifi-kuulokkeille (300ohm / 300+€). Siitä projektista jäi muhimaan ajatus kokeilla tehdä vastaava mahdollisimman yksinkertaisesti trankuilla. Taaskaan en halunnut katsella netistä, vaan ajattelin laittaa pari osaa yhteen suoraviivaisella periaatteella. Pari trankkua (BC547B) vertaa inputtia ja outputtia ja yksi (MJE210) sitten ohjaa virtaa lähtöön tarpeen mukaan. Ei voi mennä paljon pieleen? Syntyi oheinen kytkis.
«
Viimeksi muokattu: 08.02.2020 klo 20:00:58 Kirjoittaja pekmatval
»
kytkis_2.JPG
( 57 KB | 308 latausta )
proto1.jpg
( 212 KB | 279 latausta )
IP kirjattu
pekmatval
God Member
Poissa
Viestejä: 2012
Re: Simppeli kuulokevahvistin
Vastaus #1 -
08.02.2020 klo 16:27:06
Tulosta viesti
Tulos oli vakuuttava.
Ulos 1Vrms/1KHz , 300ohm kuormaan ja THD= 0,0079%
Tuo 1 V taso riittänee voluumiltaan jo normaalin kuuntelun ylärajoille noilla kuulokkeilla.
DC virta on 106mA. DC jännite lähdössä ilman kompensointia 11mV.
Tässäkytkenässä taajuusaluetta (audiotaajuksien puitteissa) ei rajaa juuri mikään, joten sen mittaamiseen ei ole tarvetta. Kokeilin kuitenkin, että 100KHz kanttikin menee läpi 200ns nousu/laskuajoilla.
«
Viimeksi muokattu: 09.02.2020 klo 10:36:19 Kirjoittaja pekmatval
»
tulos_1.jpg
( 409 KB | 280 latausta )
IP kirjattu
OH6NT
God Member
Poissa
SRHS #840
Viestejä: 863
Sijainti: Pännäinen
Re: Simppeli kuulokevahvistin
Vastaus #2 -
08.02.2020 klo 21:11:46
Tulosta viesti
Kytkis otettu talteen tulevia tarpeita varten.
Voiko tuon MJE210:n korvata jollain muulla sopivalla esim MJE350, BD136?
Thomas
WWW
YouTube
IP kirjattu
pekmatval
God Member
Poissa
Viestejä: 2012
Re: Simppeli kuulokevahvistin
Vastaus #3 -
09.02.2020 klo 00:07:31
Tulosta viesti
Kaikki kytkennän trankut voivat olla muitakin. Itsellä sattui vain olemaan noita tarjolla. Koitin valita sellaisia, joissa on iso virtavahvistus (omat : BC547B - hfe 425 ja MJE210 - hfe 393) . Tällöin takaisinkytkentä toimii tehokkaammin säröä pienentäen. Tätä kytkentää voi virittää varmaankin paremmaksi. Ekat kaksi trankkua kannattaa valita niin, että niissä on mahdollisimman samat Ube jännitteet (testerillä mitaten). Omissani nuo olivat 700 ja 707mV. Tuo päätetrankku sen mukaan, että kestää tuon pääteasteen läpi kulkevan virran (versiossa 1 se oli 100mA) ja syntyvän tehohäviön.
Useimmilla ei varmaankaan ole käytettävissä 300ohm kuulokkeita vaan esim 33 ohmiset. Tämä tälläisenäänkin saattaa toimia kohtuudella niidenkin kanssa, mutta optimointi on tarpeen ... tuo 50ohm vastus pienemmäksi?
Aloin pohtia muutettua versiota, jossa tuon päätetrankun 'vastakuorman' (50ohm) korvaa vakiovirtalähde. Sen kytkis ohessa ( versio 3).
Testasin tämän version 300ohm kuormalla . Vakiovirtalähde oli vain 25mA. Tämä toimii lähes yhtä hyvin, mutta virrantarve on vain noin 25%. 1Vrms lähdöllä THD=0,014% ja 2Vrms THD= 0,027% .. se riittänee?
Tälläistä versiota voi helpommin säätää toimimaan vaikka 33 tai 16 ohmisten kuulokkeiden kanssa. Ei tarvitse hukata tehoa vastuksiin ja trankkuihin niin paljon. Kokeilen sitä huomenna.
Koitin löytää netistä hyvää 'arvausta' kuulokkeiden tarvitsemasta tehosta. Sanottiin, että 5mW riittää kovaan kuunteluun .. yli normaalin tason. Maksimi tarvittava arvioitiin 15mW'ksi. Jos joku osaa korjata näitä arvioita, niin kiitollisena otan tietoa vastaan.
«
Viimeksi muokattu: 09.02.2020 klo 12:24:13 Kirjoittaja pekmatval
»
vers_3.JPG
( 127 KB | 277 latausta )
IP kirjattu
pekmatval
God Member
Poissa
Viestejä: 2012
Re: Simppeli kuulokevahvistin
Vastaus #4 -
09.02.2020 klo 14:30:16
Tulosta viesti
Minultä löytyi kolmet 'hifi' kuulokkeet.
Mittasin musiikilla niiden tarvitseman voimakkuuden. Kuulohavainto ja vastaava skoopin lukema . Tulokset talukona ohessa.
Kokeilin seuraavaksi mitoittaa vahvistimen pääteasteen siten, että varmasti riittää noille 34ohm kuulokkeille. Muutin vakiovirtalähteen emitterivastuksen 12ohm'ksi, jolloin 'lepovirta' =56mA ja ulos lähti puhtaasti 1,1Vrms (35mW) . Varmasti riittää. Pienensin vahvistuksen arvoon 2 ... takaisinkytkentävastuksen 4,7K ohm tilalle 1K. Voi olla, että 1,5K olisi sopivampi?
Tulos: 1KHz/ 0,5Vrms lähdöllä 35ohm vastukseen THD=0,014% (P=7,3mW). Kun ulos 0,9Vrms THD 0,04%.
Ihan uteliasuuttani kokeilin tuota taajuusaluetta. Kuvassa ulos 1MHz/500mVrms ... säröä lähdössä alkaa näkymään 1,6MHz jälkeen.
«
Viimeksi muokattu: 09.02.2020 klo 16:44:22 Kirjoittaja pekmatval
»
kuuloketesti_9_2_20.JPG
( 50 KB | 299 latausta )
1MHz_out_load_35ohm.BMP
( 329 KB | 294 latausta )
IP kirjattu
OH2NLT
God Member
Poissa
Viestejä: 1597
Sijainti: Espoo
Re: Simppeli kuulokevahvistin
Vastaus #5 -
09.02.2020 klo 23:37:58
Tulosta viesti
Oletko tutkinut tulisiko parempia tuloksia jos tuon vakiovirtalähed osan rakentaisikin JFET;illä? Tässä vähän taustamateriaalia ja netistä löytyy tietysi lisää.
https://www.vishay.com/docs/70596/70596.pdf
IP kirjattu
pekmatval
God Member
Poissa
Viestejä: 2012
Re: Simppeli kuulokevahvistin
Vastaus #6 -
10.02.2020 klo 15:58:47
Tulosta viesti
Täytyypä kokeilla Fettejä vakiovirtalähteenä. Feteistä on lähinnä kokemusta hakkureissa, joten tässä mennään melko uudelle alueelle. Oppia siis luvassa.
IP kirjattu
OH2NLT
God Member
Poissa
Viestejä: 1597
Sijainti: Espoo
Re: Simppeli kuulokevahvistin / vakiovirtalähde
Vastaus #7 -
11.02.2020 klo 02:12:37
Tulosta viesti
Keskustelin päivän päätteeksi simulaattorin kanssa. Simuloin kolme erilaista vakiovirtalähdettä vähän yli 9mA virralla. Tulokset liitteenä olevassa pdf kuvassa.
X-akseli on V1 jännite 0-40V
Vastuksille R2,R4 ja R7 on annettu neljä eri arvoa 1, 10, 100 ja 1000ohmia.
Transistorin malli BC548C ja JFET J112
Havaintoja
Transistorikytkentä jättää ylitseen pienimmän jännitteen. Pitää virtaregulaation aika hyvin. 100mV kun V1 2V -> 40V
Yksi JFET virta muuttuu noin 1mA kun V1 2V -> 40V
Kaksi JFET tällä saavutetaan paras regulaatio kun V1 2V -> 40V.
Kaikki kytkennät näyttävät olevan tunteettomia kuormavastukselle niin kauan kun jännitevara riittää asetetun virran ylläpitoon. Dynaaminen tarkastelu saattaisi paljastaa jotain ominaisuuksia. Simulaattorissa komponentit eivät hajoa. Tässäkin J112:n yli on jo liikaa jännitettä. Muuten ei ole kokemusta miten tarkat näiden komponenttien mallit ovat. JFET kytkentöjen etuna on, että eivät tarvitse erillistä kantajännitettä kuten transistorikytkentä.
Constant_current_generators.pdf
( 27 KB | 333 latausta )
IP kirjattu
genrad
Full Member
Poissa
Viestejä: 135
Re: Simppeli kuulokevahvistin
Vastaus #8 -
11.02.2020 klo 18:18:33
Tulosta viesti
pekmatval kirjoitti
08.02.2020 klo 16:18:43:
Syntyi oheinen kytkis.
Kytkentähän on primitiivinen operaatiovahvistin (tässä takaisinkytkettynä ei-kääntäväksi asteeksi). Tämä oli vakiokamaa ammattiaudiossa 70-luvun puoliväliin saakka, jolloin vihdoin saatiin kelvollisia IC-operaatiovahvistimia. Jopa tällaista yksinkertaisinta mahdollista versiota esiintyi todellisissa laitteissa, eikä vain oppikirjoissa.
Muutama idea:
Korkeiden taajuuksien säröoptimia voi hakea transkonduktanssiasteen kollektorivastusta muuttamalla. Myös tätä astetta kannattaa ajaa vakiovirtalähteellä, varsinkin näin matalilla käyttöjännitteillä. Vaatii vain yhden transistorin ja vastuksen lisää.
Virta-jännitemuunninasteen kollektorilta kannalle pieni konkka, ettei lähde värähtelemään.
Yleensä on vielä emitteriseuraaja kolmantena asteena, jolloin kakkosastetta rääkätään vähemmän.
Isokin lähdön sarjavastus on tässä tapauksessa mahdollinen, koska kuulokevahvistinkäytössä jännitettä on hukattavasti asti.
IP kirjattu
OH2NLT
God Member
Poissa
Viestejä: 1597
Sijainti: Espoo
Re: Simppeli kuulokevahvistin
Vastaus #9 -
12.02.2020 klo 21:18:00
Tulosta viesti
Lisäsin simulaatioon vielä pari vaihtoehtoa. Kahden transistorin ja kahden JFET:in kytkennät näyttäisi simulaattorissa vievän voiton. Virtapeili on myös hyvä, mutta vaikeampi mitoittaa.
Tässä Pekalle tutkittavaa.
Constant_current_generators_2.pdf
( 32 KB | 296 latausta )
IP kirjattu
pekmatval
God Member
Poissa
Viestejä: 2012
Re: Simppeli kuulokevahvistin
Vastaus #10 -
12.02.2020 klo 21:46:22
Tulosta viesti
Havainnollinen simulaatio. Kiitos Juhalle. Kokeilen ainakin osaa näistä kun tuo vahvistinprojekti jatkuu.
IP kirjattu
artosalo
God Member
Poissa
Viestejä: 2663
Sijainti: Perniö
Re: Simppeli kuulokevahvistin
Vastaus #11 -
13.02.2020 klo 22:36:28
Tulosta viesti
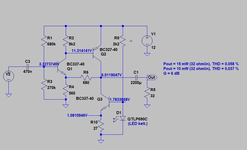
Kolmella perustransistorilla ja yksipuolisella virtalähteellä saa aikaan yksinkertaisen kuulokevahvistimen, joka suoriutuu hyvin 32 ohmin kuormasta.
Liitteenä simulaation tuottamat tulokset (skemassa).
NPN_PNP_CCS_kuulokev.jpg
( 47 KB | 298 latausta )
IP kirjattu
pekmatval
God Member
Poissa
Viestejä: 2012
Re: Simppeli kuulokevahvistin
Vastaus #12 -
14.02.2020 klo 10:04:41
Tulosta viesti
Tuo on hieno, looginen kytkentä. Voi olla, että teen kokeeksi ja vertailen toimintaa.
IP kirjattu
pekmatval
God Member
Poissa
Viestejä: 2012
Re: Simppeli kuulokevahvistin
Vastaus #13 -
14.02.2020 klo 20:22:30
Tulosta viesti
Ensin kokeilin tuon Juhan simulaatiossa hyvin menestyneen 2 transitorikytkennän.
Kun laittoi riittävästi virtaa (5mA) sinne alasvedon biastrankulle, niin toimi paremmin. Lisäksi särö pieneni oleellisesti kun kasvatti alasvedon vakiovirran 33->55mA (Re 18->12ohm). Silti tämä kytkentä on hiukan huonompi kuin yhden trankun versio ... syy?
Laitan taulukkoon tulokset myöhemmin. Lisäsin myös tuon yhden trankun version virraksi 57mA.
Sitten rakensin Arton kytkennän. Trankkuina minulla BC547b (mitattu hfe 428) ja BC 141 ja BC161. Kytkentä toimi laakista, mutta on herkempi häiriöille. Jännitteet prikulleen Arton ilmoittamat. Huomasin, että tiputtamalla etuvastuksia R1/R3 särö laski ja samalla myös häiriöherkyys parani.
Kokeilin uteliaisuuttani myös tämän version taajuusvastetta. Sinillä menee siististi 700KHz asti... taso ei tipu, mutta alapuolinen jakso alakaa säröytyä tuon taajuden jälkeen. Kantilla näkyy, että ylös mennään 0,1us ja alas 0,4us.
Särö ei ihan vastaa Arton simulointia. Noin 2,5 kertaisia arvoja simulointiin verrattuna. Onko tämä ihan normaalia?
Arvot ovat noin 10 kertaisia verratuna tuohon toiseen kytkentään. Olisko syynä se, että tässä Arton kytkennässä takaisinkytkentä menee emitterille, ei kannalle??
Olisko mittaustekniikka syynä eroihin tuloksissa? Genisen särö aiemmin mitattu olevan alle 0,001% . Oma HP mittaa geniksen säröksi 0,0027%
Laitan oheen nipun kuvia.
kuva 1 : 2 trans vakiovirta-alasveto
kuva 2 : Arton kytkiksen proto
2_trans_koe_1.JPG
( 43 KB | 275 latausta )
proto.jpg
( 159 KB | 283 latausta )
IP kirjattu
pekmatval
God Member
Poissa
Viestejä: 2012
Re: Simppeli kuulokevahvistin
Vastaus #14 -
14.02.2020 klo 20:31:47
Tulosta viesti
tulokset taulukkona ja kuva Arton vahvistimen mittauksesta tasolla 0,5Vrms.
tuloksia_14_2_20pv.JPG
( 63 KB | 267 latausta )
mittaus_2.jpg
( 140 KB | 266 latausta )
IP kirjattu
Sivu:
[1]
2
Lähetä aihe
Tulosta
‹
Edellinen aihe
|
Seuraava aihe
›
Foorumihyppy »
Koti
» 10 viimeisintä viestiä
» 10 viimeisintä aihetta
Suomen Radiohistoriallinen Seura ry - Keskustelufoorumi
Suomen Radiohistoriallinen Seura ry
Jäsenalue
Yleistä radiohistoriasta
Kotimaiset radiot, televisiot ja äänentoistolaitteet
Ulkomaiset radiot, televisiot ja äänentoistolaitteet
Muut radio- ja elektroniikkalaitteet
Entisöinti ja kunnostus yleisellä tasolla
Omatekoiset laitteet ja rakentelu ««
Sotilasradiot ja Perinneradiot
Yleinen keskustelualue
Niitä Näitä
Haku päällä
« Koti
‹ Alue
SRHS Forum
» Powered by
YaBB 2.6.12
!
YaBB Forum Software
© 2000-2026. Kaikki oikeudet pidätetään.