Valitse kieli:
English
Suomi
Tervetuloa, Vieras. Ole hyvä ja
kirjaudu
tai
Rekisteröidy
Koti
Ohjeita
Haku
Kirjaudu
Rekisteröidy
Liity SRHS:n jäseneksi
SRHS Forum
›
Suomen Radiohistoriallinen Seura ry - Keskustelufoorumi
›
Ulkomaiset radiot, televisiot ja äänentoistolaitteet
› Tandberg tr220
‹
Edellinen aihe
|
Seuraava aihe
›
Sivu:
1
[2]
Lähetä aihe
Tulosta
Tandberg tr220 (Luettu 1717 kertaa)
VjpA
God Member
Poissa
SRHS
Viestejä: 2679
Sijainti: Vantaa
Re: Tandberg tr220
Vastaus #15 -
15.10.2025 klo 20:17:16
Tulosta viesti
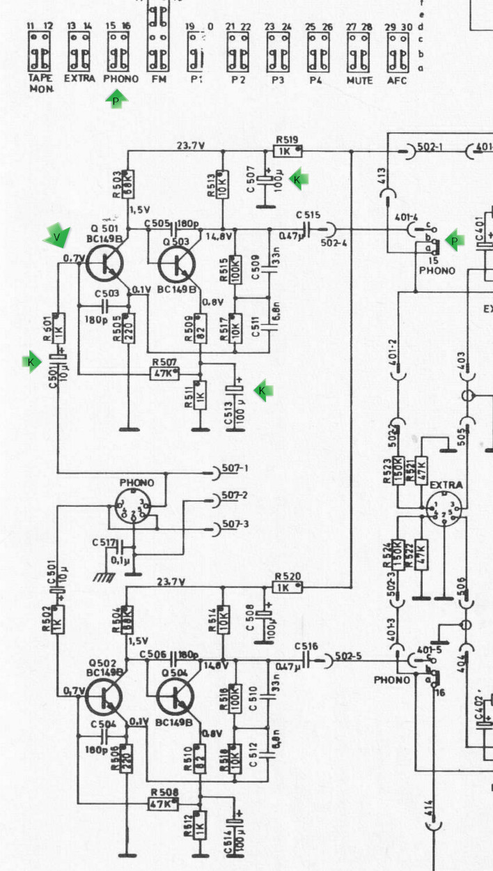
Melkeen helpommalla pääset, kun suoritat muutamia tarkistuksia sen viallisen puolen phono-etuvahvistimessa.
Oheisessa kuvassa on vihreillä nuolilla merkattu mahdollisia vikakohteita seuraavasti:
K= elektrolyyttikondensaattori, joka voi vanhuuttaan muuttua johtamattomaksi tai oikosulkeutua ja siten pysäyttää signaalin kulun tai kytkeen jännitteen maihin.
P= kytkinkontaktit vaihtokytkimessä ja siinäkin voi olla johtamattomuutta, kun käyttää voitelevaa puhdistus-spray:tä (esim: PRF 7-78 Kontakt, jonka olen todennut hyväksi näissä hommissa) ja vain lyhyitä suihkauksia 1-2 kertaa ko kytkimeen.
V= jännitearvo, joka pitäisi löytyä kyseisestä kohdasta, niin kuin huomaat kaaviossa on useita arvoja ja niiden tarkistaminen on hyvä tehdä ja vertailla toimivaa ja viallista vahvistinpuoliskoa keskenään (kirjaa ylös tiedot itsellesi)
Kannattaa aloittaa jännitemittauksilla, näissä vanhoissa vehkeissä tuo volttiarvo ei ole kiveen hakattu ja voi vähän vaihdella. Jännitteet mitataan laitteen maatasoa vasten.
T-TR220-Phono.jpeg
( 174 KB | 28 latausta )
t. // Jukka
IP kirjattu
Sivu:
1
[2]
Lähetä aihe
Tulosta
‹
Edellinen aihe
|
Seuraava aihe
›
Foorumihyppy »
Koti
» 10 viimeisintä viestiä
» 10 viimeisintä aihetta
Suomen Radiohistoriallinen Seura ry - Keskustelufoorumi
Suomen Radiohistoriallinen Seura ry
Jäsenalue
Yleistä radiohistoriasta
Kotimaiset radiot, televisiot ja äänentoistolaitteet
Ulkomaiset radiot, televisiot ja äänentoistolaitteet ««
Muut radio- ja elektroniikkalaitteet
Entisöinti ja kunnostus yleisellä tasolla
Omatekoiset laitteet ja rakentelu
Sotilasradiot ja Perinneradiot
Yleinen keskustelualue
Niitä Näitä
Haku päällä
« Koti
‹ Alue
SRHS Forum
» Powered by
YaBB 2.6.12
!
YaBB Forum Software
© 2000-2026. Kaikki oikeudet pidätetään.