Valitse kieli:
English
Suomi
Tervetuloa, Vieras. Ole hyvä ja
kirjaudu
tai
Rekisteröidy
Koti
Ohjeita
Haku
Kirjaudu
Rekisteröidy
Liity SRHS:n jäseneksi
SRHS Forum
›
Suomen Radiohistoriallinen Seura ry - Keskustelufoorumi
›
Ulkomaiset radiot, televisiot ja äänentoistolaitteet
› Tandberg tr220
‹
Edellinen aihe
|
Seuraava aihe
›
Sivu:
[1]
2
Lähetä aihe
Tulosta
Tandberg tr220 (Luettu 1706 kertaa)
Ramis56
YaBB Newbies
Poissa
Viestejä: 11
Tandberg tr220
04.08.2025 klo 21:03:33
Tulosta viesti
Kertokaas viisaammat, mistä löytyy vika, kun stereoääni katoaa, kuuluu jonkin aikaa, kunnes toinen kaiutin on mykkä. Ääni palautuu kun katkaisee virrat ja laittaa uudelleen päälle. Sitten saattaa taas muutama biisi kuulua vinyyliltä.
Monona äänet pysyy päällä koko ajan, eli ongelma on tuo stereoääni.
IP kirjattu
Raimo Sjöberg
God Member
Poissa
SRHS #313
Viestejä: 1560
Sijainti: Espoo
Re: Tandberg tr220
Vastaus #1 -
04.08.2025 klo 21:35:39
Tulosta viesti
Katoaako vain virittimen audio, toimiiko PHONO- EXTRA- ja TAPE-inputit?
Edit: Mainitsitkin vinyylin, entä nuo 2 muuta?
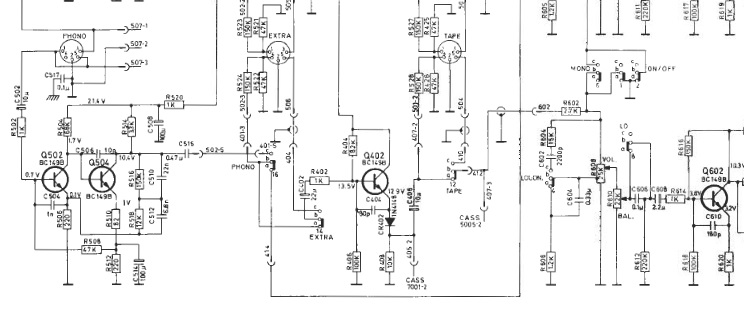
Kuvassa näkyy toisen kanavan RIAA-korjain ja signaalitie volumepotikalle asti. Toisella kanavalla kytkentä on identtinen.
tr220.jpg
( 66 KB | 61 latausta )
Rami OH1AYG - OH2AUS
WWW
IP kirjattu
Ramis56
YaBB Newbies
Poissa
Viestejä: 11
Re: Tandberg tr220
Vastaus #2 -
05.08.2025 klo 00:30:30
Tulosta viesti
Tape niput liitännän puolelta olen kuunnellut cd soitinta ja mielestäni siellä oli OK äänet.
Siis olen kuunnellut melkeinpä pelkästään laitteessa olevaa dual 1225 levaria, siinä tuo ongelma on. Nythän se on melkeinpä mono soitin.
IP kirjattu
Lai
YaBB Newbies
Poissa
Viestejä: 24
Re: Tandberg tr220
Vastaus #3 -
05.08.2025 klo 07:39:19
Tulosta viesti
Dualin äänirasialta tulevassa vasemman ja oikean kanavan johdoissa on mekaaninen kytkin oikealle ja vasemmalle kanavalle. Mittaa ylesmittarillia kärkien vastus kiinnivetäneenä. Saattaa olla kärki mustunut. Jos on ollut pikeentyneet rasvat Dualissa, niin on voitu pyörittää levulautasta väkisin, ja tuo katkaisija saattaa olla vääntynyt auki asentoon.
IP kirjattu
Raimo Sjöberg
God Member
Poissa
SRHS #313
Viestejä: 1560
Sijainti: Espoo
Re: Tandberg tr220
Vastaus #4 -
05.08.2025 klo 11:13:12
Tulosta viesti
Tuota löytyy näköjään myös levysoiitimella ja kasettinauhurilla varustettua mallia. Siksi PHONO- ja TAPE-liittimien rinnalta lähtee niille liitännät.
Kun tökkää vaikka nuppineulan PHONO-liittimen nastoihin 3 ja 5 niin kuuluu hurinaa mikäli ko. kanava toimii. Mikäli ok niin vika on levarissa.
Rami OH1AYG - OH2AUS
WWW
IP kirjattu
Ramis56
YaBB Newbies
Poissa
Viestejä: 11
Re: Tandberg tr220
Vastaus #5 -
10.08.2025 klo 19:57:57
Tulosta viesti
Lai kirjoitti
05.08.2025 klo 07:39:19:
Dualin äänirasialta tulevassa vasemman ja oikean kanavan johdoissa on mekaaninen kytkin oikealle ja vasemmalle kanavalle. Mittaa ylesmittarillia kärkien vastus kiinnivetäneenä. Saattaa olla kärki mustunut. Jos on ollut pikeentyneet rasvat Dualissa, niin on voitu pyörittää levulautasta väkisin, ja tuo katkaisija saattaa olla vääntynyt auki asentoon.
Tämä taisi auttaa, eli putsasin nuo pinnat ja nyt on toiminut useita päiviä jo.
IP kirjattu
Ramis56
YaBB Newbies
Poissa
Viestejä: 11
Re: Tandberg tr220
Vastaus #6 -
14.08.2025 klo 08:58:14
Tulosta viesti
Nonni, nyt se alkoi taas pätkimään. Kestihän se viikon kunnossa.
IP kirjattu
Lai
YaBB Newbies
Poissa
Viestejä: 24
Re: Tandberg tr220
Vastaus #7 -
14.08.2025 klo 18:09:03
Tulosta viesti
Ramis56 kirjoitti
14.08.2025 klo 08:58:14:
Nonni, nyt se alkoi taas pätkimään. Kestihän se viikon kunnossa.
Kannattaa puhdistaa ne Shuren? äänirasian takana olevat piikit ja piirilevy, joka on äänivarressa. Mittaa myös tuolta kytkimeltä piirilevylle tulevan R ja L johtojen vastus. Noissa on ollut usein juotosvikoja ja johtojen katkeamisvikaa. Tomi
IP kirjattu
Ramis56
YaBB Newbies
Poissa
Viestejä: 11
Re: Tandberg tr220
Vastaus #8 -
13.10.2025 klo 19:41:52
Tulosta viesti
Tämä on edelleen viallinen laite.
Siis levysoitinta kuunnellessa toinen kanavista hiljenee aika-ajoin. Kokeilin liittää ulkoisen levarin takana olevaan phono liittimeen, sama tulos, eli pätkii. Tänään sitten laitoin ulkoisen soittimen takana olevaan extra liittimeen ja yllätys, sehän toimi pätkimättä.
Kysymys: miten saan kytkettyä Dual soittimen joka on siis tuossa laitteessa kiinni, tuohon extra liittimeen? Levarista lähtee valkoinen johto, joka menee ilmeisesti esivahvistimeen, siinä on 3 ohutta johtoa liittimessä kiinni. Miten tuon saisi liitettyä extra liittimeen, silloin voisi laitteen oma levysoitin toimia pätkimättä, onko mahdollista rikkomatta soitinta? Eli ohittaisi phono liittimen kokonaan, jos siinä on jokin vika. Eli käyttäisin ulkoista esivahvistinta.
Vähän on vaikeasti selitetty, mutta jos joku saisi selvää mitä tarkoitan.
IP kirjattu
Ramis56
YaBB Newbies
Poissa
Viestejä: 11
Re: Tandberg tr220
Vastaus #9 -
13.10.2025 klo 23:29:14
Tulosta viesti
Siis lyhyesti... levysoittimesta RCA liittimet ulkopuolelle, josta saa liitettyä riaa vahvistimen extra liittimeen.
IP kirjattu
apaija
Full Member
Poissa
SRHS
Viestejä: 219
Sijainti: Loimaa
Re: Tandberg tr220
Vastaus #10 -
14.10.2025 klo 10:03:56
Tulosta viesti
Ramis56 kirjoitti
13.10.2025 klo 19:41:52:
Kysymys: miten saan kytkettyä Dual soittimen joka on siis tuossa laitteessa kiinni, tuohon extra liittimeen? Levarista lähtee valkoinen johto, joka menee ilmeisesti esivahvistimeen, siinä on 3 ohutta johtoa liittimessä kiinni. Miten tuon saisi liitettyä extra liittimeen, silloin voisi laitteen oma levysoitin toimia pätkimättä, onko mahdollista rikkomatta soitinta? Eli ohittaisi phono liittimen kokonaan, jos siinä on jokin vika. Eli käyttäisin ulkoista esivahvistinta.
Phono liittimelle tulee oman levysoittimen signaalit (1 2 3). Tuostahan ne saa ulos. Itse kävisin sisäisen RIAA vahvistimien juotokset läpi sekä myös tuon vaihtokytkimen. Kun pätkiminen alkaa korjaantuuko se kun painelee kytkimiä ja vaikka vaihtaa phono -> tuner -> tape ->phono.
IP kirjattu
Ramis56
YaBB Newbies
Poissa
Viestejä: 11
Re: Tandberg tr220
Vastaus #11 -
14.10.2025 klo 11:08:50
Tulosta viesti
apaija kirjoitti
14.10.2025 klo 10:03:56:
Ramis56 kirjoitti
13.10.2025 klo 19:41:52:
Kysymys: miten saan kytkettyä Dual soittimen joka on siis tuossa laitteessa kiinni, tuohon extra liittimeen? Levarista lähtee valkoinen johto, joka menee ilmeisesti esivahvistimeen, siinä on 3 ohutta johtoa liittimessä kiinni. Miten tuon saisi liitettyä extra liittimeen, silloin voisi laitteen oma levysoitin toimia pätkimättä, onko mahdollista rikkomatta soitinta? Eli ohittaisi phono liittimen kokonaan, jos siinä on jokin vika. Eli käyttäisin ulkoista esivahvistinta.
Phono liittimelle tulee oman levysoittimen signaalit (1 2 3). Tuostahan ne saa ulos. Itse kävisin sisäisen RIAA vahvistimien juotokset läpi sekä myös tuon vaihtokytkimen. Kun pätkiminen alkaa korjaantuuko se kun painelee kytkimiä ja vaikka vaihtaa phono -> tuner -> tape ->phono.
Tunerin painamisen jälkeen palautuu ääni, ei noista muista.
Tarkoitus on kiertää phono liitin kokonaan, eli levysoitin suoraan extra liittimeen.
IP kirjattu
apaija
Full Member
Poissa
SRHS
Viestejä: 219
Sijainti: Loimaa
Re: Tandberg tr220
Vastaus #12 -
14.10.2025 klo 11:47:56
Tulosta viesti
Jos tarkoitat Tandbergin omaa Dual soitinta niin se vaatii RIAA korjaimen. Tuossa Raimon viestin kytkennässä se on nuo kaksi vasemmanpuoleista transistoria. Ja niillä on vahvistusta melko tavalla, ilman sitä vahvistusta ei kyllä kuulu kuin aivan hiljaa ja aika diskanttivoittoisesti.
IP kirjattu
Matti
Full Member
Poissa
SWradio.net
Viestejä: 208
Sijainti: eteläpohjanmaa
Re: Tandberg tr220
Vastaus #13 -
14.10.2025 klo 15:31:33
Tulosta viesti
Toissa viikolla korjasin vastaavan vian Dual levysoittimestani.
Tomi tuossa jo ehdotteli juotosten tarkastelemista,
ja kyllä, juotos vika oli mun omassa.
Äänivarren läpi tulevat tosi ohuet johdot saattaa näyttää ehjiltä, mutta niin vain korjaantui kun tinailin uusiksi soittimen päästä.
Äänirasian päätä ei tälläkertaa tarvinnut korjailla.
WWW
IP kirjattu
Ramis56
YaBB Newbies
Poissa
Viestejä: 11
Re: Tandberg tr220
Vastaus #14 -
15.10.2025 klo 11:09:15
Tulosta viesti
apaija kirjoitti
14.10.2025 klo 11:47:56:
Jos tarkoitat Tandbergin omaa Dual soitinta niin se vaatii RIAA korjaimen. Tuossa Raimon viestin kytkennässä se on nuo kaksi vasemmanpuoleista transistoria. Ja niillä on vahvistusta melko tavalla, ilman sitä vahvistusta ei kyllä kuulu kuin aivan hiljaa ja aika diskanttivoittoisesti.
Niinhän minä sanoin, eli levarista piuha ulos ja ulkoisen riaa korjaimen kautta takaisin extra liittimeen.
Eli Dual toimisi kuin ulkoinen levari.
IP kirjattu
Sivu:
[1]
2
Lähetä aihe
Tulosta
‹
Edellinen aihe
|
Seuraava aihe
›
Foorumihyppy »
Koti
» 10 viimeisintä viestiä
» 10 viimeisintä aihetta
Suomen Radiohistoriallinen Seura ry - Keskustelufoorumi
Suomen Radiohistoriallinen Seura ry
Jäsenalue
Yleistä radiohistoriasta
Kotimaiset radiot, televisiot ja äänentoistolaitteet
Ulkomaiset radiot, televisiot ja äänentoistolaitteet ««
Muut radio- ja elektroniikkalaitteet
Entisöinti ja kunnostus yleisellä tasolla
Omatekoiset laitteet ja rakentelu
Sotilasradiot ja Perinneradiot
Yleinen keskustelualue
Niitä Näitä
Haku päällä
« Koti
‹ Alue
SRHS Forum
» Powered by
YaBB 2.6.12
!
YaBB Forum Software
© 2000-2026. Kaikki oikeudet pidätetään.