Valitse kieli:
English
Suomi
Tervetuloa, Vieras. Ole hyvä ja
kirjaudu
tai
Rekisteröidy
Koti
Ohjeita
Haku
Kirjaudu
Rekisteröidy
Liity SRHS:n jäseneksi
SRHS Forum
›
Suomen Radiohistoriallinen Seura ry - Keskustelufoorumi
›
Ulkomaiset radiot, televisiot ja äänentoistolaitteet
› philips c170
‹
Edellinen aihe
|
Seuraava aihe
›
Sivu: 1
Lähetä aihe
Tulosta
philips c170 (Luettu 2560 kertaa)
jpellik
YaBB Newbies
Poissa
Viestejä: 27
philips c170
23.06.2024 klo 14:17:14
Tulosta viesti
mulla on philips c170,mutta cd ei tunnista levyä eikä pyöri kuin pikkusen.putsasin laserin ei vaikutusta.tilasin ebausta koko laser
systeemin. sama homma.tietääkö kukaan mistä tämä cd vika johtuu.mittasin powerilta jännitteet .löysin 9.3v ja 5.76v ja 0.830v.
IP kirjattu
VjpA
God Member
Poissa
SRHS
Viestejä: 2679
Sijainti: Vantaa
Re: philips c170
Vastaus #1 -
23.06.2024 klo 18:53:02
Tulosta viesti
Tuolta saisit huolto-ohjeen:
https://elektrotanya.com/philips_fw-c170.pdf/download.html
t. // Jukka
IP kirjattu
Vaionko
YaBB Newbies
Poissa
Viestejä: 49
Sijainti: Tampere
Re: philips c170
Vastaus #2 -
23.06.2024 klo 23:28:06
Tulosta viesti
Ohjeen mukaan CD-mekanismille pitäisi mennä 5V ja 10V. Vaikuttaisi että tuo 5V puuttuu siltä.
IP kirjattu
Mi
Senior Member
Poissa
SRHS #1066
Viestejä: 457
Sijainti: Vantaa
Re: philips c170
Vastaus #3 -
24.06.2024 klo 11:28:59
Tulosta viesti
Lohkokaavion mukaan CD ohjauskortilla pitäisi löytyä virtalähteeltä +10V ja +5V. Lisäksiksi ko. kortilla tehdään erikseen vielä 3,3v ja 4V. Nämä mittaisin ensin.
Mitatut virtalähteen arvot vaikuttaisi järkeen käyviltä paitsi tuo 0,8V. Mistä mitattu?
IP kirjattu
jpellik
YaBB Newbies
Poissa
Viestejä: 27
Re: philips c170
Vastaus #4 -
24.06.2024 klo 13:48:55
Tulosta viesti
Manuaali ei näyttänyt kuin 2 sivua.
IP kirjattu
Mi
Senior Member
Poissa
SRHS #1066
Viestejä: 457
Sijainti: Vantaa
Re: philips c170
Vastaus #5 -
24.06.2024 klo 15:48:31
Tulosta viesti
Lataa se (download). Kestää hiukan aikaa ja kysyy, että et ole botti.
IP kirjattu
jpellik
YaBB Newbies
Poissa
Viestejä: 27
Re: philips c170
Vastaus #6 -
28.06.2024 klo 14:03:56
Tulosta viesti
hei! sain ladattua kytkikset. Laser kelkka liikkuu ja moottori pyrähtelee ,mutta pyöri kunnolla. laser ei tunnista levyä.
IP kirjattu
VjpA
God Member
Poissa
SRHS
Viestejä: 2679
Sijainti: Vantaa
Re: philips c170
Vastaus #7 -
28.06.2024 klo 22:02:49
Tulosta viesti
Oletko tarkistanut virtalähteeltä tulevat jännitteet, ovat kunnossa?
Tuo mainitsemasi kelkan liike ja moottorin pyrähtely on varmaan osa tunnistusrutiinia, toimiiko levy jossain toisessa laitteessa?
Tässä luettavaa:
https://www.radiohistoria.fi/cgi-bin/yabb2/YaBB.pl?num=1480966104/0
https://www.radiohistoria.fi/cgi-bin/yabb2/YaBB.pl?num=1452090777/0
https://www.radiohistoria.fi/cgi-bin/yabb2/YaBB.pl?num=1350888539/0
t. // Jukka
IP kirjattu
jpellik
YaBB Newbies
Poissa
Viestejä: 27
Re: philips c170
Vastaus #8 -
02.07.2024 klo 13:19:46
Tulosta viesti
Mittasin jännitteet laseryksikköön menevältä lattakaapelilta.
sieltä löytyi 4,7v ja 1.7v.Löytyi myös jotain satoja millivoltteja.
IP kirjattu
Mi
Senior Member
Poissa
SRHS #1066
Viestejä: 457
Sijainti: Vantaa
Re: philips c170
Vastaus #9 -
06.07.2024 klo 21:34:48
Tulosta viesti
Nyt kun sinulla on kytkis niin voitko sanoa mistä pisteistä olet jännitteet mitannut?
Olisiko ihan virtalähde vika?
Nimittäin ei noissa mitään järkeä ole?
IP kirjattu
jpellik
YaBB Newbies
Poissa
Viestejä: 27
Re: philips c170
Vastaus #10 -
07.07.2024 klo 12:03:29
Tulosta viesti
Mittasin jännitteet 3cd-llc componentside view kortilta liittimestä
1805,mutta tietenkin kupari puolelta. 4,82v nasta15 ja 1.73v nasta16.Ne 9.3v ja 5.76v mittasian eco power boardilta
c1 liitin1031. Ja vielä yks huomio etupanelissa cd1 , cd2 ,cd3 painikkeet eivät vaida levyä ,vaikka näytössa vaihtaa,mutta etupaneelin thingy chance painikkeesta se vahtaa.
IP kirjattu
jpellik
YaBB Newbies
Poissa
Viestejä: 27
Re: philips c170
Vastaus #11 -
14.07.2024 klo 19:16:17
Tulosta viesti
Tuli mieleen,että voisko vika olla tda7073a piirissä no 7806
joka ohjaa focus ja track käämejä. Mittasin jännitteet piirin nastasta 5 maata vasten nasta 8 . Jännite oli 640mv.
Sitten mittasin jännitteen vastuksen toisesta päästä ,sieltä löytyi
se kuvan mukainen 10v .
IP kirjattu
jpellik
YaBB Newbies
Poissa
Viestejä: 27
Re: philips c170
Vastaus #12 -
23.07.2024 klo 12:33:11
Tulosta viesti
Tein lisää mittauksia .Vastus 3872 3,4v ja vastuksen toisesta päästa4,6v. vastus 3874 3,4v ja vastuksen tp 4,6v.
Vastus 3864 4,4v ja tp4,9v. Vastus 3899 4,2v ja tp 4,92v.
transistori 7874 kannalta 3,49v.
Transistori 7875 emitteri 3,49v ja kannalta 4,2v.
Liitin 1805 nasta 10 3,4v pitäis olla 10v.
Vastus 3899 4,19v ja tp 4,92v.
Mistä vois johtua liittimen nasta 10 liijan alhainen jännite?
IP kirjattu
VjpA
God Member
Poissa
SRHS
Viestejä: 2679
Sijainti: Vantaa
Re: philips c170
Vastaus #13 -
23.07.2024 klo 21:16:19
Tulosta viesti
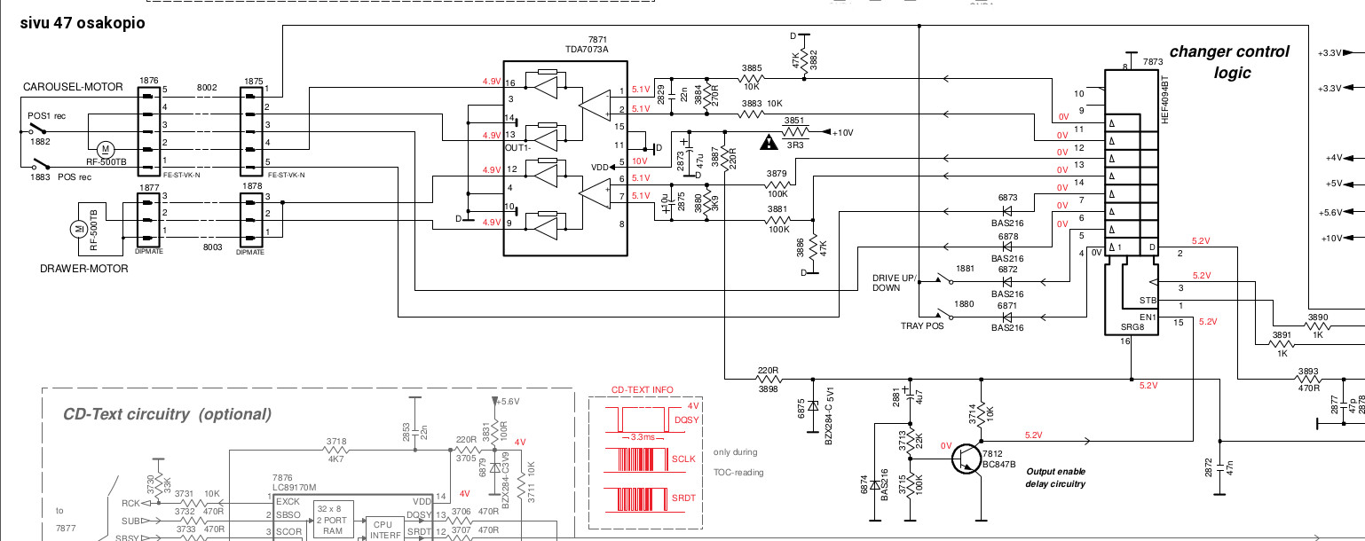
Auttaisi paljon, jos laittaisit osakuvan kaaviosta. Onko sulla kunnollinen yleismittari, tuolla ei kannata heilua minkään halpiskaman kanssa.
Mahdollisia vikoja on ko vastus tai juotos, linjassa oleva lyytti ja sitten haarautuva 5,2 V linjan komponentit - kuitenkin jos vaihto toimii jostain ja toisaalta taas ei, niinsyy onkin muualla ehkä.
Tässä osakuva:
philips_fw-c170_s47.jpg
( 147 KB | 81 latausta )
t. // Jukka
IP kirjattu
jpellik
YaBB Newbies
Poissa
Viestejä: 27
Re: philips c170
Vastaus #14 -
23.09.2024 klo 20:04:05
Tulosta viesti
hei palasin philipsin pariin.mitattuani flecx kaapeleita huomasin että muutamasta johtimesta ei kulkenut signaali läpi. Koitin etsiskellä noita kaapeleita,mutta sopivia ei löytynyt.
Kaapelit ovat flex cable 15oin 1,27mm 35cm ja flex cable 170mm 1:n. ebay:sta ei löytynyt.Mistähän niitä voisi etsiskellä?
IP kirjattu
Sivu: 1
Lähetä aihe
Tulosta
‹
Edellinen aihe
|
Seuraava aihe
›
Foorumihyppy »
Koti
» 10 viimeisintä viestiä
» 10 viimeisintä aihetta
Suomen Radiohistoriallinen Seura ry - Keskustelufoorumi
Suomen Radiohistoriallinen Seura ry
Jäsenalue
Yleistä radiohistoriasta
Kotimaiset radiot, televisiot ja äänentoistolaitteet
Ulkomaiset radiot, televisiot ja äänentoistolaitteet ««
Muut radio- ja elektroniikkalaitteet
Entisöinti ja kunnostus yleisellä tasolla
Omatekoiset laitteet ja rakentelu
Sotilasradiot ja Perinneradiot
Yleinen keskustelualue
Niitä Näitä
Haku päällä
« Koti
‹ Alue
SRHS Forum
» Powered by
YaBB 2.6.12
!
YaBB Forum Software
© 2000-2026. Kaikki oikeudet pidätetään.