Valitse kieli:
English
Suomi
Tervetuloa, Vieras. Ole hyvä ja
kirjaudu
tai
Rekisteröidy
Koti
Ohjeita
Haku
Kirjaudu
Rekisteröidy
Liity SRHS:n jäseneksi
SRHS Forum
›
Suomen Radiohistoriallinen Seura ry - Keskustelufoorumi
›
Ulkomaiset radiot, televisiot ja äänentoistolaitteet
› Telefunken Andante 9
‹
Edellinen aihe
|
Seuraava aihe
›
Sivu:
1
[2]
Lähetä aihe
Tulosta
Telefunken Andante 9 (Luettu 6621 kertaa)
VjpA
God Member
Poissa
SRHS
Viestejä: 2679
Sijainti: Vantaa
Re: Telefunken Andante 9
Vastaus #15 -
22.06.2024 klo 22:21:33
Tulosta viesti
Anodilinjaan lisätyn etuvastuksen 180 Ω lämpötila 5 min käytön jälkeen on n. 61 ºC ja verkkojännitteen etuvastus ennen muuntajaa 47 Ω lämpötila vastaavasti nousee 68 ºC:eseen; mitattu PT1000 lämpövastuksella suoraan pinnasta.
Foorumilla on keväällä keskusteltu ulan antennivaihtoehdoista, tässä radiossa on lapamato osa antennielementtiä ja leveä folio liimattuna kopan pintaan – toimivuudesta en pysty vielä sanomaan mitään, kun mulla on nyt korjauksen aikana ollut pelkkä valmis lapamatoantenni. (kuva)
1659a.JPG
( 391 KB | 73 latausta )
t. // Jukka
IP kirjattu
VjpA
God Member
Poissa
SRHS
Viestejä: 2679
Sijainti: Vantaa
Re: Telefunken Andante 9
Vastaus #16 -
24.06.2024 klo 21:23:47
Tulosta viesti
Minulla kun ei ole tämän mallin kytkentäkaaviota, vaan vanhemman Andante8 ja siinä on tämä ”äänirekisteri” erinlainen kytkennältään ja komponenttien arvot ovat osittain toiset. Noissa äänensävynsäätöpiirin konkissa on vikaa, kun matalat ja korkeat äänet on mitä sattuu - puhe tulee hyvin musiikki ei ja päin vastoin riippuen säätimien asennosta.
Laitan tähän tekstikopion käyttöohjeesta ja vastaavan suomennoksen:
Klangregister
Ist keine der vier Tasten gedrückt, haben Sie den vollen Tonumfang. Die Fenster in der Skala erscheinen weiß.
Entsprechend der Rundfunksendung können Sie die Tiefen mit den linken Tasten in drei Stufen verändern, wie es die Anzeige in der Skala zeigt, die sich von BASS auf SOLO zuschiebt.
1. Stufe - linke Taste gedrückt
2. Stufe - rechte Toste gedrückt
3. Stufe = beide Tasten zugleich gedrückt
Ebenso verändern Sie die Höhen mit den rechten Tasten, bei denen sich die Anzeige in der Skala von JAZZ auf INTIM zubewegt.
1. Stufe = rechte Taste gedrückt
2. Stufe -- linke Taste gedrückt
3. Stufe = beide Tasten zugleich gedrückt
4. Mit den dahinterstehenden Tasten lösen Sie die eingerasteten Klangregister-Tasten wieder aus.
Zur Schallplattenwiedergabe drücken Sie bitte die Taste TONBD.-TA. Tritt ein Brummton auf, so ist der Tonobnehmerstecker in den Buchsen Ԛ umzudrehen.
Zur Tonbandaufnahme drücken Sie eine entsprechende Bereichstaste, zur Wiedergabe drücken Sie bitte die Taste TONBD.-TA.
Lautstärkeregler sowie das Klangregister können Sie bei Schallplatten- und Tonbondwiedergabe wie beim Rundfunkempfang bedienen.
Äänirekisteri
Jos mitään neljästä painikkeesta ei paineta, sinulla on koko alue. Asteikon ikkunat näyttävät valkoisilta.
Radiolähetyksen mukaan voit muuttaa bassoa kolmessa vaiheessa vasemmalla painikkeella, kuten asteikkonäytössä näkyy, joka siirtyy BASS-tilasta SOLO-tilaan.
1. asento = vasen painike painettuna
2. asento = oikea painike painettuna
3. asento = molempia painikkeita painetaan samanaikaisesti
Voit myös vaihtaa diskanttia käyttämällä oikeanpuoleista painikkeita, jolloin näyttö siirtyy JAZZ:sta INTIMATE-tilaan.
1. asento = oikea painike painettuna
2. asento = vasen painike painettuna
3. asento = molempia painikkeita painetaan samanaikaisesti
4. Käytä sen takana olevia näppäimiä vapauttaaksesi lukitut äänirekisterinäppäimet uudelleen.
Voit toistaa äänilevyn painamalla painiketta TONBD.-TA. Jos kuuluu huminaa, pistotulppa on käännettävä levysoitin liitännässä (Ԛ=äänirasia).
Tallentaaksesi nauhalle, paina vastaavaa aluenäppäintä toistaaksesi, paina TONBD. TA. -painiketta.
Voit käyttää äänenvoimakkuuden säädintä ja äänirekisteriä toistettaessa levyjä ja äänitallenteita (magnetofoni~) sekä kuunnellessasi radiota.
t. // Jukka
IP kirjattu
VjpA
God Member
Poissa
SRHS
Viestejä: 2679
Sijainti: Vantaa
Re: Telefunken Andante 9
Vastaus #17 -
25.06.2024 klo 19:33:27
Tulosta viesti
Särkyvän äänen mysteerikin selvisi, kuvassa vihreällä nuolella osoitettu konkka oli pääsyyllinen. Tämä toi signaalin ilmaisimelta potikalle arvo nyt n. 17 nF, vaihdoin tämän ensin ja kokeilin sitten miltä ääni kuulostaa – hyvään suuntaan oltiin menossa. Sitten vaihdoin noi alimmaiset, 3300 pF konkka tuli voimakkuudensäätöpotikan väliotosta ja sen pikieristys mureni käsissä – paperilla näkyy palasia.
Mulla ei ollut enää sopivia aksiaalimallisia kondensaattoreista kotona, niin tartti rakentaa piirilevymallisista joita oli näytelaatikossa – tein jatkojalat paukkulangasta joihin kolme kierrosta jatkoholkiksi ja suojasukka päälle.
1701a.jpeg
( 236 KB | 74 latausta )
t. // Jukka
IP kirjattu
VjpA
God Member
Poissa
SRHS
Viestejä: 2679
Sijainti: Vantaa
Re: Telefunken Andante 9
Vastaus #18 -
29.06.2024 klo 21:50:14
Tulosta viesti
Takapahvin sisäpinnalle liimattu alu-foliota muuntajan kohdalle torjumaan lämpösäteilyä (vaalea alue kuvassa). Vaikka puukoppa on tehty Suomessa, niin takapahvi on West Germany. Tuossa on myös kaksois-neliö eli tähän voi vaihtaa litteän tulpan, vai miten tuo tulisi tulkita.
Radion sisälämpötila oli 40 – 42 ºC noin 3 tunnin koekäytön aikana muuntajan kohdalla, muualla alhaisempi.
Liitteenä taulukko noista vaihdetuista äänen sävynsäädön konkista.
sdvynsddtc.pdf
( 30 KB | 92 latausta )
1703a.jpeg
( 432 KB | 77 latausta )
t. // Jukka
IP kirjattu
VjpA
God Member
Poissa
SRHS
Viestejä: 2679
Sijainti: Vantaa
Re: Telefunken Andante 9
Vastaus #19 -
04.07.2024 klo 22:31:11
Tulosta viesti
Eilen tuli uudet vastukset verkkopuolelle 47 Ω 10 W ja anodilinjaan 180 Ω 5 W ja asteikkolamput 6,3 V 300 mA. Kytkin asteikkolamput hehkukäämin väliottoon, jännite 5,52 V~. Putket ja lamput kuluttavat 2,67 A. Harmi vaan, että lampunpitiminä käytetyt läpivientikumit oli väärn kokoiset, no odotellaan korjausta toimitukseen. Vanhat oli kovettuneet ja toinen katkesikin.
Verkkojännite 230 V~ ja vastuksen jälkeen 225 V~, radio ottaa verkosta 178,2 mA eli verkkosulake voisi olla pienempikin esim. T 250 mA .
Tehokkaammilla vastuksilla lämpötila putosi niin , että sietää sormea pitää vastuksessa kiinni helposti, tosin tuossa on myös jäähdytys parantunut kiinnityksen takia.
Tunnin käytön jälkeen kotelon sisälämpötila n. 35 ºC, elin parannusta jopa 7ºC.
Radion omalla antennilla ula ei virity niin hyvin kun kaupan lapamadolla ainakaan tuolla korjaamolla.
Yksi murhe vielä tuli; radio oli seisonut jonkun päivän ja kokeilussa ääni oli huonompi kun aikaisemmin, siellä oli basso- ja diskanttisäädöissä sanomista enkä ole vaihtanut kahta konkkaa vielä. Kun sitten mietin tätä ongelmaa ja ääni oli aikaisemmin mielestäni riittävän hyvä, tuli mieleen huonot kontaktit noissa sävyvalinnoissa ja sinne sitten voitelevaa kontakti-suihketta ja se auttoi.
Tässä vielä kuva koneistosta ja kaavio merkattuna vaihdetuilla konkilla, signaalitielle laitoin 22 nF 10 nanosten tilalle.
1705a.jpeg
( 317 KB | 81 latausta )
A-9_konkat.jpeg
( 253 KB | 100 latausta )
t. // Jukka
IP kirjattu
VjpA
God Member
Poissa
SRHS
Viestejä: 2679
Sijainti: Vantaa
Re: Telefunken Andante 9
Vastaus #20 -
09.07.2024 klo 09:56:45
Tulosta viesti
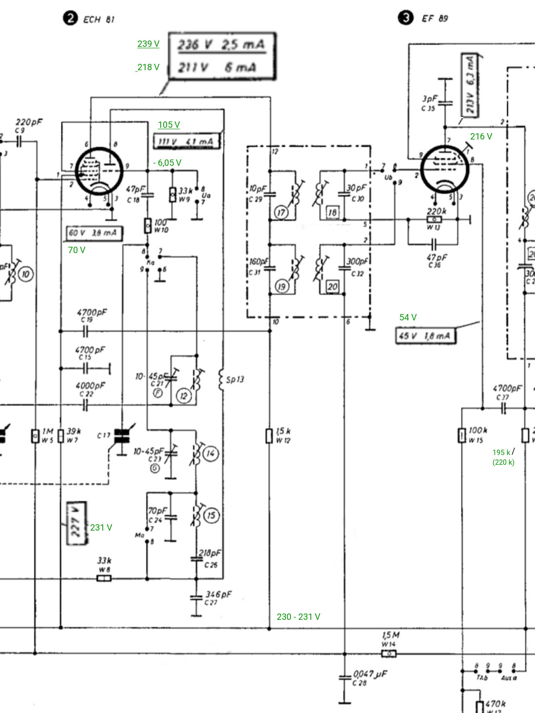
Ekassa viestissä kerroin, että keskiaaltoalueen antennipiirin (sp3/4) ferriittisydän oli kierretty kokonaan ulos ja ihmettelin mielessäni miksi. Nyt kun audiopuoli toimii hyvin, niin rupesin kiertämään sydäntä sisäänpäin ja MV rupesi kohisemaan lupaavasti illalla siiten löytyi jo asemiakin. Kuitenkin koko AM-puoli toimii vajavaisesti, kun vol–potikan joutuu kiertämään kaakkoon – en vaan keksi syytä moiseen. ECH81:n triodi toimii kyllä ja hilalla on -6,05 V jännite. (kuva)
Käyttö-ohjeesta:
Pitkä- (LW) ja keskiaaltoasemien (MW) vastaanottoa ferriittiantennilla ohjataan suurella vasemmalla säätönupilla.
Yleensä ferriittiantenni tulee asettaa niin, että vastaanotettu lähete saadaan vahvana signaalina.
Tämä näkyy näköviritysputken palkkien valaistustasosta. Kun säätö käännetään 1:een, kytkeytyy ferriittiantenni irti ja ulkoinen antenni on käytössä.
Tuli pieni korjaus kuvan jännitearvoihin;
«
Viimeksi muokattu: 10.07.2024 klo 18:51:17 Kirjoittaja VjpA
»
TFK_And-9_AM-a.jpeg
( 165 KB | 77 latausta )
t. // Jukka
IP kirjattu
VjpA
God Member
Poissa
SRHS
Viestejä: 2679
Sijainti: Vantaa
Re: Telefunken Andante 9
Vastaus #21 -
11.07.2024 klo 19:11:48
Tulosta viesti
Viimeisiä virityksiä on noiden sävynsäätö potikoiden kumilenkkien valmistus ja asennus. Tuolla toisessa ketjussa kerrottiin, että 28” pyörän sisäkumista saa juuri oikean mittaisen lenkin. Mulla ei nyt sattunut olemaan sellaista 22 mm halkaisijainen sisäkumi ja jouduin leikkaamaan siitä vinon palasen. Ensimmäiset ei tietenkään oikein soveltuneet, mutta pienen tuumailun ja kokeilun kautta löytyi ratkaisu.
Vinon poikkileikkauksen tuli olla S:n muotoinen ja sopivan vinosti litistetyn renkaan pala.
Lenkin mitat 4 * Ø 35 mm (noin, riippuen kumin jäykkyydetä) ja tässä sisäkumissa se on vaan Ø 22 mm, siksi tuo vinoon leikkaus.
Kuvassa kumilenkki ylin pikkukuva kertoo lenkin paikan ja potikan säätönuppi on jo vedetty irti, mulla oli pala maalariteippiä pitämässä säätölevyä paikoillaan joutuessani pyörittelemään radiokoneistoa.
Siinä pulikan päällä on kolme mallia ja nuolen osoittama lenkki on vinosti leikattu kumista (lenkkiin jää kaksi nuolen osoittamaa nipukkaa), kaksi muuta ovat paremmin tarkoitukseen sopivia.
Kumilenkki_1711b.JPG
( 486 KB | 82 latausta )
t. // Jukka
IP kirjattu
VjpA
God Member
Poissa
SRHS
Viestejä: 2679
Sijainti: Vantaa
Re: Telefunken Andante 9
Vastaus #22 -
16.07.2024 klo 19:35:51
Tulosta viesti
Kun koneisto on kopassaan ja takapahvi paikoillaan, niin huomasin myös radion oman Ula-antennin toimivan samoin kun tuo ulkoinen lapamato. Olin kyllä varovasti kiristänyt noita puuruuveja ja suihkannut sinne pienen tipan voitelevaa kontaktisuihketta – näköjään auttoi (viesti #15).
Tähän audiovahvistimeen laitoin signaalitielle vähän isommat konkat, kun alkuperäiset oli 10 nF uudet on 22 nF C42, C43, C44 ja C50) sekä C48 100 nF jännitesyöttöön, vanha oli 47 nF. Ilmaisimen konkkaa en vaihtanut, kun tuo alupurkki on vähän työläs avata ja tavallista äänenlaadun heikentymistä en havainnut.
t. // Jukka
IP kirjattu
VjpA
God Member
Poissa
SRHS
Viestejä: 2679
Sijainti: Vantaa
Re: Telefunken Andante 9
Vastaus #23 -
18.07.2024 klo 21:48:43
Tulosta viesti
Purin verkkomuuntajan ja selvitin vikaa. Pinnassa ollut käämikerros oli toision anodijännitteelle, seuraava oli hehkuille ja pohjimmainen on ensiöpuolen verkkojännitteille.
Totesin ensimmäisessä viestissä, että hehkut ei toimi ja mittasinkin hehkujännitteen silloin – nyt en vaan enää muista mitä se oli, kun radiossa oli vaan EM84 kiinni.
Ensiökäämi on käynyt niin kuuman tai osassa hehkun käämilangasta on hävinnyt lakkaus ja siellä on osittainen oikosulku kahden hehkukäämikerroksen välillä. Yllättävää, että hehkukäämi on kierretty kahdella rinnakkaisella langalla – eikö muuntajapalalla ollut riittävän paksua kuparia tähän, olihan tällä Andantella monta sisarusta samalla putkituksella ja vain pienillä eroilla.
Kun muuntaja otti 111 mA:a vaikka putket oli irti (paitsi EM84), niin aika kipeetä on saanut jostain.
Mittasin ensiöpuolen käämit ja niistä tuli ihan järjellisiä ohmi-arvoja jännitevalitojen välillä eikä ollut oikosulkuja – hehkukäämi jää siten ainoaksi syylliseksi?
Kuvista voi arpoa aiheuttajaa.
muuntaja_1712b.JPG
( 455 KB | 77 latausta )
t. // Jukka
IP kirjattu
VjpA
God Member
Poissa
SRHS
Viestejä: 2679
Sijainti: Vantaa
Re: Telefunken Andante 9
Vastaus #24 -
02.08.2024 klo 18:44:54
Tulosta viesti
Viimeisiä viedään; voi olla, että askartelen vielä ECC85 kanssa, katsotaan -
Avasin vielä ton pönttömallisen seleenitasasuuntaajan ja sieltä paljastuikin vikalähde, osa noista seleenilevyistä oli oikosulkeutuneet ja ”sätineet” kunnolla. Kun tuo on tiivis purkki, niin hajut eivät ole päässeet ulos ja radio on vaan siirretty syrjään odottamaan parempia aikoja.
Alumiinipurkin sisäpinnalla ei ollut muuta eristystä kun maali (oletan, ei ainakaan näkynyt).
Nyt ne ajat sitten koitti radiolle.
https://www.radiohistoria.fi/cgi-bin/yabb2/YaBB.pl?num=1639669622 
& seleenitasurista.
Kuva.
seleeni_tasurin_levyjd.jpeg
( 303 KB | 74 latausta )
t. // Jukka
IP kirjattu
Sivu:
1
[2]
Lähetä aihe
Tulosta
‹
Edellinen aihe
|
Seuraava aihe
›
Foorumihyppy »
Koti
» 10 viimeisintä viestiä
» 10 viimeisintä aihetta
Suomen Radiohistoriallinen Seura ry - Keskustelufoorumi
Suomen Radiohistoriallinen Seura ry
Jäsenalue
Yleistä radiohistoriasta
Kotimaiset radiot, televisiot ja äänentoistolaitteet
Ulkomaiset radiot, televisiot ja äänentoistolaitteet ««
Muut radio- ja elektroniikkalaitteet
Entisöinti ja kunnostus yleisellä tasolla
Omatekoiset laitteet ja rakentelu
Sotilasradiot ja Perinneradiot
Yleinen keskustelualue
Niitä Näitä
Haku päällä
« Koti
‹ Alue
SRHS Forum
» Powered by
YaBB 2.6.12
!
YaBB Forum Software
© 2000-2026. Kaikki oikeudet pidätetään.