Valitse kieli:
English
Suomi
Tervetuloa, Vieras. Ole hyvä ja
kirjaudu
tai
Rekisteröidy
Koti
Ohjeita
Haku
Kirjaudu
Rekisteröidy
Liity SRHS:n jäseneksi
SRHS Forum
›
Suomen Radiohistoriallinen Seura ry - Keskustelufoorumi
›
Omatekoiset laitteet ja rakentelu
› Philips raudaton pääteaste omatekemänä
‹
Edellinen aihe
|
Seuraava aihe
›
Sivu:
[1]
2
Lähetä aihe
Tulosta
Philips raudaton pääteaste omatekemänä (Luettu 4306 kertaa)
pekmatval
God Member
Poissa
Viestejä: 2012
Philips raudaton pääteaste omatekemänä
04.12.2023 klo 22:11:37
Tulosta viesti
Tuon viimeisen Philips projektin innoittamana päätin rakennella testejä varten proton Philips kytkennän pohjalta. Katselin, että Hovirinnan piirtämä kytkis on selkeämpi ja käytin sitä pohjana. Pienenä erona laitoin kuitenkin pääteputkien hiloille menevän DC'n samoin kuin Philips radiossa. Ohessa molemmat kykikset. Tuon pienen muuntajan otin yhdestä Philips radiosta.
Hovirinta_kytkis.png
( 377 KB | 93 latausta )
pddteaste_1_001.png
( 136 KB | 93 latausta )
IP kirjattu
pekmatval
God Member
Poissa
Viestejä: 2012
Re: Philips raudaton pääteaste omatekemänä
Vastaus #1 -
04.12.2023 klo 22:20:27
Tulosta viesti
Ohessa kuva protosta syntyasteella ja myös kuva ekasta testistä. Yllättävää oli, että vahvistin toimi melko hyvin heti ekalla kokeilulla. Ihme, jos siellä ei ole silti jokin vika. Huolimattomuusvirheitä voi tulla.
Takaisinkytkentä oli 47Kohm lähdöstä tuon ekan putken katodille, jossa vastassa 1k vastus. Tuota 7pf konkkaa minun protossa ei ole. Ei silti värähtele.
Alustavia tuloksia ekasta testistä. Syöttöna 170V dc. Kuormana philips 800ohm kajari. Pelissä uudet itämaiset ECL82 putket.
Tyhjäkäynti virta 35mA.
Vahvistus tuolla takaisinkytkennällä : A=29. (liian pieni?)
Max lähtö 33V rms. (liian pieni?)
Taajuusalue todella laaja 20V rms lähdöllä noin 30Hz-- 80KHz.
1Khz / 22Vrms THD= 0,35%.
«
Viimeksi muokattu: 05.12.2023 klo 00:07:37 Kirjoittaja pekmatval
»
proto_1_001.jpg
( 194 KB | 87 latausta )
protesti_1_4_12_23.jpg
( 278 KB | 88 latausta )
IP kirjattu
pekmatval
God Member
Poissa
Viestejä: 2012
Re: Philips raudaton pääteaste omatekemänä
Vastaus #2 -
05.12.2023 klo 14:19:00
Tulosta viesti
Tänään olisi tarkoitus tutkia kytkennän toimintaa ja tajuta, että miten tuo pääteaste toimii.
Mikä on C3 virka?
Kuinka suuren lähtöjännotteen tulisi olla? Eilen sain ulos tuon 33Vrms (tehoa ulos noin 1,1W).
Myös kiinnostaisi tietää, että mitä (karkeasti) pitäisi olla DC-jännitteet putkien pinneillä?
«
Viimeksi muokattu: 05.12.2023 klo 15:07:28 Kirjoittaja pekmatval
»
IP kirjattu
pekmatval
God Member
Poissa
Viestejä: 2012
Re: Philips raudaton pääteaste omatekemänä
Vastaus #3 -
05.12.2023 klo 22:40:48
Tulosta viesti
Tänään mittasin Ilpojaakon kanssa toimintaa. Ohessa dc mittauksen tulokset. Huom kuvassa
virhe!
Ylemmän pääteputken katodilla on 1,4V .. ei 47V!! Niistä huolimatta toiminnan kunnollinen ymmärtäminen jäi tulevaisuuden haasteeksi. Pienensimme takaisinkytkentää lisäämällä R arvoa (nyt 47k+47k), jolloin vahvistus kasvoi arvoon A=85.
DC'n korottaminen auttoi nostamaan max outputin tasolle 56Vrms. Samalla särö tippui tasolle 0,2% , kun output 25Vrms. Putkien vaihtaminen keskenään nosti säron tasolle 0,45% , joten palutimme putket alkuperäiseen järjestykseen.
Kokeeksi muuntelimme vastusten arvoja. Ainoastaan R3'sen pienentäminen arvoon 82K paransi säröä ja samalla hiukan nosti lähtöä. Tehoa ulos saimme leikkaantumatta max 3,8W
Perusongelmaksi jäi, että siniaallon positiivinen huippu alkoi leikkaantua ensin. Tähän homma jäi.
Vertasimme tuloksia alkuperäisen Philipsin radion vahvistimen arvoihin. DC jännitteet pinneilläolivat noin samat ja lähtö leikkaantui siinäkin samalla 56Vrms tasolla.
«
Viimeksi muokattu: 06.12.2023 klo 20:09:45 Kirjoittaja pekmatval
»
dc_mittaukset_5_12_23.jpg
( 218 KB | 84 latausta )
IP kirjattu
pekmatval
God Member
Poissa
Viestejä: 2012
Re: Philips raudaton pääteaste omatekemänä
Vastaus #4 -
06.12.2023 klo 18:01:23
Tulosta viesti
Viimeisin mittaustulos kun DC 190V signaali 1KHz:
Ulos saa 800 ohm kuormaan 1W THD 0,2% ja 4W THD 1%.
Kun DC on 200V ulos 4,5W THD 1%
Kuvassa näkyy, miten sinin yläpuoli alkaa leikata paljon ennen alapuolta. Tähän en keksi mitään lääkettä. Muutenkaan kaikesta mittailusta huolimatta en ymmärrä kykennän toimintaa riittävn hyvin. Esim DC syöttö menee alemman pääteputken suojahilalle .. miksi?
leikkaa_6_12_23.jpg
( 310 KB | 88 latausta )
IP kirjattu
pekmatval
God Member
Poissa
Viestejä: 2012
Re: Philips raudaton pääteaste omatekemänä
Vastaus #5 -
06.12.2023 klo 23:48:52
Tulosta viesti
Testit oli tehty 800 ohm vastuskuormalla. Seuraavaksi päätin kokeilla vahvistinta ihan oikeassa tilanteessa. Istutin Philips 800ohm (vastusmittarilla 600ohm) kajarin johonkin nurkissa lojuneeseen laatikkoon. Tulos oli hyvä. Voluumia riitti yli tarpeen. Kuvassa on tilanne, jossa korvat sanoi, että nyt on aivan riitävä taso musiikissa (ylärajoilla). Takana skoopissa 10V/ ruutu, eli piikeissä huipusta huippuun noin 50V .... arviolta keskimäärin 35Vpp. tällöin tehoa ulos 0,2W ja enempää ei halua huoneessa kuunnella. Vahvistimesta lähtee kuitenkin 4W. Oppi: teho riittää hyvin. Seuraavaksi teen toisen kanavan ja laatikoin koko roskan.
testi_kajarilla_6_12_23.jpg
( 453 KB | 84 latausta )
IP kirjattu
artosalo
God Member
Poissa
Viestejä: 2665
Sijainti: Perniö
Re: Philips raudaton pääteaste omatekemänä
Vastaus #6 -
07.12.2023 klo 08:01:05
Tulosta viesti
Laittaisitko kytkentäkaavion tänne siinä muodossa, kuin se on muutosten jälkeen?
IP kirjattu
IlpoJaakko
God Member
Poissa
SRHS
Viestejä: 868
Re: Philips raudaton pääteaste omatekemänä
Vastaus #7 -
07.12.2023 klo 09:17:14
Tulosta viesti
Putkitekniikkaa syvällisemmin. Ei raudattomasta pääteasteesta, mutta asiaa virtalähteestä kaiuttimeen ja siltä väliltä:
https://www.biaspiste.fi/artikkelit/Putkikitaravahvistimen_suunnitteluprosessi.p...
IP kirjattu
raimoj
God Member
Poissa
SRSH
Viestejä: 884
Re: Philips raudaton pääteaste omatekemänä
Vastaus #8 -
07.12.2023 klo 10:16:57
Tulosta viesti
pekmatval kirjoitti
06.12.2023 klo 18:01:23:
Muutenkaan kaikesta mittailusta huolimatta en ymmärrä kykennän toimintaa riittävn hyvin. Esim DC syöttö menee alemman pääteputken suojahilalle .. miksi?
Alemman putken kytkentä on melko tavanomaine SE vahvistimelle. Anodi saa jännitteensä muuntajan kautta ja suojahilalle tuodaan anodijännitteen suuruinen DC. Useimmiten siinä on pieni vastus mutta tässä se on ilman. Putken ohjaaminen on normaali SE. Ylemmän putken ohjaaminen on konstikkaampaa. Siinä on kiinteä anodijännite ja signaali otetaan ulos katodilta. Tämä tarkoittaa että myös ohjaushilan signaalin täytyy ratsastaa uostulojännitteen päällä. Tässä se on toteutettu bootstrap kytkennällä. Positiivisen huipun leikkautuminen johtunee joko riittämättömästi toimivasta bootstrap kytkennästä tai pääteputken pohjaamisesta.
IP kirjattu
pekmatval
God Member
Poissa
Viestejä: 2012
Re: Philips raudaton pääteaste omatekemänä
Vastaus #9 -
07.12.2023 klo 11:33:29
Tulosta viesti
Raimoj'n selostus toiminnasta auttoi. Kiitos. Melkein jo tajaun pääperiaatteet. Putkien vaihtaminen keskenään ei auta tuon yläpään leikkaantumiseen. Olisiko jokin idea, miten voisin koittaa korjata tuota positiivista huippua. Ohessa kytkis, jota olen eilen testannut,
«
Viimeksi muokattu: 07.12.2023 klo 11:48:30 Kirjoittaja pekmatval
»
kytkis_6_12_23.jpg
( 405 KB | 85 latausta )
IP kirjattu
artosalo
God Member
Poissa
Viestejä: 2665
Sijainti: Perniö
Re: Philips raudaton pääteaste omatekemänä
Vastaus #10 -
07.12.2023 klo 12:54:53
Tulosta viesti
Lainaus:
Olisiko jokin idea, miten voisin koittaa korjata tuota positiivista huippua.
Kokeile lisästä alemman putken virtaa.
Paljonko pääteputkien lepovirrat/ tehohäviöt on nyt?
IP kirjattu
pekmatval
God Member
Poissa
Viestejä: 2012
Re: Philips raudaton pääteaste omatekemänä
Vastaus #11 -
07.12.2023 klo 15:18:31
Tulosta viesti
Arton kysymykseen: Tuolla ylemmässä kuvassa oli mitattu dc170V tilaneessa, että alemman putken katodilla kulki 14mA ja Jännite anodilla 167V.. tehohäviö noin 2,3W . Ylemmän putken virta tuossa tilanteessa oli noin 20mA.
Pienentämällä negatiivista hilaetujännitettä voin kasvattaa putkien virtaa. Ilmeisesti myös R5 pienentäminen auttaa? Koitan ehtiä asian kimppuun tänään illalla.
«
Viimeksi muokattu: 07.12.2023 klo 16:44:52 Kirjoittaja pekmatval
»
IP kirjattu
artosalo
God Member
Poissa
Viestejä: 2665
Sijainti: Perniö
Re: Philips raudaton pääteaste omatekemänä
Vastaus #12 -
07.12.2023 klo 18:37:55
Tulosta viesti
Pääteputkien lepovirrat ovat aivan liian pienet. Speksien mukaan ECL82:n pentodiosan maksimi sallittu tehohäviö on 7 W,
joten esim. 170 V käyttöjännitteellä anodivirta saisi olla karvan päälle 40 mA.
Tein tuosta simulaation, jossa biasoin pääteputket 170 V:lla 37 mA:iin, jolloin ollaan hiukan päälle 6 W tehohäviössä.
Tällä toimintapisteellä lähtötehon leikkausraja on 6,2 W jossa särö 0,6 %.
Kun tulotasoa pudotetaan hieman, niin 5,5 W:lla särö on enää 0,07 %.
Takaisinkytkentää on melkoisesti, n.34 dB. Vahvistus avoimena on n. 69 dB ja vastakytkentä suljettuna 35 dB.
Tässä kuvakaappaus simulaatiosta leikkausrajalla. Leikkaus alkaa nyt negatiivisen puolijakson puolelta.
Nuo 1 ohmin vastukset pentodien katodeilla ovat vain mittaustarkoitusta varten.
ECL82_SEPP.jpg
( 280 KB | 87 latausta )
IP kirjattu
artosalo
God Member
Poissa
Viestejä: 2665
Sijainti: Perniö
Re: Philips raudaton pääteaste omatekemänä
Vastaus #13 -
08.12.2023 klo 09:56:36
Tulosta viesti
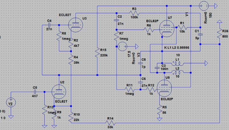
Jotta SEPP-tyyppisen vahvistimen toimintaa olisi helpompi hahmottaa, tein pelkistetyn simulaatiokytkennän pääteasteesta.
Alempi pentodi toimii normaalina yhteiskatodikytkettynä vahvistinasteena, jonka jännitevahvistus on aika tarkkaan 10 kertainen.
Ylempi pentodi toimii katodiseuraajana, jonka jännitevahvistus on vain n. 0,9 kertainen.
Jotta pääteaste toimisi balanssissa, ts. jotta pääteputkien signaalivirrat olisivat yhtä suuret, pitää ylemmän pentodin ohjauksen olla n. 11-kertainen alemman pentodin ohjaukseen verrattuna.
Ohessa pääteasteen simulaatiokytkentä, jossa kumpikin pentodi on biasoitu 33 mA:n katodivirralle. Tämän vuoksi ohjaushiloille on järjestetty 16 V negatiivinen hilaetujännite.
Lisäksi alemman putken ohjaushilalla vaikuttaa 20 Vp-p suuruinen vaihtojännite ja vastaavasti ylemmän putken hilalla 220 Vp-p suuruinen vaihtojännite.
Vaihtojännitteitten ero siis on tuo vahvistusten ero, eli 11-kertainen.
Simulaatiokuvassa näkyy vihreällä kuormavastuksessa (R30) kulkeva virta,
sinisellä katodiseuraajan (R1) virta, sekä punaisella alemman pentodin (R25) katodilla kulkeva virta.
Katodiseuraaja siis tuottaa kuormavastukseen positiivisen puolijakson ja vastaavasti yhteiskatodiaste (alempi) negatiivisen puolijakson.
Kysymyksessä on näin ollen vuorovaiheinen kytkentä, jossa putkien epäsymmetristen virtojen summa muodostaa symmetrisen lähtövirran kuormaan.
Pääteasteen putket ovat kytketty vaihtovirtojen suhteen sarjaan muuntajan L1/L2 kautta.
Muuntajassa kulkevat lepovirrat ovat yhtä suuret, mutta vastakkaissuuntaiset, joten muuntaja voi olla yksinkertainen ilman magneettivuon katkaisevaa ilmarakoa.
ECL82_SEPP_pddteaste.jpg
( 213 KB | 80 latausta )
IP kirjattu
pekmatval
God Member
Poissa
Viestejä: 2012
Re: Philips raudaton pääteaste omatekemänä
Vastaus #14 -
09.12.2023 klo 12:44:06
Tulosta viesti
Kiitos Artolle piirin toiminnan selostuksesta. Tuo pelkistetty kuva on valaiseva. Nyt alan paremmin tajuamaan miten tuo 'hässäkkä' toimii.
Eilen ehdin hiukan mittaamaan. Pienensin tuon alemman päöäteputken katodivastuksen arvoon 3,9ohm. Laskin hilaesijännitettä tasolle 16V, jolloin pääteputkien virta oli 35mA. DC syöttö oli 170V. Nyt positiivisen puolen leikkaaminen alkoi tasolla 54Vrms ( kuorma 820ohm). Tehoa ulos noin 3,6W /THD 0,6% /1KHz. Lähdössä on 2,2 Vdc komponentti.
IP kirjattu
Sivu:
[1]
2
Lähetä aihe
Tulosta
‹
Edellinen aihe
|
Seuraava aihe
›
Foorumihyppy »
Koti
» 10 viimeisintä viestiä
» 10 viimeisintä aihetta
Suomen Radiohistoriallinen Seura ry - Keskustelufoorumi
Suomen Radiohistoriallinen Seura ry
Jäsenalue
Yleistä radiohistoriasta
Kotimaiset radiot, televisiot ja äänentoistolaitteet
Ulkomaiset radiot, televisiot ja äänentoistolaitteet
Muut radio- ja elektroniikkalaitteet
Entisöinti ja kunnostus yleisellä tasolla
Omatekoiset laitteet ja rakentelu ««
Sotilasradiot ja Perinneradiot
Yleinen keskustelualue
Niitä Näitä
Haku päällä
« Koti
‹ Alue
SRHS Forum
» Powered by
YaBB 2.6.12
!
YaBB Forum Software
© 2000-2026. Kaikki oikeudet pidätetään.