Valitse kieli:
English
Suomi
Tervetuloa, Vieras. Ole hyvä ja
kirjaudu
tai
Rekisteröidy
Koti
Ohjeita
Haku
Kirjaudu
Rekisteröidy
Liity SRHS:n jäseneksi
SRHS Forum
›
Suomen Radiohistoriallinen Seura ry - Keskustelufoorumi
›
Yleinen keskustelualue
› Tehonkulutus
‹
Edellinen aihe
|
Seuraava aihe
›
Sivu:
1
2
3
[4]
Lähetä aihe
Tulosta
Tehonkulutus (Luettu 14461 kertaa)
Timohannes
Senior Member
Poissa
Viestejä: 334
Sijainti: Lievestuore
Re: Tehonkulutus
Vastaus #45 -
02.03.2023 klo 11:55:58
Tulosta viesti
Näitä on netissä lukuisasti, sekä kaupallisia, että itse rakennettavia. Tässä vielä yksi kaupallinen versio:
https://reductionrevolution.com.au/products/smart-energy-monitor-app
IP kirjattu
Maja
God Member
Poissa
SRHS 478
Viestejä: 3372
Sijainti: Lounais-Suomi
Re: Tehonkulutus
Vastaus #46 -
02.03.2023 klo 12:38:28
Tulosta viesti
Työhuoneessani on Valmetin vanha pyörivä kWh-mittari ja siinä on maininta että,
600 kierrosta on 1kWh, joten sitä ei tarvitse laskea erikseen. Mutta erilaisten
laitteiden valmiustilat ja pienet laturit kuluttavat yllättävän paljon energiaa!
Markku
IP kirjattu
Timohannes
Senior Member
Poissa
Viestejä: 334
Sijainti: Lievestuore
Re: Tehonkulutus
Vastaus #47 -
02.03.2023 klo 13:11:19
Tulosta viesti
Lienee kaikissa mittareissa tuo tieto, että montako kiekon kierrosta tai ledin väläystä on yksi kilowattitunti. Noihin kiekolla toimiviinkin löytyy antureita, jotka osaa laskea ne kierrokset valolla siitä ikkunan läpi.
IP kirjattu
Raimo Sjöberg
God Member
Poissa
SRHS #313
Viestejä: 1556
Sijainti: Espoo
Re: Tehonkulutus
Vastaus #48 -
02.03.2023 klo 15:16:39
Tulosta viesti
Näistä kWh-mittareista löytyy paljonkin juttua tuosta topiikista:
http://www.radiohistoria.fi/cgi-bin/yabb2/YaBB.pl?num=1548069657/8
Johnnyn, SM7UCZ:n kotisivun ohjeiden mukaan rakentamani PIC-pohjainen mittari toimii edelleen hienosti. Viime aikojen näyttämät ovat tosin olleet melko pieniä, se johtuu yksinomaan sähkön nykyisistä sikahinnoista.
Rami OH1AYG - OH2AUS
WWW
IP kirjattu
Maja
God Member
Poissa
SRHS 478
Viestejä: 3372
Sijainti: Lounais-Suomi
Re: Tehonkulutus
Vastaus #49 -
04.03.2023 klo 13:50:07
Tulosta viesti
Mittailin noita valmiustilojen kulutuksia ja yllätyin siitä että olohuoneeni stereolaitteet
kuluttavat 25W sähköä ollessaan verkossa. Työhuoneessa vastaava lukema oli vain
15W joka on kahden pöytäkoneen lukema. Olisi mielenkiintoista tietää miksi näissä
stereolaitteissa siirryttiin 80-luvulla näihin valmiustila kytkentöihin? Putkilaitteissa
sen vielä jotenkin ymmärtää mutta transistorilaitteissa se tuntuu turhakkeelta, joka
vain lyhentää laitteen käyttöikää ja lisää huollon tarvetta pidemmällä aikavälillä?
Kauko-ohjaimelle se on ihan sama katkaiseeko se verkkovirran kokonaan vai ei!
Markku
IP kirjattu
pekmatval
God Member
Poissa
Viestejä: 2012
Re: Tehonkulutus
Vastaus #50 -
04.03.2023 klo 14:38:45
Tulosta viesti
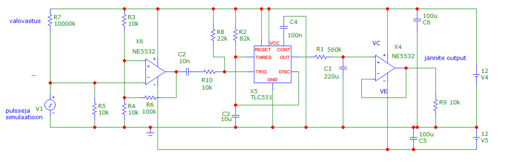
Tuo talon mittarin vilkkuva valo (1000pulssia per kWh) jäi kiinnostamaan sen verran, että kyhäilin eilen yön tunteina proton, jolla voin saada ledin vilkkumisen näkymään jännitteenä. Varmaankin näitä kytkentöjä löytyy netistä, mutta oli mielenkiintoisempaa kokeilla ja keksiä. Ohessa protokytkis ja proto asennettuna. V1 pulssigenis on vain microcap simulaatioiden vuoksi. VAlovastus käytännössä alkaa johtamaan mittarin led-valon välkähtäessä.
Tarkoitus on laittaa mittari seinälle näyttämään watteja. Mittailin oman taloni kulutuksia ja selvisi, että lepotilassa olevan hellan ja mikron (+plus jonkin mahdollisen tuntemattoman laitteen kuorma on 30W). Yllätys oli, että off asennossa oleva ilmalämpöpumppu otti noin 100W.
«
Viimeksi muokattu: 04.03.2023 klo 19:01:35 Kirjoittaja pekmatval
»
kykis_1.png
( 90 KB | 99 latausta )
proto_1a.png
( 403 KB | 94 latausta )
IP kirjattu
Urkki
God Member
Poissa
Pitkänlinjan radioharrastaja
Viestejä: 625
Re: Tehonkulutus
Vastaus #51 -
04.03.2023 klo 16:10:09
Tulosta viesti
pekmatval kirjoitti
04.03.2023 klo 14:38:45:
Ohessa protokytkis ja proto asennettuna.
Mitä nuo piirit ovat? Valistunut arvaus: 741 & 555 ???
Vinkki: MicroCapissa komponettien tyypit saa kuvaan laittamalla "Value" ruudun oikealla puolella olevaan "Show" ruutuun rastin.
IP kirjattu
pekmatval
God Member
Poissa
Viestejä: 2012
Re: Tehonkulutus
Vastaus #52 -
04.03.2023 klo 18:55:55
Tulosta viesti
piirit protossa NE5532 ja 555. Voi olla, että jokin fet input opva voisi olla parempi kuin NE5532. Kiitos Urkille vinkistä ... olen microcapissa aloittelija.
Oman taloni suhteen mittauksilla selvisi, että pohjakuormaa on noin 30W. Yllätys oli, että ilmalämpöpumppu ollessaan kauko-ohjaimesta off asennossa otti silti noin 80W? 2 jääkaappia käydessään lisäsi kulutusta 180W.
«
Viimeksi muokattu: 05.03.2023 klo 12:27:21 Kirjoittaja pekmatval
»
IP kirjattu
pekmatval
God Member
Poissa
Viestejä: 2012
Re: Tehonkulutus
Vastaus #53 -
07.03.2023 klo 15:30:33
Tulosta viesti
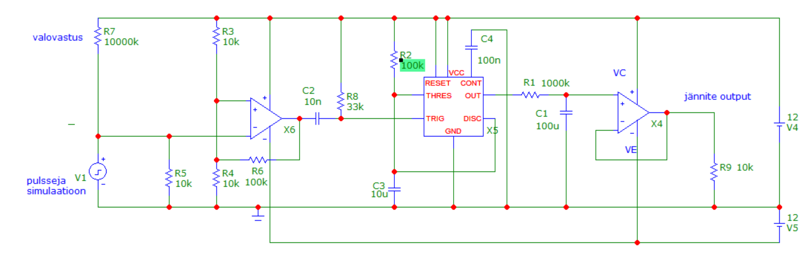
Mittarin proto on ollut käytössä. Tein pieniä muutoksia kytkentään .... oheinen on viimeinen ja toivottavasti lopullinen.
Viritin 555sen tekemän pulssin pituuden (555 out pinnissä) sellaiseksi, että tehon ollessa 3KW piirin lähdössä taso on lähellä maksimia (pulssi on ylhäällä noin 90% ajasta, pituus noin 1sek). Tästä arvot R2 ja C3.
Lähdön R9 tilalla on trimmerit asennoille 1KW ja 3KW, Mittarina 1mA kiertokäämimittari. 1KW'lla pulssseja tulee 1000/3600sek ... eli taajuus 0,278Hz . VAstaavasti 3KW teholla pulsseja tulee 3000/3600sek ja taajuus on 0,833Hz. Syötin geniksellä pulsseja noilla taajuuksilla jä säädin trimmerit niin, että mittari näytti 100%.
«
Viimeksi muokattu: 08.03.2023 klo 15:42:47 Kirjoittaja pekmatval
»
kytkis_7_3_23.png
( 106 KB | 95 latausta )
kuva_pieni.jpg
( 208 KB | 84 latausta )
IP kirjattu
Maja
God Member
Poissa
SRHS 478
Viestejä: 3372
Sijainti: Lounais-Suomi
Re: Tehonkulutus
Vastaus #54 -
06.07.2023 klo 22:01:07
Tulosta viesti
Mainio päivä tänään! Sähköyhtiöltä tuli kirje että elokuun alusta hinta laskee n. 40%
alkuperäisestä (2/23) 2-vuotisesta sopimus hinnasta. Tämä onkin sitten laatuaan
ensimmäinen positiivinen tiedote sähköyhtiöltä, yleensä ne ovat olleet tulevia korotus
ilmoituksia.
Markku
IP kirjattu
Sivu:
1
2
3
[4]
Lähetä aihe
Tulosta
‹
Edellinen aihe
|
Seuraava aihe
›
Foorumihyppy »
Koti
» 10 viimeisintä viestiä
» 10 viimeisintä aihetta
Suomen Radiohistoriallinen Seura ry - Keskustelufoorumi
Suomen Radiohistoriallinen Seura ry
Jäsenalue
Yleistä radiohistoriasta
Kotimaiset radiot, televisiot ja äänentoistolaitteet
Ulkomaiset radiot, televisiot ja äänentoistolaitteet
Muut radio- ja elektroniikkalaitteet
Entisöinti ja kunnostus yleisellä tasolla
Omatekoiset laitteet ja rakentelu
Sotilasradiot ja Perinneradiot
Yleinen keskustelualue ««
Niitä Näitä
Haku päällä
« Koti
‹ Alue
SRHS Forum
» Powered by
YaBB 2.6.12
!
YaBB Forum Software
© 2000-2026. Kaikki oikeudet pidätetään.