Valitse kieli:
English
Suomi
Tervetuloa, Vieras. Ole hyvä ja
kirjaudu
tai
Rekisteröidy
Koti
Ohjeita
Haku
Kirjaudu
Rekisteröidy
Liity SRHS:n jäseneksi
SRHS Forum
›
Suomen Radiohistoriallinen Seura ry - Keskustelufoorumi
›
Kotimaiset radiot, televisiot ja äänentoistolaitteet
› AGA 3291
‹
Edellinen aihe
|
Seuraava aihe
›
Sivu: 1
Lähetä aihe
Tulosta
AGA 3291 (Luettu 1518 kertaa)
putkinotko
God Member
Poissa
SRHS # 751
Viestejä: 1881
Sijainti: Lohja
AGA 3291
10.07.2019 klo 20:22:14
Tulosta viesti
Moro
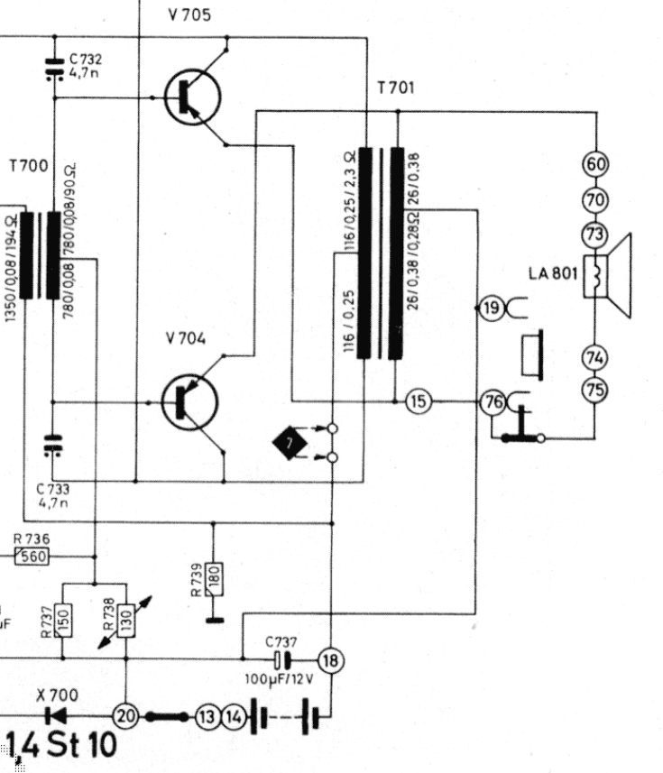
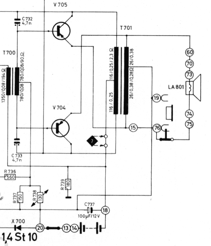
mikähän idea on ollut maadoittaa pääteputkien katodivastukset kaiuttimen/päätemuuntajan toision läpi? Lyhyt takaisinkytkentäkö?
Jussi
PT-osa.pdf
( 471 KB | 237 latausta )
IP kirjattu
Raimo Sjöberg
God Member
Poissa
SRHS #313
Viestejä: 1560
Sijainti: Espoo
Re: AGA 3291
Vastaus #1 -
10.07.2019 klo 22:22:03
Tulosta viesti
Olisiko sama idea kuin Blaupunkt Lidon transistoripääteasteessa? Kuvasta ei käy selville kuinka vaiheet on kytketty, eli onko kyseessä vasta- vai myötäkytkentä. Ensimmäisenä tulisi mieleen särön pienentäminen.
AF_PA_001.png
( 272 KB | 209 latausta )
Rami OH1AYG - OH2AUS
WWW
IP kirjattu
Sivu: 1
Lähetä aihe
Tulosta
‹
Edellinen aihe
|
Seuraava aihe
›
Foorumihyppy »
Koti
» 10 viimeisintä viestiä
» 10 viimeisintä aihetta
Suomen Radiohistoriallinen Seura ry - Keskustelufoorumi
Suomen Radiohistoriallinen Seura ry
Jäsenalue
Yleistä radiohistoriasta
Kotimaiset radiot, televisiot ja äänentoistolaitteet ««
Ulkomaiset radiot, televisiot ja äänentoistolaitteet
Muut radio- ja elektroniikkalaitteet
Entisöinti ja kunnostus yleisellä tasolla
Omatekoiset laitteet ja rakentelu
Sotilasradiot ja Perinneradiot
Yleinen keskustelualue
Niitä Näitä
Haku päällä
« Koti
‹ Alue
SRHS Forum
» Powered by
YaBB 2.6.12
!
YaBB Forum Software
© 2000-2026. Kaikki oikeudet pidätetään.