Valitse kieli:
English
Suomi
Tervetuloa, Vieras. Ole hyvä ja
kirjaudu
tai
Rekisteröidy
Koti
Ohjeita
Haku
Kirjaudu
Rekisteröidy
Liity SRHS:n jäseneksi
SRHS Forum
›
Suomen Radiohistoriallinen Seura ry - Keskustelufoorumi
›
Yleinen keskustelualue
› Joulupähkinä
‹
Edellinen aihe
|
Seuraava aihe
›
Sivu: 1
Lähetä aihe
Tulosta
Joulupähkinä (Luettu 3071 kertaa)
LGL.
God Member
Poissa
Viestejä: 1353
Joulupähkinä
01.12.2018 klo 09:42:51
Tulosta viesti
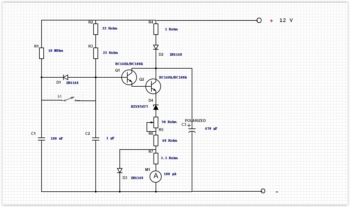
Joulupähkinä! Kuvassa on piirretty mittalaitteesta kaavio mutta mitä tämä oikein mittaa?
LGL
Joulupahkina.jpg
( 369 KB | 240 latausta )
IP kirjattu
Ruokki
God Member
Poissa
Viestejä: 1781
Re: Joulupähkinä
Vastaus #1 -
01.12.2018 klo 10:09:01
Tulosta viesti
Järjenjuoksua!
Ruokki
IP kirjattu
Raimo Sjöberg
God Member
Poissa
SRHS #313
Viestejä: 1563
Sijainti: Espoo
Re: Joulupähkinä
Vastaus #2 -
01.12.2018 klo 13:42:56
Tulosta viesti
Olisiko akkujännitteen tarkkailua varten? Pitkä aikavakio estää nopeiden muutosten indikoinnin, kytkin suljettuna näyttää nopeat muutokset.
Rami OH1AYG - OH2AUS
WWW
IP kirjattu
Purtsi
Junior Member
Poissa
Viestejä: 91
Re: Joulupähkinä
Vastaus #3 -
02.12.2018 klo 07:38:37
Tulosta viesti
Asiasta mitään tietämättömänä arvaan että värien aallonpituuden mittamista
IP kirjattu
LGL.
God Member
Poissa
Viestejä: 1353
Re: Joulupähkinä
Vastaus #4 -
02.12.2018 klo 11:36:45
Tulosta viesti
Lainaus:
Olisiko akkujännitteen tarkkailua varten? Pitkä aikavakio estää nopeiden muutosten indikoinnin
Kyllä vaan. Auton akun tarkkailua varten tämä on. Oiekastaan voidaan sanoa että se on tavallinen jännitemittari muistilla. Pääsee katsomaan kuinka alas jännite menee starttihetkellä. Osoittaa akun lataustila ja samalla sen kunto.
R2 ja R3 voidaan hyvinkin jättää pois ja käyttää vain S1.
LGL
PS. Tuo S1 kytkin on reset kytkin ,kytkee vain kun painaa, ( Push Button).
«
Viimeksi muokattu: 02.12.2018 klo 12:01:23 Kirjoittaja LGL.
»
IP kirjattu
Sivu: 1
Lähetä aihe
Tulosta
‹
Edellinen aihe
|
Seuraava aihe
›
Foorumihyppy »
Koti
» 10 viimeisintä viestiä
» 10 viimeisintä aihetta
Suomen Radiohistoriallinen Seura ry - Keskustelufoorumi
Suomen Radiohistoriallinen Seura ry
Jäsenalue
Yleistä radiohistoriasta
Kotimaiset radiot, televisiot ja äänentoistolaitteet
Ulkomaiset radiot, televisiot ja äänentoistolaitteet
Muut radio- ja elektroniikkalaitteet
Entisöinti ja kunnostus yleisellä tasolla
Omatekoiset laitteet ja rakentelu
Sotilasradiot ja Perinneradiot
Yleinen keskustelualue ««
Niitä Näitä
Haku päällä
« Koti
‹ Alue
SRHS Forum
» Powered by
YaBB 2.6.12
!
YaBB Forum Software
© 2000-2026. Kaikki oikeudet pidätetään.