Valitse kieli:
English
Suomi
Tervetuloa, Vieras. Ole hyvä ja
kirjaudu
tai
Rekisteröidy
Koti
Ohjeita
Haku
Kirjaudu
Rekisteröidy
Liity SRHS:n jäseneksi
SRHS Forum
›
Suomen Radiohistoriallinen Seura ry - Keskustelufoorumi
›
Kotimaiset radiot, televisiot ja äänentoistolaitteet
› Grammaritulojen herkkyys Philips vs Helvar
‹
Edellinen aihe
|
Seuraava aihe
›
Sivu:
1
[2]
Lähetä aihe
Tulosta
Grammaritulojen herkkyys Philips vs Helvar (Luettu 11610 kertaa)
artosalo
God Member
Poissa
Viestejä: 2663
Sijainti: Perniö
Re: Grammaritulojen herkkyys Philips vs Helvar
Vastaus #15 -
13.02.2018 klo 16:34:56
Tulosta viesti
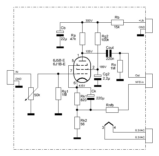
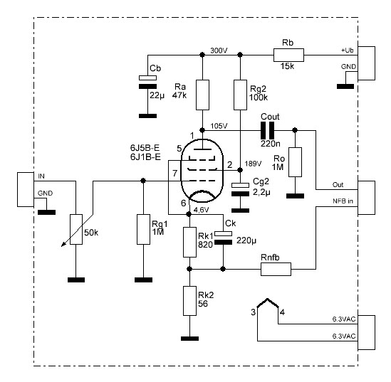
Kiitos havainnosta. Tässä pentodikytkentä.
6J5B_P.JPG
( 44 KB | 0 latausta )
IP kirjattu
teemum
Senior Member
Poissa
Viestejä: 401
Re: Grammaritulojen herkkyys Philips vs Helvar
Vastaus #16 -
13.02.2018 klo 17:58:27
Tulosta viesti
OH6LSL kirjoitti
12.02.2018 klo 09:44:25:
Varaosia löytyy jonkun verran myös täältä jos tarpeen.
Itsellä olisi varastossa yksi tuota Jubiea vastaava Celeston Royal, josta puuttuisi toinen Peerlesin sivukaiutin. Ei keneltäkään löytyisi moista?
IP kirjattu
Timo OH6KK
YaBB Newbies
Poissa
Viestejä: 32
Re: Grammaritulojen herkkyys Philips vs Helvar
Vastaus #17 -
16.02.2018 klo 11:17:55
Tulosta viesti
artosalo kirjoitti
12.02.2018 klo 16:37:05:
Ja kytkentäkaaviot triodi- ja pentodikytkettynä:
Tommonen siitä tuli. Tänään laitetaan tulille.
etunen.jpg
( 86 KB | 0 latausta )
IP kirjattu
Sivu:
1
[2]
Lähetä aihe
Tulosta
‹
Edellinen aihe
|
Seuraava aihe
›
Foorumihyppy »
Koti
» 10 viimeisintä viestiä
» 10 viimeisintä aihetta
Suomen Radiohistoriallinen Seura ry - Keskustelufoorumi
Suomen Radiohistoriallinen Seura ry
Jäsenalue
Yleistä radiohistoriasta
Kotimaiset radiot, televisiot ja äänentoistolaitteet ««
Ulkomaiset radiot, televisiot ja äänentoistolaitteet
Muut radio- ja elektroniikkalaitteet
Entisöinti ja kunnostus yleisellä tasolla
Omatekoiset laitteet ja rakentelu
Sotilasradiot ja Perinneradiot
Yleinen keskustelualue
Niitä Näitä
Haku päällä
« Koti
‹ Alue
SRHS Forum
» Powered by
YaBB 2.6.12
!
YaBB Forum Software
© 2000-2026. Kaikki oikeudet pidätetään.