Sivunvalintanappi Sivu: [1] 2  Lähetä aiheTulosta
Kuuma aihe (Enemmän kuin 10 vastausta) Funk- und Feinmechanik Fidelio (export?) (Luettu 16305 kertaa)
jat79
Full Member
***
Poissa



Viestejä: 184
Sijainti: Ilmajoki
Funk- und Feinmechanik Fidelio (export?)
13.06.2017 klo 17:56:25
Tulosta viesti  
Nappasin ittelleni tuollaisen 50-60 taitteesta olevan DDR:n radio- ja hienomekaniikkapajan tuotoksen työkaverin kaatopaikka kuormasta. Ula, push-pull pääteaste, ja nupista pyöriteltävä/suunnattava am ferriitti.
Säätökonkat jumissa, asteikkonaru poikki, nupeista lohjennu paloja, viilu, koristelistat ja asteikko ovat kärsineitä, ja ulapurkin kansi puuttuu.

Push-pull pääte herätti mielenkiinnon. Toteutettu ECC83 ja 2xEL95 putkilla. Kuinka yleinen tämä push-pull on itä-radioissa?
« Viimeksi muokattu: 13.06.2017 klo 19:38:14 Kirjoittaja jat79 »  
Sivun alkuun
YouTube  
IP kirjattu
 
jat79
Full Member
***
Poissa



Viestejä: 184
Sijainti: Ilmajoki
Re: Funk- und Feinmechanik Fidelio (export?)
Vastaus #1 - 13.06.2017 klo 19:36:34
Tulosta viesti  
Pari kuvaa
  

WP_20170613_002.jpg ( 285 KB | 0 latausta )
WP_20170613_002.jpg
WP_20170613_003.jpg ( 256 KB | 0 latausta )
WP_20170613_003.jpg
Sivun alkuun
YouTube  
IP kirjattu
 
jat79
Full Member
***
Poissa



Viestejä: 184
Sijainti: Ilmajoki
Re: Funk- und Feinmechanik Fidelio (export?)
Vastaus #2 - 13.06.2017 klo 19:55:01
Tulosta viesti  
.
  

WP_20170613_005.jpg ( 260 KB | 0 latausta )
WP_20170613_005.jpg
Sivun alkuun
YouTube  
IP kirjattu
 
jat79
Full Member
***
Poissa



Viestejä: 184
Sijainti: Ilmajoki
Re: Funk- und Feinmechanik Fidelio (export?)
Vastaus #3 - 03.11.2017 klo 07:14:05
Tulosta viesti  
Katkaisijoita ja putkien kantoja hieromalla sain pientä ääntä kuulumaan. Volume pitää vaan olla täysillä että jotain kuuluu miltä tahansa alueelta. Kaikki putket hehkuu.
Pääteasteen konkkia koitin testailla kiinalaisella komponentti testerillä, ja näyttivät olevan 10% sisällä arvoistaan. "Sormi hilalle" testi antaa myös pienen pörinän hiljaisella volyymillä.
Mitähän seuraavaksi kokeilisi?
  
Sivun alkuun
YouTube  
IP kirjattu
 
hilavitkutin
Full Member
***
Poissa



Viestejä: 149
Sijainti: Espoo
Re: Funk- und Feinmechanik Fidelio (export?)
Vastaus #4 - 03.11.2017 klo 08:06:33
Tulosta viesti  
Mittaa anodijännite. Onko luokkaa 250 volttia?
  

Hilavitkutin - jumittuneen jarruhilan irroitustyökalu
Sivun alkuun
 
IP kirjattu
 
Maja
God Member
*****
Poissa


SRHS 478

Viestejä: 3372
Sijainti: Lounais-Suomi
Re: Funk- und Feinmechanik Fidelio (export?)
Vastaus #5 - 03.11.2017 klo 15:53:30
Tulosta viesti  
Laitoin kaavion s.postilla...

Markku  Pyöritä silmiä
  
Sivun alkuun
 
IP kirjattu
 
jat79
Full Member
***
Poissa



Viestejä: 184
Sijainti: Ilmajoki
Re: Funk- und Feinmechanik Fidelio (export?)
Vastaus #6 - 03.11.2017 klo 18:18:02
Tulosta viesti  
Kiitoksia kaaviosta  Hymiö
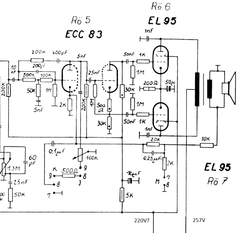
Anodijännite on ekalta suotokonkalta, eli heti tasuriputken jälkeen 257V
  
Sivun alkuun
YouTube  
IP kirjattu
 
Maja
God Member
*****
Poissa


SRHS 478

Viestejä: 3372
Sijainti: Lounais-Suomi
Re: Funk- und Feinmechanik Fidelio (export?)
Vastaus #7 - 03.11.2017 klo 20:19:23
Tulosta viesti  
Virtalähde on ilmeisesti kunnossa, tarkista vielä hehkujännite, onko se 6,2...6,4V luokkaa.
Jos on niin ok. Sitten pitäisi varmistaa että kaikki kytkimet ja säätimet toimivat, jos ei
niin pienisuihkaus PRF- tai vastaavaa kontakti-spraytä auttaa kummasti. Sen jälkeen
voi tutkimisen aloittaa pääteasteesta, ECC83/EL95/EL95 kantojen puhtaus, putkien
kunto, samoin komponenttien. Radiopuolen voi jättää vielä tässä vaiheessa sikseen.

Markku  Pyöritä silmiä
  
Sivun alkuun
 
IP kirjattu
 
jat79
Full Member
***
Poissa



Viestejä: 184
Sijainti: Ilmajoki
Re: Funk- und Feinmechanik Fidelio (export?)
Vastaus #8 - 03.11.2017 klo 20:34:34
Tulosta viesti  
Löysinköhän syyllisen. Oli jääny yks konkka mittaamatta. Tämä oli toisen EL95:n hilalla, 50nF pitäisi olla.

Olisiko parempi vaihtaa samantien kaikki tämän näköiset?

E: Katkaisijoiden ja putkien kantojen pitäisi olla nyt kunnossa. Viikon niitä hieroin ja liottelin prf:llä. Kannoissa käytin kuivaa ja katkaisijoissa voitelevaa. Rahinoita ei ainakaan enää kuulu kun katkaisijoita hieroo tai putkia heiluttelee Hymiö
  

IMG_20171103_200940_1.jpg ( 217 KB | 0 latausta )
IMG_20171103_200940_1.jpg
Sivun alkuun
YouTube  
IP kirjattu
 
Maja
God Member
*****
Poissa


SRHS 478

Viestejä: 3372
Sijainti: Lounais-Suomi
Re: Funk- und Feinmechanik Fidelio (export?)
Vastaus #9 - 03.11.2017 klo 20:56:00
Tulosta viesti  
Ehdit hiukan ennen, nuo molemmat hilakonkat kannattaa vaihtaa varmuuden,
tuosta ESR-mittauksesta en osaa sanoa, se on elkopuolelle tarkoitettu laite?
Kapasitanssimittarilla sen sijaan saisi mitattua tarkemmin arvon.

Tuo 50μF yhteinen katodielko pääteputkilla kannattaa tarkistaa myös, samoin
pieni 16μ elko verkko-osasta?

Mutta tuo 50nF per putki kertoo että pääteaste on todennäköisesti aika hyvä
ääneltään kun sen saa kuntoon, yleensähän nämä hilakonkat on putkiradioissa
luokkaa 10...20nF, joka on käytännössä turhan vaatimaton koko.

Paljonko muuten tuo alempi anodijännite on 500Ω tehovastuksen jälkeen,
laitoin alla olevaan kuvaan arvion 220V?

Markku  Pyöritä silmiä
  

Filedio_pddteaste.PNG ( 242 KB | 0 latausta )
Filedio_pddteaste.PNG
Sivun alkuun
 
IP kirjattu
 
jat79
Full Member
***
Poissa



Viestejä: 184
Sijainti: Ilmajoki
Re: Funk- und Feinmechanik Fidelio (export?)
Vastaus #10 - 03.11.2017 klo 21:54:50
Tulosta viesti  
Se on tasan 220V. Mittailin pääteputkien hilojakin ja DVM näytti toisessa 10V tasavirtaa, ja toisessa 16V. Varmistin voltit vielä skoopillakin.
Taitaa ne hilakonkat vuotaa?
  
Sivun alkuun
YouTube  
IP kirjattu
 
RJL
God Member
*****
Poissa


SRHS 612

Viestejä: 2768
Re: Funk- und Feinmechanik Fidelio (export?)
Vastaus #11 - 04.11.2017 klo 00:06:30
Tulosta viesti  
Kyllä ne taitaa vuotaa. Yleinen merkki vuodosta on se, että tällaiset, sinänsä hyvät mittarit, näyttävät nimellistä suurempaa arvoa. Eristysvastusmittari kertoo absoluuttisen totuuden, mutta melko varmasti vuoto on tosiasia.
  

Reijo Liljedahl - SRHS 612 - OH3AVA - SDXL 8092
Sivun alkuun
 
IP kirjattu
 
artosalo
God Member
*****
Poissa



Viestejä: 2663
Sijainti: Perniö                
Re: Funk- und Feinmechanik Fidelio (export?)
Vastaus #12 - 04.11.2017 klo 09:10:41
Tulosta viesti  
Lainaus:
Taitaa ne hilakonkat vuotaa?


Tuo on helppo selvittää aivan perusmittauksella.
Ota pääteputket pois ja mittaa onko hilapinnillä vielä jännitettä. Jos konkat kunnossa, niin jännitteen pitää olla nolla.

Lainaus:
DVM näytti toisessa 10V tasavirtaa, ja toisessa 16V.


Voltit ovat jännitettä ja ampeerit virtaa.
  
Sivun alkuun
 
IP kirjattu
 
jat79
Full Member
***
Poissa



Viestejä: 184
Sijainti: Ilmajoki
Re: Funk- und Feinmechanik Fidelio (export?)
Vastaus #13 - 04.11.2017 klo 11:09:52
Tulosta viesti  
No niin tietenkin. Kiitos.
Ilman pääteputkia hiloille tulee 11V ja toiseen jopa 54V tasaJännitettä Hymiö
Mittasin anodijännitteenkin nyt ilman pääteputkia ja se oli noussut 304Volttiin, ja 500ohm vastuksen jälkeen 290Volttiin... Olisko nämä nyt oikeat arvot, ja vuotavat hilakonkat aiheuttaa jännitteen pudotuksen kun pääteputket menee "oikosulkuun"?

Radion historiasta vielä sen verran että tämä on ollut -80 luvun puoleen väliin asti navetassa soittamassa lehmille musiikkia että lypsäisivät paremmin Hymiö
Hyvin on 30:ssä vuodessa tuulettunut, kun ei enää haise ollenkaan. Kärpästen raatoja oli kyllä sisällä ihan reippaasti
« Viimeksi muokattu: 04.11.2017 klo 11:33:07 Kirjoittaja jat79 »  
Sivun alkuun
YouTube  
IP kirjattu
 
RJL
God Member
*****
Poissa


SRHS 612

Viestejä: 2768
Re: Funk- und Feinmechanik Fidelio (export?)
Vastaus #14 - 04.11.2017 klo 11:40:01
Tulosta viesti  
Jännitteet on varmaankin ihan oikein, ja pohdintasi myös. Kuten Arto totesi, pitäisi hiloilla ilman putkea olla 0 Volttia, konkat siis vuotavat, ja reilusti. Nyt älä laita putkia paikalleen ennen kuin olet vaihtanut hilakonkat uusiksi.
  

Reijo Liljedahl - SRHS 612 - OH3AVA - SDXL 8092
Sivun alkuun
 
IP kirjattu
 
Sivunvalintanappi Sivu: [1] 2 
Lähetä aiheTulosta