Sivunvalintanappi Sivu: 1 2 3 [4] 5 6 7 Lähetä aiheTulosta
Erittäin kuuma aihe (Enemmän kuin 25 vastausta) AM modulaattori (Luettu 53372 kertaa)
artosalo
God Member
*****
Poissa



Viestejä: 2663
Sijainti: Perniö                
Re: AM modulaattori
Vastaus #45 - 13.04.2020 klo 13:44:06
Tulosta viesti  
Lainaus:
...jossa on tämä malli "simppeli". Niille, jotka eivät kaipaa hifistelyä. 

Minusta huolellinen suunnittelu ei ole hifistelyä.

Lainaus:
Äänenlaatu ihan siedettävä ~40% modulaatioon asti, sitten tosin särö lisääntyy.

Huumorimielessä rinnastaisin tällaisen konstruktion siihen, että: "minulle riittää 90-luvun Nissan Sunny jossa ohjauskulmat pielessä..." Virnistys

  
Sivun alkuun
 
IP kirjattu
 
akenyh
God Member
*****
Poissa


SRHS 257

Viestejä: 1155
Sijainti: Halikko (Salo)
Re: AM modulaattori
Vastaus #46 - 13.04.2020 klo 14:10:45
Tulosta viesti  
artosalo kirjoitti 13.04.2020 klo 13:44:06:
Minusta huolellinen suunnittelu ei ole hifistelyä

Pitää paikkansa!
Ehkä on kuitenkin hyvää huomioida, että hyvin harvalla tästä harrastajaporukasta on esim. tämän AM-modulaattori-säikeen suunnittelijoiden mittalaitekalustoa taidoista puhumattakaan.
Mikäli AM-modulaattorin käyttötarkoituksena on vanhan AM radion kuuntelu, niin tokko se särökään on niin monen desimaalin tarkkaa.

Ystävyydellä Åke
  
Sivun alkuun
 
IP kirjattu
 
Raimo Sjöberg
God Member
*****
Poissa


SRHS #313

Viestejä: 1561
Sijainti: Espoo
Re: AM modulaattori
Vastaus #47 - 13.04.2020 klo 16:20:08
Tulosta viesti  
Tarkoitus ei ollut halveksua laadukkaampia ratkaisuja, vaan tarjota vaivaton vaihtoehto. Minulle, joka olen laiskanpuoleinen, tuo on riittänyt hyvin.

Mainittakoon, että AM-radion kaistaleveyden huomioonottaen äänenlaadusta ei millään keinoin saa hifiä.

P.S. Olen ajanut kahdella Sunnylla satojatuhansia kilometrejä ongelmitta.  Hymiö
  

Rami  OH1AYG - OH2AUS
Sivun alkuun
WWW  
IP kirjattu
 
artosalo
God Member
*****
Poissa



Viestejä: 2663
Sijainti: Perniö                
Re: AM modulaattori
Vastaus #48 - 13.04.2020 klo 16:37:16
Tulosta viesti  
Lainaus:
P.S. Olen ajanut kahdella Sunnylla satojatuhansia kilometrejä ongelmitta. 

No sepä sattui, puhdas vahinko tuo Sunny. Pyörittelin ensin mielessäni Escorttia tuohon fraasiin.

Lainaus:
Mainittakoon, että AM-radion kaistaleveyden huomioonottaen äänenlaadusta ei millään keinoin saa hifiä.


Näin on jo vt-kaistaleveyden vuoksi tilanne. Lisäksi wanhoissa radioissa ilmaisin ja audioaste ovat aika epälineaarisia.
Eikös Juha mitannut pienilläkin audiotasoilla n. 6 % säröjä.
  
Sivun alkuun
 
IP kirjattu
 
artosalo
God Member
*****
Poissa



Viestejä: 2663
Sijainti: Perniö                
Re: AM modulaattori
Vastaus #49 - 13.04.2020 klo 20:14:21
Tulosta viesti  
Tutkin tänään miten (ECH84) AM-modulaattorin saisi viritettyä ilman modulaatioanalysaattoria ja särömittaria, sillä näitähän ei kaikilta harrastajilta löydy.
Useimmilta kuitenkin löytynee oskilloskooppi ja funktiogeneraattori. Näillä pääsee kokeiluni perusteella aivan optimitulokseen, vaikkei mitään särön-/modulaatioprosentin lukuarvoja saakaan.

Käytin viritysmetodia joka perustuu siihen, että moduloivana signaalina käytetään kolmioaaltoa. Modulaatiotulosta tarkkaillaan oskilloskoopilla modulaattorin anodilta.
Kolmioaallon muoto modulaatio-verhokäyrässä paljastaa silmin havaittavasti ja selkeästi missä kohtaa lineaarisuus on optimissa.
Ohessa kolme otosta, joista on helppo itse kunkin havaita mikä aaltomuoto on puhtain.
Tällä viritysmetodilla pääsin aivan samaan lopputulokseen, kuin modulaatioanalysaattorin + särömittarin avulla.
  

IMG_20200413_195824__Medium_.jpg ( 200 KB | 283 latausta )
IMG_20200413_195824__Medium_.jpg
IMG_20200413_195742__Medium_.jpg ( 215 KB | 282 latausta )
IMG_20200413_195742__Medium_.jpg
Sivun alkuun
 
IP kirjattu
 
artosalo
God Member
*****
Poissa



Viestejä: 2663
Sijainti: Perniö                
Re: AM modulaattori
Vastaus #50 - 13.04.2020 klo 20:15:16
Tulosta viesti  
Ja viimeisenä optimi:
  

IMG_20200413_195601__Medium_.jpg ( 219 KB | 276 latausta )
IMG_20200413_195601__Medium_.jpg
Sivun alkuun
 
IP kirjattu
 
OH2NLT
God Member
*****
Poissa



Viestejä: 1597
Sijainti: Espoo
Re: AM modulaattori
Vastaus #51 - 14.04.2020 klo 00:40:54
Tulosta viesti  
Ramille
Ennakkoluulotonta disainia. Oliko edes siniaalto-oskillaattori? Kuitenkin ideana hyvä jos pitää äkkiä/väkisin toteuttaa niillä kamoilla mitä sattuu löytymään lootasta.

Modulaattorin skooppitutkimuksia
Kolmioaalto on tosiaan hyvä testisignaali. Lisää vertailutarkkuutta saa jos moduloivan signaalin ottaa toiseen kanavaan. Skoopista riippuen triggeri on varmemmin saatavilla myös tuosta moduloivasta signaalista.

Tässä muutamia testivetoja hp33120A generaattorilla ja tällä 2N7002 modulaattorilla.

RF verhokäyrän ja moduloivan taajuuden välillä on aina jokin vaihe-ero. Hakemalla moduloiva taajuus sopivaksi voi skoopin kuvat kuitenkin virittää "päällekkäin" muotovertailun helpottamiseksi.
  

mod_test_gen.jpg ( 119 KB | 288 latausta )
mod_test_gen.jpg
mod_test_full.jpg ( 81 KB | 266 latausta )
mod_test_full.jpg
Sivun alkuun
 
IP kirjattu
 
OH2NLT
God Member
*****
Poissa



Viestejä: 1597
Sijainti: Espoo
Re: AM modulaattori
Vastaus #52 - 14.04.2020 klo 00:44:21
Tulosta viesti  
Tässä non 50% modulaatio kolmiolla ja sini täysillä.

Tällä menetelmällä myös sini signaalilla (jos muuta ei ole) voitutkia modulaation laatua silmämääräisesti.
  

mod_test_50.jpg ( 79 KB | 299 latausta )
mod_test_50.jpg
mod_test_sine.jpg ( 78 KB | 280 latausta )
mod_test_sine.jpg
Sivun alkuun
 
IP kirjattu
 
OH2NLT
God Member
*****
Poissa



Viestejä: 1597
Sijainti: Espoo
Re: AM modulaattori
Vastaus #53 - 14.04.2020 klo 00:47:10
Tulosta viesti  
Kanttiaalto kertoo myös aika paljon modulaattorin laadusta. Tässä tietysti pitää osata erottaa harkittujen suodattimien ja ei toivottujen epälineaarisuuksien erot.

  

mod_test_square.jpg ( 78 KB | 290 latausta )
mod_test_square.jpg
Sivun alkuun
 
IP kirjattu
 
Raimo Sjöberg
God Member
*****
Poissa


SRHS #313

Viestejä: 1561
Sijainti: Espoo
Re: AM modulaattori
Vastaus #54 - 14.04.2020 klo 19:12:03
Tulosta viesti  
OH2NLT kirjoitti 14.04.2020 klo 00:40:54:
Ramille
Ennakkoluulotonta disainia. Oliko edes siniaalto-oskillaattori? Kuitenkin ideana hyvä jos pitää äkkiä/väkisin toteuttaa niillä kamoilla mitä sattuu löytymään lootasta.


Tuohan on ihan hatusta vedetty juttu kun piti joskus saada vanha Asa soimaan. Kyseinen radiokin on jo pantu kiertoon.

Kaunista signaalia tuosta oskillaattorimodulista ei missään tapauksessa tule, skoopilla tarkasteltuna se on lähinnä jonkinlaista modifioitua siniä. Resonanssipiiri sitä jonkin verran kaunistaa, mutta yliaaltoja varmasti riittää. Tuolla tehotasolla niillä tuskin on merkitystä kun ei sentään linukkaa ohjata.

Jos olisi tarve saada puhtaampaa ja säröttömämpää signaalia, olisin varmaan miettinyt jotain parempaa. Sinun versiosi ovat kuitenkin minulle liian hienoa pro-tasoa. Itse olisin ehkä väkertänyt jotakin Vero-levylle.

Kuvassa moduloimaton kantoaalto antiikkiskoopin putkelta kuvattuna.
  

Ruma.jpg ( 63 KB | 265 latausta )
Ruma.jpg

Rami  OH1AYG - OH2AUS
Sivun alkuun
WWW  
IP kirjattu
 
artosalo
God Member
*****
Poissa



Viestejä: 2663
Sijainti: Perniö                
Re: AM modulaattori
Vastaus #55 - 16.04.2020 klo 20:01:12
Tulosta viesti  
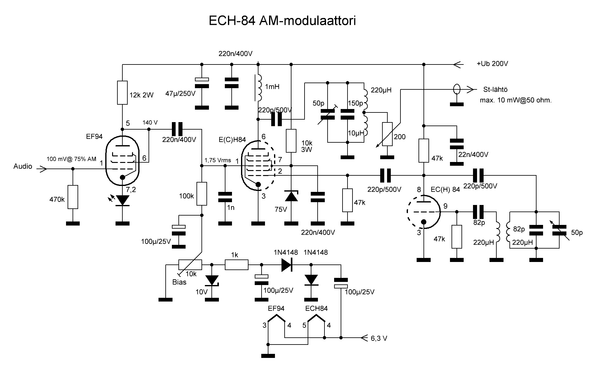
Modulaattorin piirilevyt tulivat tänään, ja kasasin heti yhden toimivan yksilön.
Tähän valikoitui LC-oskillaattori. Layoutissa on huomioitu myös kideoskillaattorin mahdollisuus.
Oheisen skeman komponenttiarvoilla taajuusalue on säädettävissä välillä n. 800 kHz...1 MHz. Jos haluaa koko ka-alueen taajuudet käyttöönsä,
niin oskillaattoripiirin 50pF trimmerin sijaan voi langoittaa normaalin 365pF...500pF säätökondensaattorin.
Tässä tapauksessa kannattaa modulaattorin lähtö rakentaa laajakaistaiseksi.
Modulaattori toimii kuten edellä esillä ollut proto. Lähtötehoa 50 ohmiin saa max. 10 mW josta se on säädettävissä pienemmäksi.

Kytkennän komponenttiarvoista useat eivät ole lainkaan kriittisiä. tässä viimeisessä skemassa olevat arvot tulivat valituksi sen mukaan mitä komponentteja hyllystä löytyi.
Virtaa modulaattori ottaa 20 mA ja käyttöjännitteen tulisi olla 200 V.

Pari kaveria onkin jo kysellyt piirilevyä itselleen. Muutama levy on vielä vapaana n. omakustannushintaan.
  

ECH84_AM_mod_skema_4.JPG ( 188 KB | 312 latausta )
ECH84_AM_mod_skema_4.JPG
IMG_20200416_194150__Medium_.jpg ( 211 KB | 285 latausta )
IMG_20200416_194150__Medium_.jpg
Sivun alkuun
 
IP kirjattu
 
artosalo
God Member
*****
Poissa



Viestejä: 2663
Sijainti: Perniö                
Re: AM modulaattori
Vastaus #56 - 16.04.2020 klo 20:03:36
Tulosta viesti  
Vielä kuva ylhäältä.
  

IMG_20200416_194214__Medium_.jpg ( 206 KB | 268 latausta )
IMG_20200416_194214__Medium_.jpg
Sivun alkuun
 
IP kirjattu
 
artosalo
God Member
*****
Poissa



Viestejä: 2663
Sijainti: Perniö                
Re: AM modulaattori
Vastaus #57 - 16.04.2020 klo 20:06:56
Tulosta viesti  
Vielä pari kuvaa modulaatiotuloksesta, jossa moduloiva signaali on kolmiota ja kanttia.
  

IMG_20200414_105843__Medium_.jpg ( 204 KB | 263 latausta )
IMG_20200414_105843__Medium_.jpg
IMG_20200414_110119__Medium_.jpg ( 213 KB | 277 latausta )
IMG_20200414_110119__Medium_.jpg
Sivun alkuun
 
IP kirjattu
 
OH2NLT
God Member
*****
Poissa



Viestejä: 1597
Sijainti: Espoo
Re: AM modulaattori
Vastaus #58 - 16.04.2020 klo 21:48:20
Tulosta viesti  
Tulos näyttää huikean hyvältä. Lopputulos todennäköisesti riippuu ohjelmalähteestä kun modulaattori ei ole kaistarajoitettu eli toistaa hyvin suuremmatkin taajuudet.

Hymiö
  
Sivun alkuun
 
IP kirjattu
 
artosalo
God Member
*****
Poissa



Viestejä: 2663
Sijainti: Perniö                
Re: AM modulaattori
Vastaus #59 - 16.04.2020 klo 22:19:24
Tulosta viesti  
Joo, ainoa kaistaa rajoittava komponentti on 1nF kondensaattori ECH84:n ylemmällä ohjaushilalla (g3), johon audio tuodaan.
En lähtenyt tekemään modulaattoriin mitään ylimääräisiä audioprosessointeja.
  
Sivun alkuun
 
IP kirjattu
 
Sivunvalintanappi Sivu: 1 2 3 [4] 5 6 7
Lähetä aiheTulosta