Valitse kieli:
English
Suomi
Tervetuloa, Vieras. Ole hyvä ja
kirjaudu
tai
Rekisteröidy
Koti
Ohjeita
Haku
Kirjaudu
Rekisteröidy
Liity SRHS:n jäseneksi
SRHS Forum
›
Suomen Radiohistoriallinen Seura ry - Keskustelufoorumi
›
Omatekoiset laitteet ja rakentelu
› AM modulaattori
‹
Edellinen aihe
|
Seuraava aihe
›
Sivu:
1
[2]
3
4
...
7
Lähetä aihe
Tulosta
AM modulaattori (Luettu 53368 kertaa)
OH2NLT
God Member
Poissa
Viestejä: 1597
Sijainti: Espoo
Re: AM modulaattori - II
Vastaus #15 -
04.04.2020 klo 00:34:38
Tulosta viesti
Sattumaa tai ei niin täälläkin on pöydällä modulaattorilevyt kasauksessa. Tein tuosta aikaisemmasta uuden version missä kortille on lisätty poweri, balun muuntaja ja paikka china tunerille. Näin systeemistä saa siistin paketin missä on ULA vastaanotin ja AM modulaattori.
Näitä piirikortteja on muutama ylimääräinen jos tämä modullaattori / ohjelmalähde kiinnostaa.
«
Viimeksi muokattu: 04.04.2020 klo 00:51:06 Kirjoittaja OH2NLT
»
AM_MOD_2_boards.jpg
( 129 KB | 305 latausta )
AM_MOD_2_kasausta.jpg
( 172 KB | 312 latausta )
IP kirjattu
OH2NLT
God Member
Poissa
Viestejä: 1597
Sijainti: Espoo
Re: AM modulaattori - II
Vastaus #16 -
04.04.2020 klo 00:40:37
Tulosta viesti
Laitan tästä pidemmän tarinan kunhan protot kasattu ja "viritetty".
Ohjelmalähteenä voi käyttää tietysti myös jotain ulkoista laitetta. RF lähtö on joko 50ohmia tai kortilla olevasta synnetrointimuuntajasta 200, 400 tai 800 ohmia. RF signaalille on myös yksinkertainen vaimennin (trimmeri) jotta antenniin kytkettävän signaalin saa passattua alueelle. Taajuutta voi vaihtaa vaihtamalla kidettä. 4MHz ympäristöstä löytyy runsaasti vaihtoehtoja. Kidetaajuus / 4 päästään 1MHz ympäristöön keskelle KA aluetta. Symmetrointimuuntajan voi laittaa myös 50ohmin koaksiaalikaapelin päähän radion taakse jos matka modulaattorista radioon on pitkähkö.
AM_MOD_2_kortti.jpg
( 168 KB | 312 latausta )
AM_MOD_2_modulaatio.jpg
( 76 KB | 320 latausta )
IP kirjattu
artosalo
God Member
Poissa
Viestejä: 2663
Sijainti: Perniö
Re: AM modulaattori
Vastaus #17 -
04.04.2020 klo 10:19:46
Tulosta viesti
Lainaus:
Oletko miettinyt suoraa kytkentää kuuntelevan radion antenniin. Näin säästyisi ympäristön häirinnältä ja teoreettiselta ympäristön häirinnältä.
Toistaiseksi olen pääasiassa testaillut modulaattoria, mutta pieni ajatus on ollut myös siitä miten signaalia kannattaisi jakaa.
Alla yksi kytkentävaihtoehto, joka mahdollistaa lähtötason säätämisen yksinkertaisesti 100 ohmin trimmerillä.
Signaalin voi sitten kytkeä suoraan vastaanottimen antenniliittimelle.
Lainaus:
Näitä piirikortteja on muutama ylimääräinen jos tämä modullaattori / ohjelmalähde kiinnostaa.
Uskon että tuo kiinnostaa minun lisäkseni monia muitakin, mutta taitaa aika harvalla olla tarvittava valmistustekniikka pintaliitoskomponenteille.
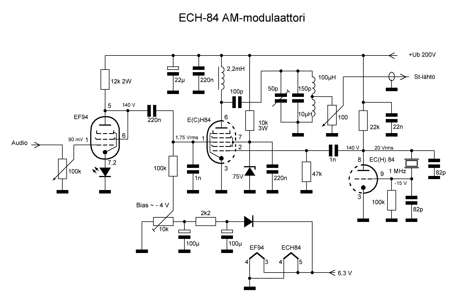
ECH84_AM_mod_skema_2.JPG
( 148 KB | 308 latausta )
IP kirjattu
OH2NLT
God Member
Poissa
Viestejä: 1597
Sijainti: Espoo
Re: AM modulaattori
Vastaus #18 -
05.04.2020 klo 02:22:49
Tulosta viesti
Tänään tuli ensimmäinen paketti kasattua ja testattua. Tässä koeajossa Telefunkkenin kanssa.
AM_MOD_koeajo_1.jpg
( 88 KB | 268 latausta )
AM_MOD_koeajo_2.jpg
( 164 KB | 299 latausta )
IP kirjattu
OH2NLT
God Member
Poissa
Viestejä: 1597
Sijainti: Espoo
Re: AM modulaattori
Vastaus #19 -
05.04.2020 klo 02:24:43
Tulosta viesti
Tunerin kiinnitys pakettiin ja paketti kasassa.
AM_MOD_tuneri.jpg
( 171 KB | 331 latausta )
AM_MOD_taka.jpg
( 152 KB | 331 latausta )
IP kirjattu
OH2NLT
God Member
Poissa
Viestejä: 1597
Sijainti: Espoo
Re: AM modulaattori
Vastaus #20 -
05.04.2020 klo 02:29:51
Tulosta viesti
Tässä ajantasainen scheema ja lähikuva kortista. Scheemassa saattaa joku osa-arvo vielä hienovirityksessä muuttua.
AM_modulator_050420_sch.pdf
( 110 KB | 350 latausta )
AM_MOD_valmis.jpg
( 141 KB | 356 latausta )
IP kirjattu
OH2NLT
God Member
Poissa
Viestejä: 1597
Sijainti: Espoo
Re: AM modulaattori / antennin sovitus
Vastaus #21 -
05.04.2020 klo 02:39:26
Tulosta viesti
Modullaattorin kaveriksi ja yleisesti mittausten apuvälineeksi tein pari pikkukorttia. Ensimmäinen on samanlainen muuntaja mikä on mahdollista kalustaa modulaattorikortin kulmallekin. Erillinen muuntajakortti voi joskus olla hyödyllinen jos modulaattorin ja radion välillä on pitkä kaapeli. Laittamalla impedanssi sovitus radion taakse voidaan käyttää 50ohmin koaksiaalikaapelia kytkentään.
Muuntajalla voi nostaa 50ohmin liitännän 200, 450 tai 800 ohmin tasoon. Kortilla on lisäksi vastuspaikat Pi-vaimentimelle. Mikäli kytkettävän laitteen impedanssi on "hankala" voidaan generaattorin tasotarkkuutta mittauksissa parantaa lisäämällä vaimennin väliin.
Toinen kortti on "menneen maailman" keinoantenni millä sovitetaan mittalähetin tai generaattori putkiradion antenniliittimeen.
Antenninsovitus.jpg
( 85 KB | 338 latausta )
IP kirjattu
Blaekie
God Member
Poissa
SRHS - 623
Viestejä: 1145
Sijainti: Helsinki
Re: AM modulaattori
Vastaus #22 -
05.04.2020 klo 03:01:50
Tulosta viesti
Jep. Hienoa työtä! Myös tämä tapasi kuvata projektia. Peukutan. Kuten Arto tuossa jo totesikin, voi olla että monella meistä ei ole mahdollisuutta hallita tuontasoisia pintaliitoskytkentöjä, ainakaan tuossa laajuudessa, saati tehdä niitä varten piirilevyjä. Voihan se olla että tarkoitus ei olekaan tämä. Itse otankin tämän "yleissivistävänä" infona. Hienoa että on tälläisen suunnittelukyvyn omaavia hemmoja täällä meidän maassa.
IP kirjattu
OH2NLT
God Member
Poissa
Viestejä: 1597
Sijainti: Espoo
Re: AM modulaattori
Vastaus #23 -
05.04.2020 klo 22:53:19
Tulosta viesti
Kiitos kannustuksesta.
Oma tunnuslause on: Epäreilua. Sitämukaa kun näkö huononee komponentit pienenee!
Muuten pintaliitoskomponentit ovat kaikin puolin helpompia. Omantekoisissa korteissa yksi suuri työvaihe, kortin poraus, jää kokonaan pois. Kasausvaiheessa ei tartte käännellä levyä ja katkoa komponentin jalkoja.
IP kirjattu
artosalo
God Member
Poissa
Viestejä: 2663
Sijainti: Perniö
Re: AM modulaattori
Vastaus #24 -
06.04.2020 klo 11:17:23
Tulosta viesti
Taitaa se piirilevykin valmistua...
Printti.jpg
( 82 KB | 340 latausta )
IP kirjattu
artosalo
God Member
Poissa
Viestejä: 2663
Sijainti: Perniö
Re: AM modulaattori
Vastaus #25 -
07.04.2020 klo 18:43:29
Tulosta viesti
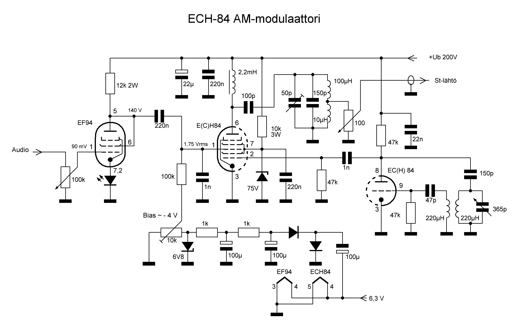
Tein vielä version (ja testasin sen), jossa kideoskillaattorin sijaan modulaattorin kantoaalto muodostetaan VFO:lla, eli taajuus on säädettävissä.
Päivitetty skema on ohessa. Tein muutoksen myös biasjännitteen muodostavaan piiriin. Nyt se on puoliaalto-jännitekahdentaja.
Samalla voin stabiloida tämänkin jännitteen yksinkertaisesti zenerdiodilla (6V8).
Pidän edelleen periaatteestani kiinni, eli värähtelypiirien kelat totetutan pienoiskuristimilla.
Kuvassa näkyy miten kuristimet pitää sijoittaa, jotta niiden välille syntyy riittävä kytkentä ja aste alkaa värähdellä.
Kytkentäkaavion komponenttiarvoilla katetaan taajuusalue 550 kHz...1650 kHz.
ECH84_AM_mod_skema_3.JPG
( 166 KB | 354 latausta )
VFO_kelat__Medium_.jpg
( 152 KB | 330 latausta )
IP kirjattu
OH2NLT
God Member
Poissa
Viestejä: 1597
Sijainti: Espoo
Re: AM modulaattori
Vastaus #26 -
07.04.2020 klo 21:36:57
Tulosta viesti
Aina paranee. Meinaatko laittaa molemmat optiot samalle piirilevylle. Scheemoja kun katselee niin ei sinne montaa jumpperia / kalustusvalintaa tarvita.
Tässä samalla julkinen ennakkotilaus piirilevystä jos laitat noita tekoon.
IP kirjattu
OH6NT
God Member
Poissa
SRHS #840
Viestejä: 863
Sijainti: Pännäinen
Re: AM modulaattori
Vastaus #27 -
08.04.2020 klo 12:17:52
Tulosta viesti
Arto, mites se toimisi, jos nuo pienet induktanssit työntää sellaiseen kaksireikäisen ferriittiin reikiin ("siankärsään") - paraneeko vai huononeeko kytkentä? Vai eikö vaikuta mitenkään, kun käämin sisäänhän ferriittiaines ei ulotu... (kun ei ole juurikaan mulla tuota RF-kokemusta). Lakkaakohan triodi värähtelemästä?
Thomas
WWW
YouTube
IP kirjattu
OH2NLT
God Member
Poissa
Viestejä: 1597
Sijainti: Espoo
Re: AM modulaattori
Vastaus #28 -
08.04.2020 klo 13:22:25
Tulosta viesti
Vastaan kun sattui olemaan kone auki.
Ei toimi. Lisää hieman kummankin induktanssia, mutta ei lisää keskinäistä kytkentää. Mikäli kuristimet laitetan saman renkaan sisään kasvaa kytkentä ja myös induktanssit. En tosin koskaan ole nähnyt tuon kaltaista sovellusta.
Lisäksi oskilaattorilytkennässä käämien kytkentä ei saa olla liian suuri. Hyvä kytkentä vetää tankkipiirin Q-arvon alas ja oskillaattorista tulee huono tai toiminta lakkaa kokonaan.
Kaksireikäinen feriitti on lähinnä mekaaninen ratkaisu. Vastaa samaa kuin kaksi putkea tai rengasta vierekkäin. Muuntaja pystytään rakentamaan helopmmin käsiteltäväksi ja asennettavaksi pienempään tilaan. Saman asian sovellus on myös pienet monireikäiset ferriitit missä lanka pujotellaan edes takaisin reikien kautta.
toivottavasti selvensi asiaa.
IP kirjattu
artosalo
God Member
Poissa
Viestejä: 2663
Sijainti: Perniö
Re: AM modulaattori
Vastaus #29 -
08.04.2020 klo 17:01:10
Tulosta viesti
Ferriittien lisääminen menee hiukan nollatutkimuksen puolelle, koska oskillaattori toimii hyvin ilman niitäkin. Kokeilin kuitenkin laittaa kuristimet T68-2 toroidin sisään. Toiminnassa ei oleellista muutosta. Taajuus laski ja kuristimien välinen etäisyys ei ollut enää yhtä kriittistä kuin ilman. St-tasoissa ei muutosta.
Mittasin (pelkän) oskillaattorin toiminnan ja otin muutamat lukuarvot ylös. Kuormana on 33k vastus, joka vastaa syötettävän putken hila - maavastusta.
Käyttö- ja lähtöjännite sekä muut oleelliset jännitearvot näkyvät skemasta.
ECH84_VFO.JPG
( 62 KB | 284 latausta )
IP kirjattu
Sivu:
1
[2]
3
4
...
7
Lähetä aihe
Tulosta
‹
Edellinen aihe
|
Seuraava aihe
›
Foorumihyppy »
Koti
» 10 viimeisintä viestiä
» 10 viimeisintä aihetta
Suomen Radiohistoriallinen Seura ry - Keskustelufoorumi
Suomen Radiohistoriallinen Seura ry
Jäsenalue
Yleistä radiohistoriasta
Kotimaiset radiot, televisiot ja äänentoistolaitteet
Ulkomaiset radiot, televisiot ja äänentoistolaitteet
Muut radio- ja elektroniikkalaitteet
Entisöinti ja kunnostus yleisellä tasolla
Omatekoiset laitteet ja rakentelu ««
Sotilasradiot ja Perinneradiot
Yleinen keskustelualue
Niitä Näitä
Haku päällä
« Koti
‹ Alue
SRHS Forum
» Powered by
YaBB 2.6.12
!
YaBB Forum Software
© 2000-2026. Kaikki oikeudet pidätetään.