Sivunvalintanappi Sivu: 1 [2]  Lähetä aiheTulosta
Kuuma aihe (Enemmän kuin 10 vastausta) Philips B3SF82U (Luettu 14658 kertaa)
Maja
God Member
*****
Poissa


SRHS 478

Viestejä: 3372
Sijainti: Lounais-Suomi
Re: Philips B3SF82U
Vastaus #15 - 27.09.2016 klo 00:21:05
Tulosta viesti  
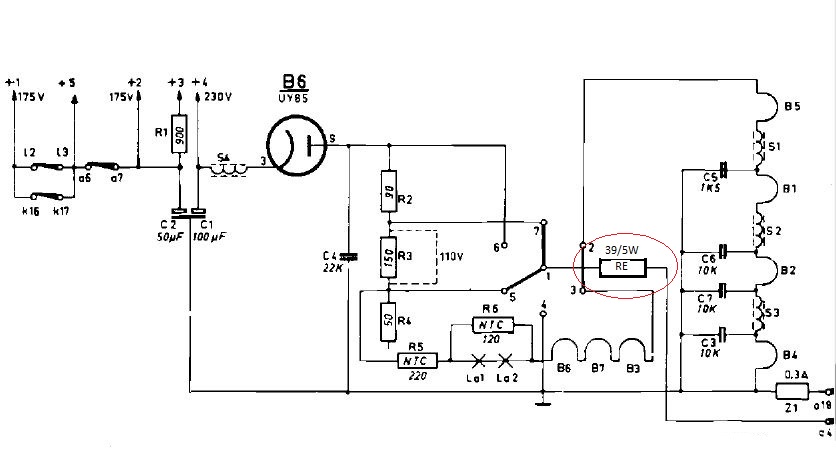
Tuo päätemuuntajan seutu on aika ahdas lisävastukselle, kovin kauas sitä ei kannata viedä hurinaongelmien takia joten
asensin sen koneistopuolelle. Siellä on paitsi tilaa/viileämpää kuin yläpuolella. Verkkojohdon vaihdoin koska vanhassa oli
jatkos, ei ollut edellinen vaihtaja laittanut verkkokytkimeltä asti uutta?

Hankin muutamia putkia varalle mutta kuten vanha sääntö on että jos hankkii varaosia etukäteen, niin ei niitä yleensä
tarvitsekkaan. Tämä oli kyllä yllätys tällä kertaa että vain UM80 meni vaihtoon. Aiemmin tähän on vaihdettu UABC80
ja ilmeisesti myös UCC85, lisäksi koneisto on puhdistettu ilmeisesti siinä samalla.

Radio tuli sähköpuolelta kuntoon ja 228V on jännite vastuksen jälkeen, 250mA kuluu virtaa, radio on soinut useamman
tunnin ja arvot eivät ole muuttuneet. Kaikki asemat löytyy paikoiltaan ja yllättävän herkkä radio muutenkin. Radiossa
oli vaihdettuja vastuksia ilmeisesti sen takia että tuota jännitesäätöä on yritetty muokata verkko-osan jälkeen, muuta
selitystä en siihen ole keksinyt? Tuota etuvastusta valitessa kannattaa pyrkiä siihen että asteikkolamppujen jännite
asettuu 12,6V:n (2 x 6,3V/100mA), silloin ovat muutkin jännitteet todennäköisesti kohdillaan tehon ollessa 55W:n
paikkeilla. Laitan vielä lisää kuvia mutta alla on alkuun kaavio virtalähteestä.

Markku  Pyöritä silmiä
« Viimeksi muokattu: 27.09.2016 klo 00:54:02 Kirjoittaja Maja »  

B3X82U_vrtaldhdeosa.JPG ( 70 KB | 0 latausta )
B3X82U_vrtaldhdeosa.JPG
Sivun alkuun
 
IP kirjattu
 
RJL
God Member
*****
Poissa


SRHS 612

Viestejä: 2768
Re: Philips B3SF82U
Vastaus #16 - 27.09.2016 klo 09:05:07
Tulosta viesti  
Tässä kytkennässä on se huono puoli että myös anodijännite putoaa kun lisävastus vaikuttaa myös anodijännitelinjaan. Mitäs jos kuitenkin ottaisi R4:n käyttöön siirtämällä jännitteenvalintakytkimen nastasta 5 lähtevän johtimen R4:n tyhjään päähän? Hehkuvirran voisi sitten hienosäätää juottamalla lisävastuksia R4:n rinnalle. Näin anodijännite pysyisi koko ajan koskemattomana kun se edelleen menisi vain R2:n kautta.
  

Reijo Liljedahl - SRHS 612 - OH3AVA - SDXL 8092
Sivun alkuun
 
IP kirjattu
 
Maja
God Member
*****
Poissa


SRHS 478

Viestejä: 3372
Sijainti: Lounais-Suomi
Re: Philips B3SF82U
Vastaus #17 - 27.09.2016 klo 13:20:05
Tulosta viesti  
Tuota ratkaisua ajattelinkin alkuun mutta tuo 50Ω on merkitty 1W tehohäviölle? Anodijännitteet olivat 195V paikkeilla joten päädyin tähän
kokonaisvaltaiseen ratkaisuun. Asteikkolamppujen jännite oli 14,5V, tästä voi johtua tuo 18V/100mA:n lamppujen käyttö, jotka vaihdoin ihan
ensimmäiseksi. Verkkoelko C1 lisäsin 47µF/400V koska tässä on vaihdettu tuo kaksikko 50µ+50µ aiemmin. Tuohon vastuskolmikon kylkeen on
vaikea enää sijoittaa lisää tehovastuksia, eli joutuisi johdottelemaan erilliseen rimaan? Yleisvirtakoneet ovat lisäksi herkkiä hurinalle ja siksi
olen varovainen näiden lisäysten kanssa kun toisto on nyt hurinoista vapaa.

Markku  Pyöritä silmiä
  
Sivun alkuun
 
IP kirjattu
 
RJL
God Member
*****
Poissa


SRHS 612

Viestejä: 2768
Re: Philips B3SF82U
Vastaus #18 - 27.09.2016 klo 13:32:55
Tulosta viesti  
Eipä sen 50 ohmin läpi mene kuin 100 mA virtaa jolloin tehohäviöksi tulee 0,5 W. Toisaalta se ei pudota jännitettäkään kuin 5 V mutta on se kotiinpäin sekin. Kaikkihan ne melkein vähän hurisee, syynä varmaan on se että näissä hurinataajuus on 50 Hz mikä on vaikeampi suodattaa. Ja suodatusketjutkin on heppoisempia, ei juuri ole kuristimia käytetty.
  

Reijo Liljedahl - SRHS 612 - OH3AVA - SDXL 8092
Sivun alkuun
 
IP kirjattu
 
akenyh
God Member
*****
Poissa


SRHS 257

Viestejä: 1155
Sijainti: Halikko (Salo)
Re: Philips B3SF82U
Vastaus #19 - 27.09.2016 klo 14:33:24
Tulosta viesti  
Alkoi kiinnostamaan tuo tyhjäksi jätetty 50R vastus. Pienen pähkäilyn jälkeen se selvisi. Edeltävässä mallissa B3X81U on yksi putki vähemmän ja hehkuketjun NTC-vastus on liitetty siksi 50R alapäähän. -82U versiossa lisäputki korvaa tuon vastuksen ja NTC-on liitetty 50R yläpäähän.
Markun ratkaisu on oikea  39ohm* 250mA = n.10Vac kuten pitääkin (230V-220)

Edit: 5W on sopiva tehoarvo, nimellisesti 39R kuormitus on n. 2,5W

Terv.
Åke

 
  
Sivun alkuun
 
IP kirjattu
 
Sivunvalintanappi Sivu: 1 [2] 
Lähetä aiheTulosta