Valitse kieli:
English
Suomi
Tervetuloa, Vieras. Ole hyvä ja
kirjaudu
tai
Rekisteröidy
Koti
Ohjeita
Haku
Kirjaudu
Rekisteröidy
Liity SRHS:n jäseneksi
SRHS Forum
›
Suomen Radiohistoriallinen Seura ry - Keskustelufoorumi
›
Entisöinti ja kunnostus yleisellä tasolla
› Graetz Comedia 4R/416/äänenvoimakkuus
‹
Edellinen aihe
|
Seuraava aihe
›
Sivu:
[1]
2
Lähetä aihe
Tulosta
Graetz Comedia 4R/416/äänenvoimakkuus (Luettu 13801 kertaa)
Tuomo Ahonen
Senior Member
Poissa
SRHS, Oulu
Viestejä: 266
Sijainti: Oulu
Graetz Comedia 4R/416/äänenvoimakkuus
28.07.2016 klo 10:48:33
Tulosta viesti
Radio pelaa muuten OK kaikkine aaltoalueineen mutta äänenvoimakuus on hukassa. Audio tulee esiin vasta, kun äänenviomakkuuspotikka on avattu reilusti yli puolenvälin. Putket on testatuttu sekä testerillä että kokeilemalla niiden tilalla vastaavia testattuja. Tasasuuntaajalta lähtee 236VDC (kaaviossa on 265VDC ja pääteputken anodilla on 232 VDC (kaavion mukaaan 245 VDC). Elektrolyytit on vaihdettu samoin pikikonkonkat. Vastukset on mitattu keskeisiltä paikoilta. Näköviritysputken viuhka aukeaa komeasti.
Olisiko tuo tasasuuntaajalta lähtevä hieman liian alhainen jännite syynä vai mikä?
IP kirjattu
akenyh
God Member
Poissa
SRHS 257
Viestejä: 1155
Sijainti: Halikko (Salo)
Re: Graetz Comedia 4R/416/äänenvoimakkuus
Vastaus #1 -
28.07.2016 klo 11:28:14
Tulosta viesti
Ei ole kaaviota käytettävissä mutta veikkaan viallista voimakkuuspotikkaa, katkos tai fysiologiaulosotto oikosulussa runkoon? Mainittu jännitepoikkeama tuskin moista aiheuttaa, jos kyseessä on normaali säätöratkaisu.
terv.
Åke
IP kirjattu
Tuomo Ahonen
Senior Member
Poissa
SRHS, Oulu
Viestejä: 266
Sijainti: Oulu
Re: Graetz Comedia 4R/416/äänenvoimakkuus
Vastaus #2 -
28.07.2016 klo 12:06:17
Tulosta viesti
Kiitos vastauksesta.
Täytyy vielä kerran käydä lävitse mahdolliset oikosulut runkoon potikan kytkennöissä.
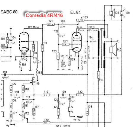
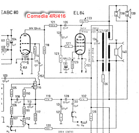
Kytkentäkaavio löytyy täältä:
http://www.reinsch-online.de/Hobbie/Radios/Graetz/graetz.htm
IP kirjattu
akenyh
God Member
Poissa
SRHS 257
Viestejä: 1155
Sijainti: Halikko (Salo)
Re: Graetz Comedia 4R/416/äänenvoimakkuus
Vastaus #3 -
28.07.2016 klo 22:04:18
Tulosta viesti
Kopion linkin kaaviosta palan tähän liitteeksi. Voimakuuspotentiometri on nro 116 ,jonka yläpäähän tuoda äänisignaali ilmaisimesta. Koska näköviritysputki reagoi oikein, on ilmasin kunnossa. Kuten kaaviosta näkyy on vol.potissa kaksi ulosottoa joihin on kytketty hieman "monimutkaisia" äänenmuokkauspiirejä ja joita ohjataan pääteasteen takasinkytkennöillä vastusten 120 ja 132 kautta sekä valintakytkimillä. Potentiometri on 112 on bassopään säätö.
Voimakuuspotentiometri (1,3M)on logaritminen eli sitä kierrettäessä nollasta myötäpäivään, kasvaa sen vastus ensin hitaasti ja loppupäässä jyrkästi. Puolivälin kohdalla vastus liu'usta maahan on ehkä n 400k. Ylempi ulosotto on ehkä näillä paikkeilla.
Mitta liu'usta vastusarvo maahan kun kierrät potentiometriä nollasta myötäpäivään hieman sen kohdan yli kun ääni alkoi kuulua.
Jos olet vaihtanut osia näissä piireissä tarkista onko mahdollisesti kytkentä tai osavirheitä.
Terv.
Åke
Graetz_Comedia_4R-416_ddnipddte.jpg
( 43 KB | 0 latausta )
IP kirjattu
Tuomo Ahonen
Senior Member
Poissa
SRHS, Oulu
Viestejä: 266
Sijainti: Oulu
Re: Graetz Comedia 4R/416/äänenvoimakkuus
Vastaus #4 -
29.07.2016 klo 18:16:26
Tulosta viesti
Tarkistin kaikki kytkennät ja osat. Ovat OK. Kun ääni alkaa kuulua, niin arvo on n. 500k. Maksimiasennossa arvo on n. 1.9M. Tuntuu aika suurelta tuo ääripään lukema?
IP kirjattu
akenyh
God Member
Poissa
SRHS 257
Viestejä: 1155
Sijainti: Halikko (Salo)
Re: Graetz Comedia 4R/416/äänenvoimakkuus
Vastaus #5 -
30.07.2016 klo 09:57:21
Tulosta viesti
Jos potentiometrin arvo on kasvanut 1,3M.stä 1,9M:iin, muuttaa se liu'un asennosta riippuvaa jakosuhdetta. Etenkin alapäässä, kun siellä on lisänä kuormana nuo kaksi ulosottoa. Kannattaisi kokeilla puhdistaa potikkaa pienellä suihkauksella esim. Kontakt PRF 7-78 tai vastaavalla, jos jokin aukko siihen löytyy.
Näin "etätyönä" diagnosointi on hieman hankalaa, kun mahdollisuuksia on monia. Tarkista myös triodin toimintapiste sekä vastusarvot 114, 118, 121. Oskilloskoopilla voisi seurata signaalinkulkua syöttämällä pientaajuutta levysoitinliitännästä TA, jos mainitut laiteet on käytettävissä.
Joskus myös vaihtokytkimissä saattaa syntyä huono kontakti ja ylimääräistä vastusta, PRF ja painelu auttaa.
terv.
Åke
IP kirjattu
Tuomo Ahonen
Senior Member
Poissa
SRHS, Oulu
Viestejä: 266
Sijainti: Oulu
Re: Graetz Comedia 4R/416/äänenvoimakkuus
Vastaus #6 -
30.07.2016 klo 20:27:53
Tulosta viesti
Purin koko ptentiometrin ja puhdistin huolellisesti kaikki osat ja tein kytkennät uudelleen - ei vaikutusta. Olin käynyt nuo mainitsemasi vastukset lävitse jo aikaisemmin. 20M:n vastus oli vajaa 25M en ollut sitä kuitenkan vaihtanut. Vaihdoin nyt mutta ei ollut tälläkän vaihdolla suurempaa vaikutusta.
Niin kuin alussa jo totesin, asemat kyllä kuuluvat herkästi ja viuhka aukeaa loppuun asti. Näin ollen ajatukseni on, että ongelma on pääteasteen puolella. Täytyy seurata signaalin kulkua eri vaiheissa ja yrittää sitä kautta määrittää kuitenkin vielä tarkemmin väli, jossa vika on.
Kiitos Åke kaikista vinkeistä. Ilmoitelen, jos ja
kun
ongelma ratkeaa
IP kirjattu
Timo Haveri
God Member
Poissa
Viestejä: 2962
Sijainti: Parkano
Re: Graetz Comedia 4R/416/äänenvoimakkuus
Vastaus #7 -
31.07.2016 klo 22:44:21
Tulosta viesti
Tuomo Ahonen kirjoitti
30.07.2016 klo 20:27:53:
Purin koko ptentiometrin ja puhdistin huolellisesti kaikki osat ja tein kytkennät uudelleen - ei vaikutusta.
Mittasitko myös, että onko potentiometrin liu'un ja juotoskorvakkeiden välillä kunnollinen yhteys? Osat voivat olla kiinni esim. niittaamalla ja kontakti voi olla löystynyt. Jos potentiometrin resistanssi on kasvanut kuten edellä todettiin niin tämä voi olla yksi syy?
Timo
WWW
IP kirjattu
OH2EO
God Member
Poissa
SRHS
Viestejä: 1120
Re: Graetz Comedia 4R/416/äänenvoimakkuus
Vastaus #8 -
01.08.2016 klo 09:00:27
Tulosta viesti
Voitko vähän vielä täsmentää lähtötietoja. Onko siis äänentaso kokonaisuudessaankin matala, siis potikka täysillä? Kun ääni alkaa kuulua tuleeko se esille pikkuhiljaa kuten normaalisti potikkaa kääntäessä vai hyppäyksenä tietyssä kohdassa?
IP kirjattu
Tuomo Ahonen
Senior Member
Poissa
SRHS, Oulu
Viestejä: 266
Sijainti: Oulu
Re: Graetz Comedia 4R/416/äänenvoimakkuus
Vastaus #9 -
01.08.2016 klo 19:55:38
Tulosta viesti
Hyviä kysymyksiä.
Liu'un yhteys kaikkiin juotoskorviin on selkeästi olemassa mittarin mukaan.
Kun potikka on täysillä, niin silloin saavutetaan sellainen audion taso, että radiota voi kuunnella lähietäisyydeltä, mutta voimakkuus ei ole lähelläkään sitä mitä sen pitäisi olla. Ääni alkaa erottua siinä vaiheessa, kun potikka on reilusti yli puolenvälin auki ja volyymi nousee siitä tasaisen logaritmisesti potikan "täysin auki" asentoon saakka. Siis mitään pykäliä ei audion esille tullessa eikä voimakkuuden lisääntyessä ole havaittavissa.
Yksi asia, mikä ehkä olisi pitänyt tuoda jo aikaisemmin esille on se, että bassopotikka reagoi hyvin huonosti potikkaa vääntäessä. Äänen väri ei juurikaan muutu, kun potikkaa säätää. Ehkä ihan ääriasennossa bassosävyä tulee hiukkasen esiin. Sen sijaan diskanttipotikan vaste on selkeä ja erittäin terävä.
Bassopoitikka on yhteydessä voimakkuuspotentiometriin erilaisten vastusten ja kondensaattoreiden kautta. Näiden vastusten arvot on tarkistettu ja konkat vaihdettu.
Tarkoitus on seuraavaksi varmistua siitä, että onko päätemuuntajan liitäntöjen kaikki juotokset kunnossa. Päällisin puolin näin näyttäisi olevan mutta kylmäjuotosen vaara on aina olemassa.
Ajatuksia?
IP kirjattu
OH2EO
God Member
Poissa
SRHS
Viestejä: 1120
Re: Graetz Comedia 4R/416/äänenvoimakkuus
Vastaus #10 -
01.08.2016 klo 21:08:42
Tulosta viesti
Jos itse olisin tuossa tilanteessa irrottaisin kokeeksi koko voimakkuus- ja äänenvärisysteemin ja kytkisin ilmaisijalta tulevan konkan suoraan triodin hilalle. Jos voimakkuus tällöin olisi normaali on jatkettava tuon voimakkuus - vastakykentäpiirin tutkimista.
IP kirjattu
akenyh
God Member
Poissa
SRHS 257
Viestejä: 1155
Sijainti: Halikko (Salo)
Re: Graetz Comedia 4R/416/äänenvoimakkuus
Vastaus #11 -
01.08.2016 klo 21:13:41
Tulosta viesti
Irrota kokeeksi molemmat liitännät fysiologia-ulosotoista kokeeksi.
Epäilin myös sitä vastakytkentää, joka tulee päätemuuntajalta sinne 100ohmin vastukseen. Polariteettiä ei kaavion perustella oikein voi arvata.
Terv. Åke
IP kirjattu
Timo Haveri
God Member
Poissa
Viestejä: 2962
Sijainti: Parkano
Re: Graetz Comedia 4R/416/äänenvoimakkuus
Vastaus #12 -
01.08.2016 klo 22:09:21
Tulosta viesti
Kuulostaa minusta siltä, että volumepotikalle tulevan signaalin taso on liian pieni? Ehkä vika on ennen sitä eikä potikassa ollenkaan?
Timo
WWW
IP kirjattu
Tuomo Ahonen
Senior Member
Poissa
SRHS, Oulu
Viestejä: 266
Sijainti: Oulu
Re: Graetz Comedia 4R/416/äänenvoimakkuus
Vastaus #13 -
01.08.2016 klo 23:01:56
Tulosta viesti
Koska en ole ollenkaan näissä asioissa ammattilainen, niin kysynkin molemmilta selventäviä kysymyksiä ettei tulisi töppäilyjä.
Åke: mitä tässä tilanteessa tarkoitat fysiologisilla ulosotoilla?
OH2EH: tarkoitatko siis, että konkalta 103 koekytkentä suoraan EABC80 -putken triodin hilalle?
IP kirjattu
Timo Lehtonen
Senior Member
Poissa
SRHS 714
Viestejä: 250
Sijainti: Ähtäri
Re: Graetz Comedia 4R/416/äänenvoimakkuus
Vastaus #14 -
01.08.2016 klo 23:04:56
Tulosta viesti
Oletko kokeillut onko tilanne sama ulkopuolisella audiosignaalilla esimerkiksi äänilevyliitännästä ?
IP kirjattu
Sivu:
[1]
2
Lähetä aihe
Tulosta
‹
Edellinen aihe
|
Seuraava aihe
›
Foorumihyppy »
Koti
» 10 viimeisintä viestiä
» 10 viimeisintä aihetta
Suomen Radiohistoriallinen Seura ry - Keskustelufoorumi
Suomen Radiohistoriallinen Seura ry
Jäsenalue
Yleistä radiohistoriasta
Kotimaiset radiot, televisiot ja äänentoistolaitteet
Ulkomaiset radiot, televisiot ja äänentoistolaitteet
Muut radio- ja elektroniikkalaitteet
Entisöinti ja kunnostus yleisellä tasolla ««
Omatekoiset laitteet ja rakentelu
Sotilasradiot ja Perinneradiot
Yleinen keskustelualue
Niitä Näitä
Haku päällä
« Koti
‹ Alue
SRHS Forum
» Powered by
YaBB 2.6.12
!
YaBB Forum Software
© 2000-2026. Kaikki oikeudet pidätetään.