Valitse kieli:
English
Suomi
Tervetuloa, Vieras. Ole hyvä ja
kirjaudu
tai
Rekisteröidy
Koti
Ohjeita
Haku
Kirjaudu
Rekisteröidy
Liity SRHS:n jäseneksi
SRHS Forum
›
Suomen Radiohistoriallinen Seura ry - Keskustelufoorumi
›
Yleinen keskustelualue
› Diodin piirrosmerkki
‹
Edellinen aihe
|
Seuraava aihe
›
Sivu: 1
Lähetä aihe
Tulosta
Diodin piirrosmerkki (Luettu 6161 kertaa)
Jukka Rajala
God Member
Poissa
SRHS
Viestejä: 1466
Sijainti: Helsinki
Diodin piirrosmerkki
27.04.2014 klo 22:15:35
Tulosta viesti
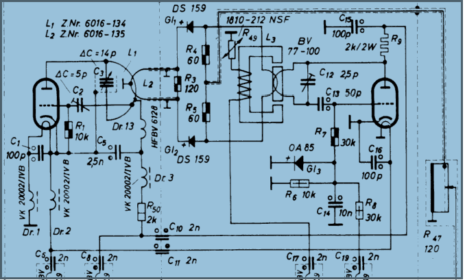
Olen Grundig Wobbelsender 6016 kunnostuksen aikana ihmetellyt 50-luvun skeman diodin piirroskuvaa, siinä on piirrosmerkissä normaali diodisymboli, mutta katodin puolella "+" merkintä. Kuitenkin datalehden mukaan katodi on merkitty viivalla diodin kuoressa ja testerin mukaan näin myös on. Onkohan silloin haluttu ilmaista diodin päästösuunta tällä tavalla.
Laitteessa on 3 puolijohdediodia, 0A85 ja kaksi DS159 diodia. Nämä olen korvannut AA137 diodeilla, alkuperäiset oli hieman huonossa hapessa.
WBS6016.png
( 63 KB | 0 latausta )
IP kirjattu
Maja
God Member
Poissa
SRHS 478
Viestejä: 3372
Sijainti: Lounais-Suomi
Re: Diodin piirrosmerkki
Vastaus #1 -
27.04.2014 klo 22:39:28
Tulosta viesti
Muistan koulussa aikoinaan tästä oli juttua, jos sähkö kulkisi + > - niin diodi
on tavallaan oikein merkitty, mutta kun se ei käytännössä olekaan niin.
Veikkaisin piirtäjällä on saattanut tulla ajatusvirhe ja siksi nuo merkinnät
on tavallaan väärin piirretty, tai sitten puhtaaksi piirtäjän virheestä
voi olla myös kyse.
Markku
IP kirjattu
Jukka Rajala
God Member
Poissa
SRHS
Viestejä: 1466
Sijainti: Helsinki
Re: Diodin piirrosmerkki
Vastaus #2 -
27.04.2014 klo 22:48:23
Tulosta viesti
Yritin hakea vanhoista alan kirjoista vahvistusta omille muisteluille, mutta ei löytynyt sen ihmeemmin.
Mikähän on 50-luvulla ollut piirrosstandardien tila, piirrossymboleita on eri tyyppisiä sattunut eteen kaikennäköisiä. Ärsyttävimpiä on olleet vanhoissa USA-vehkeissä kun putket on piirretty ilman "kuorta" .
IP kirjattu
Maja
God Member
Poissa
SRHS 478
Viestejä: 3372
Sijainti: Lounais-Suomi
Re: Diodin piirrosmerkki
Vastaus #3 -
27.04.2014 klo 23:04:57
Tulosta viesti
Vanhoja kaavioita katsellessa tuntuu että standardit olivat aika pitkälle
valmistajan mieltymysten mukaisia, minusta laajempi standardisointi tuli
vasta 60-luvulla elektroniikan yleisen kehityksen myötä. Itse en oikein
sulata vaakatasoon piirrettyjä putkisymboleja enkä vastuksen piirtämistä
siksak-tyylillä, tulee herkästi sekavan oloisia kaavioita.
Markku
IP kirjattu
raimoj
God Member
Poissa
SRSH
Viestejä: 884
Re: Diodin piirrosmerkki
Vastaus #4 -
27.04.2014 klo 23:29:09
Tulosta viesti
Aihetta sivuttiin aikisemmin
http://www.radiohistoria.fi/cgi-bin/yabb2/YaBB.pl?num=1297880724
Olettaisin, että laitteen suunnittelija on käyttänyt omaa piirrostapaansa ja se on kopioitunut julkaistuun kytkentäkaavioon.
Nuolen suunta kuvaa aikanaan määriteltyä virran kulkusuuntaa. Kun varauksenkuljettajina ovat elektronit niin virta kulkee miinuksesta plussaan. Varauksenkuljettajina voivat toimia myös protonit, jolloin virran suunta on tosiaan plussasta miinukseen. Näin tapahtuu yleisesti esimerkiksi paristojen sisällä. Aikanaan suoritettiin virtapiirilaskut opiskellessa määritellyn virran suunnan mukaisesti.
IP kirjattu
Jukka Rajala
God Member
Poissa
SRHS
Viestejä: 1466
Sijainti: Helsinki
Re: Diodin piirrosmerkki
Vastaus #5 -
27.04.2014 klo 23:30:07
Tulosta viesti
Tosiaan, vaaka-asentoon piirretyt putket, en tiedä mikä mikä siinä mättää, ei vaan jotenkin sovi silmään. Johtunee omista "putkiaivoista" ?
IP kirjattu
plamminen
God Member
Poissa
SRHS: 610
Viestejä: 1643
Sijainti: Loviisa
Re: Diodin piirrosmerkki
Vastaus #6 -
28.04.2014 klo 09:00:13
Tulosta viesti
Aika yleinen tapa vanhoissa kirjossa. Jopa sillä lailla tuttu että en ole edes osannut ihmetellä asiaa. Tässä esimerkki kuvat parista wiion kirjasta.
radiokirja_s_96.jpg
( 75 KB | 0 latausta )
Taskuradiot_ja_Transistorit_s52.jpg
( 55 KB | 0 latausta )
Pentti Lamminen
IP kirjattu
raimoj
God Member
Poissa
SRSH
Viestejä: 884
Re: Diodin piirrosmerkki
Vastaus #7 -
28.04.2014 klo 11:00:05
Tulosta viesti
Näyttäisi silta. että diodin piirrosmerkin viereen kirjoitetut symboolit eivät viittaa itse piirrosmerkkiin vaan diodin navoissa vaikuttavien jännitteitten napaisuuksiin. On tullut itsekin käytettyä napaisuusmerkintöjä tällä tavoin.
IP kirjattu
Sivu: 1
Lähetä aihe
Tulosta
‹
Edellinen aihe
|
Seuraava aihe
›
Foorumihyppy »
Koti
» 10 viimeisintä viestiä
» 10 viimeisintä aihetta
Suomen Radiohistoriallinen Seura ry - Keskustelufoorumi
Suomen Radiohistoriallinen Seura ry
Jäsenalue
Yleistä radiohistoriasta
Kotimaiset radiot, televisiot ja äänentoistolaitteet
Ulkomaiset radiot, televisiot ja äänentoistolaitteet
Muut radio- ja elektroniikkalaitteet
Entisöinti ja kunnostus yleisellä tasolla
Omatekoiset laitteet ja rakentelu
Sotilasradiot ja Perinneradiot
Yleinen keskustelualue ««
Niitä Näitä
Haku päällä
« Koti
‹ Alue
SRHS Forum
» Powered by
YaBB 2.6.12
!
YaBB Forum Software
© 2000-2026. Kaikki oikeudet pidätetään.