Valitse kieli:
English
Suomi
Tervetuloa, Vieras. Ole hyvä ja
kirjaudu
tai
Rekisteröidy
Koti
Ohjeita
Haku
Kirjaudu
Rekisteröidy
Liity SRHS:n jäseneksi
SRHS Forum
›
Suomen Radiohistoriallinen Seura ry - Keskustelufoorumi
›
Yleinen keskustelualue
› Päätemuuntajat
‹
Edellinen aihe
|
Seuraava aihe
›
Sivu:
1
2
3
[4]
Lähetä aihe
Tulosta
Päätemuuntajat (Luettu 50256 kertaa)
Sacoolio
Junior Member
Poissa
SRHS # 906
Viestejä: 57
Re: Päätemuuntajat
Vastaus #45 -
28.01.2016 klo 09:29:02
Tulosta viesti
Keltanokka kiittää... etuasteputket löytyy uraltonelta, voisiko pääteputkena käyttää jotain muuta mallia? Osatilaus tehdään kimpassa ryhmäalennuksen toivossa aika pian. Toisaalta eihän niitä putkia heti tarvita joten on tässä aikaa surffailla ebayssä. Taidanpa laittaa tämän linkin opettajalle
IP kirjattu
Markus Hautaniemi
God Member
Poissa
SRHS 81
Viestejä: 2588
Sijainti: Kokkola
Re: Päätemuuntajat
Vastaus #46 -
28.01.2016 klo 09:39:49
Tulosta viesti
EL500
https://rsd-elektronic.de/artikel/523959
6N9S
https://rsd-elektronic.de/artikel/522852
WWW
IP kirjattu
Blaekie
God Member
Poissa
SRHS - 623
Viestejä: 1145
Sijainti: Helsinki
Re: Päätemuuntajat
Vastaus #47 -
28.01.2016 klo 09:49:30
Tulosta viesti
artosalo kirjoitti
28.01.2016 klo 06:51:59:
Tässä vielä toinen skema. En saa millään logiikalla kahta liitettä samaan postaukseen.
Oliko Arto tuossa kytkennässäsi käytetty päätemuuntaja ihan normi keskiulosotolla varustettu ?
IP kirjattu
Nipa
God Member
Poissa
SRHS #477
Viestejä: 1622
Sijainti: Turku
Re: Päätemuuntajat
Vastaus #48 -
28.01.2016 klo 09:50:15
Tulosta viesti
Tuota 6N9S putkea löytyy tarvittaessa minultakin.
NOS, testattuja yksilöitä.
Nipa
IP kirjattu
RJL
God Member
Poissa
SRHS 612
Viestejä: 2768
Re: Päätemuuntajat
Vastaus #49 -
28.01.2016 klo 12:55:13
Tulosta viesti
Lainaus:
Tässä vielä toinen skema. En saa millään logiikalla kahta liitettä samaan postaukseen.
Ei se mitään, minullakin meni todella pitkään kunnes tajusin. Kaverinkin kanssa yritettiin, ei onnistunut yhdessäkään. Mutta näin se menee: Ruudun vasemmassa reunassa ihan siinä liitteen lisäyskohdan tasalla on allekkain tekstit Liitteet ja Liite 1. Paina nuolta siinä Liitteet-tekstin jälkeen niin avautuu Liite 2.
Reijo Liljedahl - SRHS 612 - OH3AVA - SDXL 8092
IP kirjattu
artosalo
God Member
Poissa
Viestejä: 2663
Sijainti: Perniö
Re: Päätemuuntajat
Vastaus #50 -
28.01.2016 klo 15:41:32
Tulosta viesti
Blaekie kirjoitti
28.01.2016 klo 09:49:30:
artosalo kirjoitti
28.01.2016 klo 06:51:59:
Tässä vielä toinen skema. En saa millään logiikalla kahta liitettä samaan postaukseen.
Oliko Arto tuossa kytkennässäsi käytetty päätemuuntaja ihan normi keskiulosotolla varustettu ?
Muuntaja voi olla vaikka tämä TGL5/001
http://www.uraltone.com/elektroniikan-komponentit/muuntajat-ja-kuristimet/ulostu...
.
Se on muuten normaali single-end muuntaja, mutta toisiossa on keskiulostulo, jota voi käyttää UL-lähtönä.
Jos tällaista keskiulostuloa ei ole on parasta kytkeä pääteputki triodiksi, eli suojahila ja anodi yhteen pienen vastuksen (100...470 ohmia) kautta.
IP kirjattu
artosalo
God Member
Poissa
Viestejä: 2663
Sijainti: Perniö
Re: Päätemuuntajat
Vastaus #51 -
28.01.2016 klo 17:02:33
Tulosta viesti
Sacoolio kirjoitti
28.01.2016 klo 09:29:02:
...voisiko pääteputkena käyttää jotain muuta mallia?
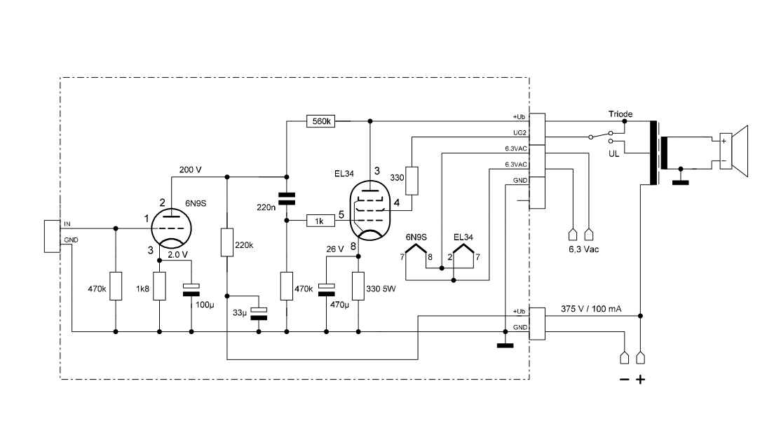
Tässä yksi testattu kytkentä EL34 pääteputkella. Tehoa lähtee jo 8 W UL-kytkennällä ja triodikytkettynä 6 W. Päätemuuntajaksi sopisi esimerkiksi tämä toroidi:
http://sklep.toroidy.pl/en_US/p/TTG-EL34SE-Tube-output-transformer-for-EL34-SE/5...
Virtalähteet on vielä kokonaan käsittelemättä, mutta ovat vahvistimeen verrattuna selkeitä ja vaihtoehtoja on useampia.
Ohessa vielä valokuva tekemästäni piirilevystä, jossa täydellinen stereovahvistin. Tuo pikkukortti on jänniteregulaattori.
6N9S_EL34_SE.gif
( 26 KB | 0 latausta )
Img_1613_pien.jpg
( 106 KB | 0 latausta )
IP kirjattu
Sacoolio
Junior Member
Poissa
SRHS # 906
Viestejä: 57
Re: Päätemuuntajat
Vastaus #52 -
28.01.2016 klo 17:47:14
Tulosta viesti
Jospa ajatellaan että rakennan tämän mitä ensimmäiseksi ehdotitkin. Putkia tosiaan löytyy edullisesti, military laatua.
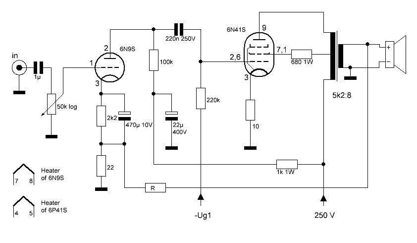
http://www.radiohistoria.fi/yabbfiles/Attachments/6P41S_6N9S_SE_fixb.GIF
Nämä ovat nyt tyhmiä kysymyksiä, mutta mikä on vastuksen R arvo? Ja toimisiko tämä verkkomuuntajana dioditasasuuntauksella?
http://www.uraltone.com/elektroniikan-komponentit/muuntajat-ja-kuristimet/verkko...
Ulostulomuuntajina voisi ihan hyvin olla nuo Indel TGL5/001:t. Jos 40hz asti menee niin riittää kyllä minun tarpeisiini hyvin.
IP kirjattu
artosalo
God Member
Poissa
Viestejä: 2663
Sijainti: Perniö
Re: Päätemuuntajat
Vastaus #53 -
28.01.2016 klo 20:28:02
Tulosta viesti
Vastuksen R arvo riippuu käytetystä muuntajasta.
Voin etsiä sille käyttämäni arvon dokumenteistani, mutta sen koko on helppo määritellä itsekin, kunhan vahvistin on valmis.
Tuota vastusta ei tarvita lainkaan, mikäli ei jostakin syystä halua käyttää ns. pitkää vastakytkentää.
R:n arvon voi määritellä siten, että syöttää vahvistimeen signaalin, joka kehittää watin tai parin tehon. Mitataan jännite 8 ohmin keinokuorman ( tehovastus) navoista ja valitaan R:ksi sellainen vastus joka laskee lähdössä vallitsevaa jännitettä 6...10 dB, eli jännite laskee puoleen...kolmannekseen.
Tämä ei ole mitenkään kriittinen seikka, kunhan ei ylitetä n. 12 dB:n vastakytkentää, eli jännite ei saa R:n vaikutuksesta laskea alle neljännesosaan.
Tuo muuntaja sopii tälle vahvistimelle.
Käyttäisin SE-vahvistimessa aina reguloitua virtalähdettä.
Näin välttyy kuristimen (kallis) käytöltä ja sen mahdollisesti aiheuttamilta hurinaongelmilta. Lisäksi käyttöjännite pysyy vakiona kuormituksesta ja verkkojännitteestä riippumatta.
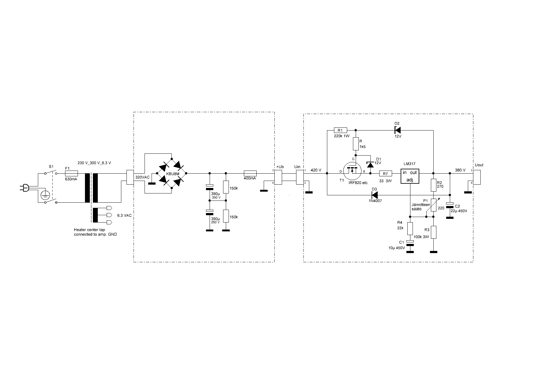
Alla tekemäni regulaattorikortti kokoa 5 x 10 cm. Muuntajan lisäksi ei virtalähteeseen tarvita muuta.
Powerikortti_1.jpg
( 63 KB | 0 latausta )
6N13S_PP_poweri.GIF
( 20 KB | 0 latausta )
IP kirjattu
artosalo
God Member
Poissa
Viestejä: 2663
Sijainti: Perniö
Re: Päätemuuntajat
Vastaus #54 -
02.02.2016 klo 13:13:56
Tulosta viesti
Sacoolio kirjoitti
27.01.2016 klo 14:47:36:
Kyllä kiinnostaa paremmat ja yksinkertaisemmat kytkennät sekä nuo muuntajatkin...
Laitoin YV:tä.
IP kirjattu
Sivu:
1
2
3
[4]
Lähetä aihe
Tulosta
‹
Edellinen aihe
|
Seuraava aihe
›
Foorumihyppy »
Koti
» 10 viimeisintä viestiä
» 10 viimeisintä aihetta
Suomen Radiohistoriallinen Seura ry - Keskustelufoorumi
Suomen Radiohistoriallinen Seura ry
Jäsenalue
Yleistä radiohistoriasta
Kotimaiset radiot, televisiot ja äänentoistolaitteet
Ulkomaiset radiot, televisiot ja äänentoistolaitteet
Muut radio- ja elektroniikkalaitteet
Entisöinti ja kunnostus yleisellä tasolla
Omatekoiset laitteet ja rakentelu
Sotilasradiot ja Perinneradiot
Yleinen keskustelualue ««
Niitä Näitä
Haku päällä
« Koti
‹ Alue
SRHS Forum
» Powered by
YaBB 2.6.12
!
YaBB Forum Software
© 2000-2026. Kaikki oikeudet pidätetään.