Valitse kieli:
English
Suomi
Tervetuloa, Vieras. Ole hyvä ja
kirjaudu
tai
Rekisteröidy
Koti
Ohjeita
Haku
Kirjaudu
Rekisteröidy
Liity SRHS:n jäseneksi
SRHS Forum
›
Suomen Radiohistoriallinen Seura ry - Keskustelufoorumi
›
Entisöinti ja kunnostus yleisellä tasolla
› Kahden kaiutinmuuntajan kytkeminen
‹
Edellinen aihe
|
Seuraava aihe
›
Sivu: 1
Lähetä aihe
Tulosta
Kahden kaiutinmuuntajan kytkeminen (Luettu 3122 kertaa)
Ville-Matti
God Member
Poissa
SRSH<br />
Viestejä: 898
Kahden kaiutinmuuntajan kytkeminen
05.05.2012 klo 21:52:26
Tulosta viesti
Hei!
Löysin lopulta Asa 115 -radioon kymmenen tuumaisen Asan elementin pitkän etsinnän jälkeen. Neljätuumainen on vielä hakusessa.
Sain kuulla, että tässä radiossa on alunperin ollut kummallekin elementille omat kaiutinmuuntajat. Kun löydän (toivottavasti) neljätuumaisen elementin basson kaveriksi, kuinka kytken kaksi kaiutinmuuntajaa oikeaoppisesti? Voinko vain jatkaa pääteputkelta tulevia linjoja (neljän johdon kimppu) niin, että ne menevät ensin basson muuntajan koskettimille ja näiltä samoilta koskettimilta neljätuumaisen muuntajalle?
Kiitos avusta kaikille vastanneille!
WWW
IP kirjattu
Ville-Matti
God Member
Poissa
SRSH<br />
Viestejä: 898
Re: Kahden kaiutinmuuntajan kytkeminen
Vastaus #1 -
05.05.2012 klo 22:54:30
Tulosta viesti
Kiitos kuvasta! Voisiko sitä kuitenkin selventää hieman kansantajuisemmaksi? Olen sen verran harrastelija, että osaan tehdä juotoksia, mutta näin monimutkaisten kytkentäkaavioiden lukua en hallitse.
Samaiseen laitteeseen liittyen toinen kysymys. Kuinka paljon tällaisen apparaatin virtalähteen tulisi lämmetä? Radio oli tunnin tai kaksi soimassa, jonka jälkeen sammutin laitteen ja avasin sen kiristääkseni am-aluden viritysnupin kiristysruuvia (luisti).
Samalla huomasin, että virtalähde oli selvästi kädenlämpöistä kuumempi; ehkä 40- 50 astetta, siihen sieti kuitenkin koskea. Radion soidessa muuntaja oli varmaankin vieläkin kuumempi.
WWW
IP kirjattu
balticsuper
God Member
Poissa
Viestejä: 888
Sijainti: Tampere
Re: Kahden kaiutinmuuntajan kytkeminen
Vastaus #2 -
06.05.2012 klo 22:36:14
Tulosta viesti
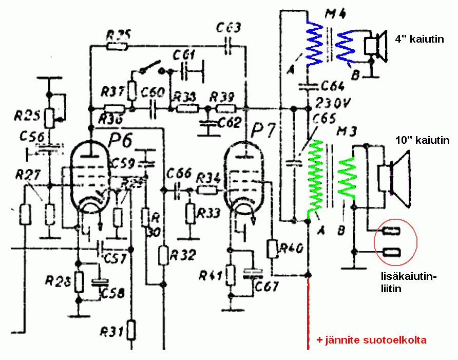
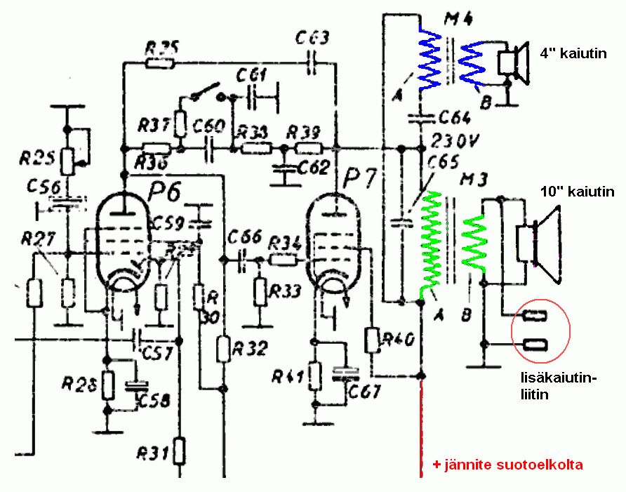
Kaaviossa P7 on pääteputki, M3 on "basson" muuntaja, M4 on diskanttikaiuttimen
eli 4-tuumaisen päätemuuntaja. Se kytkeytyy bassokaiutinmuuntajan rinnalle
kondensaattorin C64 kautta.
Basson muuntajan käämit on merkitty vihreällä, diskantin sinisellä.
Lämpötila vaikuttaa aika normaalilta, muuntajan lämpötila ei laske kovin
nopeasti, siinä on sentään aika möykky rautaa ja kuparia.
Asa_115_pm_001.jpg
( 98 KB | 0 latausta )
IP kirjattu
Ville-Matti
God Member
Poissa
SRSH<br />
Viestejä: 898
Re: Kahden kaiutinmuuntajan kytkeminen
Vastaus #3 -
06.05.2012 klo 23:20:35
Tulosta viesti
Kiitoksia kuvan havainnollistamisesta! Se helpottanee huomattavasti osien kytkemistä, kunhan vain neljätuumainen elementti ensin löytyy.
Minkähän vuoksi tässä radiossa on käytetty kahta muuntajaa? Yleisemmin on vastaan tullut vain yksi kaiutinmuuntaja, jonka perään on kytketty elementti jos useampikin. Onko useammasta muuntajasta etuja?
Mitään käryä tai muuta erikoista toiminnassa ei esiinny, joten varmaankin tuo lämpötila kuuluu sitten asiaan. Koneisto vaikuttaa aika monimutkaiselta, ja varmaan se vaatii kohtalaisesti virtalähteeltäkin ytyä.
Mukava saada tämä 59-vuotias radiovanhus lähemmäksi alkuperäistä kuntoaan. Tämä (vm. 53) taitaa olla Asan ensimmäisiä ula-vastaanottimia? Koneisto-osassa kaikki osat ovat alkuperäisiä kondensaattoreita myöten; vuosikymmenistä huolimatta radio toimii edelleenkin mallikkaasti.
Ovat nämä kestäviä laitteita.
«
Viimeksi muokattu: 07.05.2012 klo 20:19:43 Kirjoittaja Ville-Matti
»
Asa_115.jpg
( 104 KB | 0 latausta )
WWW
IP kirjattu
Sivu: 1
Lähetä aihe
Tulosta
‹
Edellinen aihe
|
Seuraava aihe
›
Foorumihyppy »
Koti
» 10 viimeisintä viestiä
» 10 viimeisintä aihetta
Suomen Radiohistoriallinen Seura ry - Keskustelufoorumi
Suomen Radiohistoriallinen Seura ry
Jäsenalue
Yleistä radiohistoriasta
Kotimaiset radiot, televisiot ja äänentoistolaitteet
Ulkomaiset radiot, televisiot ja äänentoistolaitteet
Muut radio- ja elektroniikkalaitteet
Entisöinti ja kunnostus yleisellä tasolla ««
Omatekoiset laitteet ja rakentelu
Sotilasradiot ja Perinneradiot
Yleinen keskustelualue
Niitä Näitä
Haku päällä
« Koti
‹ Alue
SRHS Forum
» Powered by
YaBB 2.6.12
!
YaBB Forum Software
© 2000-2026. Kaikki oikeudet pidätetään.