Valitse kieli:
English
Suomi
Tervetuloa, Vieras. Ole hyvä ja
kirjaudu
tai
Rekisteröidy
Koti
Ohjeita
Haku
Kirjaudu
Rekisteröidy
Liity SRHS:n jäseneksi
SRHS Forum
›
Suomen Radiohistoriallinen Seura ry - Keskustelufoorumi
›
Yleistä radiohistoriasta
› SRHS:n rakennussarjaprojekti
‹
Edellinen aihe
|
Seuraava aihe
›
Sivu:
[1]
2
Lähetä aihe
Tulosta
SRHS:n rakennussarjaprojekti (Luettu 21453 kertaa)
Timo Haveri
God Member
Poissa
Viestejä: 2962
Sijainti: Parkano
SRHS:n rakennussarjaprojekti
25.01.2012 klo 17:02:31
Tulosta viesti
Seuran jäsen Åke Nyholm on ehdottanut seuran hallitukselle radion korjaukseen soveltuvan signaaligeneraattorin toteuttamista rakennussarjana. Projekti voidaan toteuttaa mikäli siihen saadaan osaava työryhmä, joka suunnittelee laitteen ja kehittää sen edelleen rakennussarjaksi. Tämän takia etsimme sopivia vapaaehtoisia, joista yksi toimii projektin pääsuunnittelijana.
Laitteen olisi tarkoitus sisältää vähintään FM-välitaajuuden viritykseen tarvittavat toiminnot, eli 10,7 MHz oskillaattorin FM-moduloidulla äänisignaalilla. Tämän lisäksi laitteeseen voidaan sisällyttää muita toimintoja, esim. AM-puolen signaaleita, merkinseuraaja, pientaajuusgeneraattori tms. sen mukaan mitä työryhmä on valmis toteuttamaan. Tarkoitus on kuitenkin saada laitteesta suhteellisen yksinkertainen niin, että se on helppo rakentaa ja käyttää. Myös valmiin rakennusarjan hinta tulisi olla kohtuullinen. Laite toteutetaan nykyaikaisilla helposti saatavilla olevilla komponenteilla.
Vapaaehtoiset voivat ilmoittautua sähköpostilla: timo.haveri(ät)gmail.com
Keskustelua aiheesta voi jatkaa tässä. Ehdotuksia yms. otetaan vastaan.
Timo Haveri
WWW
IP kirjattu
RJL
God Member
Poissa
SRHS 612
Viestejä: 2768
Re: SRHS:n rakennussarjaprojekti
Vastaus #1 -
25.01.2012 klo 19:34:45
Tulosta viesti
Taajuusmoduloitu 10,7 MHz:n mittalähetin säädettävällä lähtöjännitteellä tosiaan on minimi. Ehkä mukaan voisi ottaa myös AM-välitaajuudet 430...480 kHz.
Olisiko tässä kaksi lähestymistapaa. Joko taajuudet tehtäisiin suoraan jollain synteesipiirillä jota joku suoritin ohjaa tai sitten lähdettäisiin käyttämään simppeliä tapaa ihan pelkillä erillispuolijohteilla. Jälkimmäinen kyllä tarvitsisi joka tapauksessa jonkinlaisen taajuuslaskurimodulin. Vai riittääkö pelkkä liitäntä laskurille?
Tai sitten murkulasta tulisi ulos 10,7 MHz kiinteällä deviaatiolla ja siinä se olisikin. Melkein tämä tuntuisi mukavimmalta?
Reijo
Reijo Liljedahl - SRHS 612 - OH3AVA - SDXL 8092
IP kirjattu
Jukka Rajala
God Member
Poissa
SRHS
Viestejä: 1466
Sijainti: Helsinki
Re: SRHS:n rakennussarjaprojekti
Vastaus #2 -
26.01.2012 klo 12:03:16
Tulosta viesti
Tsekatkaa linkki, tosin sen takaa löytyvää sarjaa ei ole saatavilla nyt mutta ihan mielenkiinnosta:
http://www.minikits.com.au/sweep.htm
Edit: Sivulta löytyi Excel-taulukko jossa osaluettelo + hinta joka on täydellisenä 208$ . Tuo saattaa olla vanhaa tietoa..
Laitteen skemakin löytyi sivuilta.
«
Viimeksi muokattu: 26.01.2012 klo 12:47:39 Kirjoittaja Jukka Rajala
»
IP kirjattu
RJL
God Member
Poissa
SRHS 612
Viestejä: 2768
Re: SRHS:n rakennussarjaprojekti
Vastaus #3 -
26.01.2012 klo 12:38:15
Tulosta viesti
Tuo Minikitsin sarja näyttää täydellisyyden huipentumalta, hintaa vaan en löytänyt mistään.
Mitenkäs olisi tällainen:
http://www.ebay.com/itm/5M-Digital-Signal-Source-Generator-Sweep-Function-SG106-...
Tuosta saisi perustaajuudet 5 MHz saakka, voisikohan siihen lisätä sekoitusasteen perään että päästäisiin 10,7 MHz?
Reijo
Reijo Liljedahl - SRHS 612 - OH3AVA - SDXL 8092
IP kirjattu
OH6LSL
God Member
Poissa
SRHS
Viestejä: 901
Sijainti: Kokkola
Re: SRHS:n rakennussarjaprojekti
Vastaus #4 -
26.01.2012 klo 15:35:54
Tulosta viesti
JUMAn DDS syntikkaa varmaan voisi käyttää hyväksi?
http://www.kolumbus.fi/juha.niinikoski/JUMA-DDS/JUMA-DDS.htm
Tuolla saa suoraan taajuuksia 8MHz asti. Sekoittamalla sitten ylemmäs.
Coodaajille on saatavissa sourcekoodi vapaasti Juhalta.
Näitä kaksi ja toisella swiipataan ja toisella valitaan "bandi" Tosin se modulaatio pitäsi tehdä jotenkin muuten...
Ihan vaan ajatuksena.
Janne
Janne OH6LSL
WWW
IP kirjattu
Timo Haveri
God Member
Poissa
Viestejä: 2962
Sijainti: Parkano
Re: SRHS:n rakennussarjaprojekti
Vastaus #5 -
26.01.2012 klo 20:23:30
Tulosta viesti
Nyt on kaksi henkilöä ilmoittautunut vapaaehtoiseksi avustamaan projektissa. Mutta varsinainen suunnittelija vielä puuttuu. Kuka uskaltaa ryhtyä hommaan? Täällä on varmasti osaavia henkilöitä...
WWW
IP kirjattu
Timo Haveri
God Member
Poissa
Viestejä: 2962
Sijainti: Parkano
Re: SRHS:n rakennussarjaprojekti
Vastaus #6 -
27.01.2012 klo 13:29:57
Tulosta viesti
Tuossa olisi kiteellä toteutettu 10,7 MHz oskillaattori:
http://www.seits.org/repeater/tuneup.gif
Saisiko tuohon lisättyä FM-modulaation?
Jos laitteeseen tekisi pari pistetaajuutta ULA-alueen ala- ja yläpäästä niin sillä voisi myös virittää asteikon kohdalleen...
Timo
WWW
IP kirjattu
RJL
God Member
Poissa
SRHS 612
Viestejä: 2768
Re: SRHS:n rakennussarjaprojekti
Vastaus #7 -
27.01.2012 klo 14:11:28
Tulosta viesti
Lainaus:
Tuossa olisi kiteellä toteutettu 10,7 MHz oskillaattori:
http://www.seits.org/repeater/tuneup.gif
Saisiko tuohon lisättyä FM-modulaation?
Jos laitteeseen tekisi pari pistetaajuutta ULA-alueen ala- ja yläpäästä niin sillä voisi myös virittää asteikon kohdalleen...
Timo
Kyllä kideoskillaattorin taajuus on niin sidottu kiteen taajuuteen ettei sitä pysty heiluttelemaan kun korkeintaan muutaman kilohertsin, joten jos analogiaoskillaattorissa pysytään lienee normaali LC-oskillaattori ainoa mahdollisuus. Mikähän deviaatio pitäisi testioskillaattorilla olla, +/-75kHz vai enemmän?
Reijo
Reijo Liljedahl - SRHS 612 - OH3AVA - SDXL 8092
IP kirjattu
Timo Haveri
God Member
Poissa
Viestejä: 2962
Sijainti: Parkano
Re: SRHS:n rakennussarjaprojekti
Vastaus #8 -
27.01.2012 klo 14:58:46
Tulosta viesti
Lainaus:
Kyllä kideoskillaattorin taajuus on niin sidottu kiteen taajuuteen ettei sitä pysty heiluttelemaan kun korkeintaan muutaman kilohertsin, joten jos analogiaoskillaattorissa pysytään lienee normaali LC-oskillaattori ainoa mahdollisuus. Mikähän deviaatio pitäisi testioskillaattorilla olla, +/-75kHz vai enemmän?
Vähän sitä epäilinkin. Eli kide ei ole siis mahdollinen. Taajuuden pitäisi kuitenkin olla riittävän tarkka ettei sitä tarvitse joka kerta kalibroida tai sitten laitteessa pitäisi olla mahdollisuus kalibrointiin ilman ulkoista mittalaitetta.
Timo
WWW
IP kirjattu
plamminen
God Member
Poissa
SRHS: 610
Viestejä: 1643
Sijainti: Loviisa
Re: SRHS:n rakennussarjaprojekti
Vastaus #9 -
27.01.2012 klo 15:08:01
Tulosta viesti
Tuo kiinteä kide osikillaattori voisi olla hyvä markkeri jolla LC-oskillaattorin saisi viritettyä.
pentti
Pentti Lamminen
IP kirjattu
Jukka Rajala
God Member
Poissa
SRHS
Viestejä: 1466
Sijainti: Helsinki
Re: SRHS:n rakennussarjaprojekti
Vastaus #10 -
27.01.2012 klo 15:19:06
Tulosta viesti
Tässä yksi ihmeteltäväksi. Lisään tähän samaan kasaan lisää linkkejä kun jotain järjellisiä löytyy:
http://www.vintage-radio.com/projects/signal-generator.html
IP kirjattu
OH2FBX
God Member
Poissa
Viestejä: 1488
Sijainti: Hanko
Re: SRHS:n rakennussarjaprojekti
Vastaus #11 -
27.01.2012 klo 17:30:40
Tulosta viesti
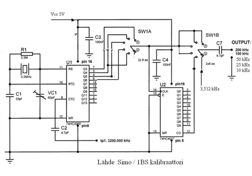
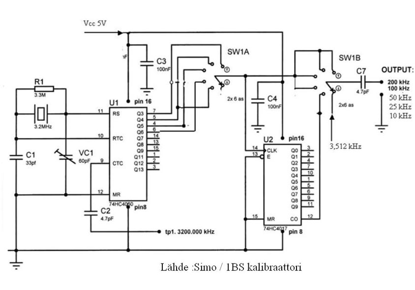
Kidekalibraattori on hyvä lisä, jolla saa asteikon hyvin kalibroitua.Se ei korvaa varsinaista signaaligeneraattoria. Niitä on hyvä olla sekä HF taajuuksille että Audiotaajuuksille.
KILIKALIN kytkentöjä on tarjolla lukuisia. Lähtönä on esim. jokin taajuudeltaan sopiva ja löytyvä kide, jonka taajuutta sitten laskuripiirillä jaetaan. Piirejä on esim. 74HC4060 ja 74HC4017
Itselläni KILIKALIssa on myös toinen kide jolla saan aikaiseksi 3500 kHz taajuuden, joka antaa meilli amatööreille tärkeän bandien alaraja-taajuuden.
Kidekalib-2FBX.jpg
( 78 KB | 0 latausta )
Ilmari Nikander
IP kirjattu
plamminen
God Member
Poissa
SRHS: 610
Viestejä: 1643
Sijainti: Loviisa
Re: SRHS:n rakennussarjaprojekti
Vastaus #12 -
27.01.2012 klo 18:07:38
Tulosta viesti
Jukka Rajalan löytämä skema on hyvä. Ainoa vaikemmin löydettävä komponentti voi olla tuo 365pF tupla säätökondensaattori.
Onko muuten niin että yleensä välitaajuus säädetään am lähetteellä. Ainakin minusta näin on Simo Törö ULA-kija sivu 86. FM moduloinnilla vaikka 1000 hz saa testattua siten myös pientaajuus asteen.
Viimeisen päälle tehdyssä vermeessä voisi olla mukan nuo 2 kpl uA mittaria jotka voi kytkeä ilmaisimeen. (ULA) tai sitten sopivalla etuvastuksella am:lla ulostuloon.
pentti
Pentti Lamminen
IP kirjattu
Timo Haveri
God Member
Poissa
Viestejä: 2962
Sijainti: Parkano
Re: SRHS:n rakennussarjaprojekti
Vastaus #13 -
27.01.2012 klo 18:47:49
Tulosta viesti
Lainaus:
Tässä yksi ihmeteltäväksi. Lisään tähän samaan kasaan lisää linkkejä kun jotain järjellisiä löytyy:
http://www.vintage-radio.com/projects/signal-generator.html
Aloitin kerran tekemään tuota mutta se jäi kesken kun en saanut sitä toimimaan. Kelat olivat kai vääränlaisia ja muistaakseni jotkin transistorit eivät olleet juuri oikeaa tyyppiä? Piirilevy komponentteineen on tallessa mutta en aio jatkaa projektia, koska sain sittemmin paremman signaaligeneraattorin ja kiinnostus lopahti. Jos joku haluaa sen niin voin siitä luopua (ilman säätökonkkaa ja keloja). Tai oikeastaan jos tuon pohjalta halutaan kehittää jotain rakennussarjaa varten niin se on ensisijaisesti käytettävissä mallikappaleeksi kehitystä varten.
Timo
WWW
IP kirjattu
OH2FBX
God Member
Poissa
Viestejä: 1488
Sijainti: Hanko
Re: SRHS:n rakennussarjaprojekti
Vastaus #14 -
27.01.2012 klo 18:50:21
Tulosta viesti
Olisiko syytä jatkaa keskustelua, mitä kaikkea laitteelta halutaan, siis mitä sillä pitää voida tehdä?
Lyhyt yleisselvitys käytöstäsi yleensä
Radiotaajuus alueet
Välitaajuudet
Moduloinnit
Audio piirien testaus, missä laajuudessa
Taajuuden laskuri = näyttö, muu käyttö laskurille
Virransyöttö
JNE???.
«
Viimeksi muokattu: 28.01.2012 klo 11:56:19 Kirjoittaja OH2FBX
»
Ilmari Nikander
IP kirjattu
Sivu:
[1]
2
Lähetä aihe
Tulosta
‹
Edellinen aihe
|
Seuraava aihe
›
Foorumihyppy »
Koti
» 10 viimeisintä viestiä
» 10 viimeisintä aihetta
Suomen Radiohistoriallinen Seura ry - Keskustelufoorumi
Suomen Radiohistoriallinen Seura ry
Jäsenalue
Yleistä radiohistoriasta ««
Kotimaiset radiot, televisiot ja äänentoistolaitteet
Ulkomaiset radiot, televisiot ja äänentoistolaitteet
Muut radio- ja elektroniikkalaitteet
Entisöinti ja kunnostus yleisellä tasolla
Omatekoiset laitteet ja rakentelu
Sotilasradiot ja Perinneradiot
Yleinen keskustelualue
Niitä Näitä
Haku päällä
« Koti
‹ Alue
SRHS Forum
» Powered by
YaBB 2.6.12
!
YaBB Forum Software
© 2000-2026. Kaikki oikeudet pidätetään.