Valitse kieli:
English
Suomi
Tervetuloa, Vieras. Ole hyvä ja
kirjaudu
tai
Rekisteröidy
Koti
Ohjeita
Haku
Kirjaudu
Rekisteröidy
Liity SRHS:n jäseneksi
SRHS Forum
›
Suomen Radiohistoriallinen Seura ry - Keskustelufoorumi
›
Omatekoiset laitteet ja rakentelu
› Miten mitoitetaan katodivastus etuasteeseen ?
‹
Edellinen aihe
|
Seuraava aihe
›
Sivu: 1
Lähetä aihe
Tulosta
Miten mitoitetaan katodivastus etuasteeseen ? (Luettu 2525 kertaa)
Sami K
Full Member
Poissa
Viestejä: 171
Miten mitoitetaan katodivastus etuasteeseen ?
02.04.2022 klo 16:53:40
Tulosta viesti
Kyselen kun en vielä tiedä putkien vahvistus, mitoitus asioista...
Jos nyt vaikka on ECC88,E88CC, PCC88 putki halutaan tehdä suurella jännitevahvistuksella oleva etuaste.
Jos olen oikein ymmärtänyt niin suuremmalla arvolla olevalla anodivastuksella saa enemmin vahvistusta...??
Anodivastus olisi vaikka 36kΩ, B+ n.210V.
Mites mitoitetaan katodivastus ?
IP kirjattu
Raimo Sjöberg
God Member
Poissa
SRHS #313
Viestejä: 1541
Sijainti: Espoo
Re: Miten mitoitetaan katodivastus etuasteeseen ?
Vastaus #1 -
03.04.2022 klo 15:12:37
Tulosta viesti
Onhan katodivastuksen arvo varmaan helposti laskettavissakin jos on dataa putkesta käsillä. Valmis esimerkkikin netistä löytyi:
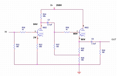
Kuvassa on kytkentä 30k anodivastuksella tehdystä ECC88 asteesta. 350 ohmin katodivastuksella katodijännitteeksi on saatu 2V, joka näkyy -2V hilaetujännitteenä. Anodivirta on silloin luokkaa 5,5mA 250 voltin käyttöjännitteellä. Anodivastuksen tehohäviö on vähän vajaa 1W, joten mitoitus sen mukaan.
Jatkeena on putken toisesta puolikkaasta tehty katodiseuraaja, mutta sillä ei ole vaikutusta tämän asteen toimintaan.
ECC88.jpg
( 54 KB | 129 latausta )
Rami OH1AYG - OH2AUS
WWW
IP kirjattu
artosalo
God Member
Poissa
Viestejä: 2642
Sijainti: Perniö
Re: Miten mitoitetaan katodivastus etuasteeseen ?
Vastaus #2 -
03.04.2022 klo 18:39:36
Tulosta viesti
Kysymyksesi on sen verran perustavan laatuinen, että ehdotan aluksi aiheen opiskelua vaikkapa tästä perusoppaasta:
http://www.tubebooks.org/Books/York_Amplifiers.pdf
Luvussa 2 (alk. s. 29) on käsitelty elektroniputken toimintaa.
Siellä on kerrottu miten mm. suureet vahvistuskerroin, jyrkkyys ja sisäinen vastus on määritelty.
Luvussa 3 (alk. s. 36) mennään asiassa pitemmälle, ja siellä on mm. esimerkki miten putken katodivastuksen arvo määritetään.
Kun olet opiskellut nuo perusasiat, niin voidaan keskustella yksityiskohtaisemmin, jos tarvetta esiintyy.
IP kirjattu
Sami K
Full Member
Poissa
Viestejä: 171
Re: Miten mitoitetaan katodivastus etuasteeseen ?
Vastaus #3 -
03.04.2022 klo 21:38:03
Tulosta viesti
Nyt on testailtu/kokeiltu anodivastus on 36k, katodilla 500Ω jännite n.1,8V ja virta n.3,5mA. Anodi jännite n.70V.
Onkos tämä sit hyvä ?
Onko mitään eroa hila vastuksella joka on maata vasten 470k tai 1M putken toiminnalle ?
Joo tuo tubebooks linkki olikin jo mulla. Ei taas muistanut, mutta pitääpä katsoa se ajatuksella läpi.
IP kirjattu
artosalo
God Member
Poissa
Viestejä: 2642
Sijainti: Perniö
Re: Miten mitoitetaan katodivastus etuasteeseen ?
Vastaus #4 -
04.04.2022 klo 08:48:57
Tulosta viesti
Lainaus:
Onkos tämä sit hyvä ?
Kyllä tuo varmasti toimii, mutta mitä olet tavoittelemassa ? Minimisäröä ?
Mikä on tulosignaalin taso ? Mikä on kuormaimpedanssi ? Mihin vahvistukseen pyrit ? Eli mitkä ovat speksisi ?
Lainaus:
Onko mitään eroa hila vastuksella joka on maata vasten 470k tai 1M putken toiminnalle ?
Ei ECC88:n tapauksessa. Tietyissä pääteputkissa ja kiinteällä biasilla hilavastuksen pitää olla jopa max. 100 k.
Tästäkin seikasta on kerrottu tuossa York:in kirjassa. Tutustu.
Tällä calculaattorilla voit arvioida yksittäisten putkiasteitten toimintaa eri toimintapisteissä:
https://www.trioda.com/index.php/en/narzedzia-gb/4216-program-wspomagajacy-dobor...
IP kirjattu
Sami K
Full Member
Poissa
Viestejä: 171
Re: Miten mitoitetaan katodivastus etuasteeseen ?
Vastaus #5 -
31.05.2022 klo 20:58:06
Tulosta viesti
Mittauksien perusteella.
Katodivastuksena 250R ja 22k anodivastuksena tuntuisi toimivan hyvin tässä mun projektissa.
IP kirjattu
Sivu: 1
Lähetä aihe
Tulosta
‹
Edellinen aihe
|
Seuraava aihe
›
Foorumihyppy »
Koti
» 10 viimeisintä viestiä
» 10 viimeisintä aihetta
Suomen Radiohistoriallinen Seura ry - Keskustelufoorumi
Suomen Radiohistoriallinen Seura ry
Jäsenalue
Yleistä radiohistoriasta
Kotimaiset radiot, televisiot ja äänentoistolaitteet
Ulkomaiset radiot, televisiot ja äänentoistolaitteet
Muut radio- ja elektroniikkalaitteet
Entisöinti ja kunnostus yleisellä tasolla
Omatekoiset laitteet ja rakentelu ««
Sotilasradiot ja Perinneradiot
Yleinen keskustelualue
Niitä Näitä
Haku päällä
« Koti
‹ Alue
SRHS Forum
» Powered by
YaBB 2.6.12
!
YaBB Forum Software
© 2000-2026. Kaikki oikeudet pidätetään.