Sivunvalintanappi Sivu: [1] 2 3 4 Lähetä aiheTulosta
Erittäin kuuma aihe (Enemmän kuin 25 vastausta) Philips Philetta B3SF72U ihmeteltävänä (Pikku-Matti) (Luettu 29870 kertaa)
VjpA
God Member
*****
Poissa


SRHS

Viestejä: 2679
Sijainti: Vantaa
Philips Philetta B3SF72U ihmeteltävänä (Pikku-Matti)
05.02.2017 klo 22:22:03
Tulosta viesti  
Tämän aparaatin sain kummitädin perintönä ja ajatteli sitä vähän katsella. Sähköjä radiossa ei ole ollut ainakaan viiteen vuoteen.
Olisiko tähän saatavilla kytkikaaviota, radiossa onkin jo kaksi sulaketta tehdastekoisena ja niissä kaavioissa joita olen katsellut on vaan päävirtasulake. Aikaisemmin korjaamani BD254U  on lähes identtinen tämän kanssa ja löysin myös manuaalin B3X72U – sekin yhdellä sulakkeella ja UL84 pääteputkella..
Tässäkin radiossa on sulake runkoon kytketyssä johdossa eli 0-johdossa kun tulppa on liitetty niinpäin verkkoon.
Mikä on litistänyt tuon ruskean konkan päätemuuntajan päällä??

Philips Philetta, tyyppi: B3SF72 U no: 087262, 55 W
valmistettu Suomessa 1957-58,
Aaltoalueet: Pitkät, keski, lyhyet aallot ja ULA 87,5 – 100 MHz.

Kovaääninen AD2460X, 57 18 9 (tehty 1957)
Verkkolyytti  100/50 uF, 250/275 V, Type EAM, valm: AANR6912E, made in Dennmark (Tobias Jensen capacitor)
kaksi sulaketta, pääsulake 400 mA, toinen 100 mA.
Iso vastus valmistettu 735 (1957 vko 35?)

Putket: UCC85, UHC81, UF89, UABC80, UL41, UY85

UL41 (valm.koodi: UA6 X81) X=valmistaja Philips Sittard, 81= 1958 tammik.
UY85 (valm.koodi: IC3 471) 4=Philips Venetzuela, 71= 1957 tammik.
  

B3SF-chass1.jpg ( 146 KB | 0 latausta )
B3SF-chass1.jpg

t. // Jukka
Sivun alkuun
 
IP kirjattu
 
Maja
God Member
*****
Poissa


SRHS 478

Viestejä: 3372
Sijainti: Lounais-Suomi
Re: Philips Philetta B3SF72U ihmeteltävänä (Pikku-Matti)
Vastaus #1 - 05.02.2017 klo 23:13:37
Tulosta viesti  
Oman B3SF82U:n laittelin B3X82U huolto-ohjeella, tuo 2. sulake siitä puuttui mutta muuten täsmäsi ihan ok. Tuo 2. sulake on lisätty
vain tähän SF versioon jostain syystä? Ainoa merkittävä ero näillä kahdella mallilla lienee UM80:n puuttuminen tästä 72:sta?

http://www.radiohistoria.fi/cgi-bin/yabb2/YaBB.pl?num=1473412826

Markku  Pyöritä silmiä
  
Sivun alkuun
 
IP kirjattu
 
VjpA
God Member
*****
Poissa


SRHS

Viestejä: 2679
Sijainti: Vantaa
Re: Philips Philetta B3SF72U ihmeteltävänä (Pikku-Matti)
Vastaus #2 - 06.02.2017 klo 23:45:14
Tulosta viesti  
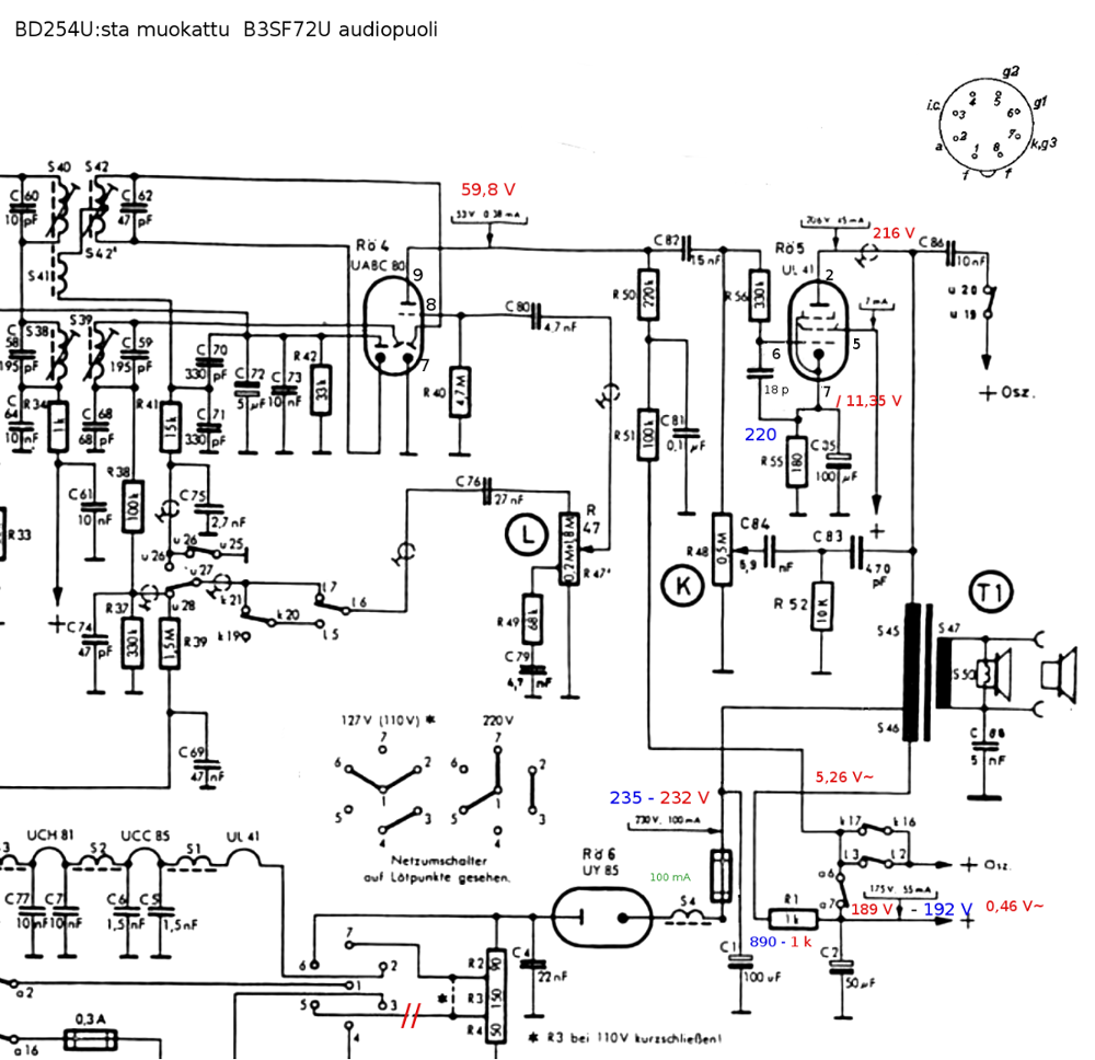
Tähän koneeseen sopii paremmin BD254U: kaavio lisättynä oheisen kuvan päätemuuntajan ensiöpuolella.
Mä ihmettelin ensin noita kahta konkaa ja 10 kΩ vastusta muuntajan sivulla, mutta sitten sytytti, olin jo aikaisemmassa projektissa selvittänyt niiden tarkoituksen sävynsäätökytkennässä (K).
Tässä myös selvisi, että toinen sulake on anodijännitteille – kaaviossa 230 V 100 mA.

Nuo numerot (-19, -69) muuntajan käämin vieressä tarkoittaa laiteversiota.

Markun B3SF82U näyttää olevan samat osat päätemuuntajan sivulla.
  

B3SF72U_pddtemuunt.png ( 25 KB | 0 latausta )
B3SF72U_pddtemuunt.png

t. // Jukka
Sivun alkuun
 
IP kirjattu
 
VjpA
God Member
*****
Poissa


SRHS

Viestejä: 2679
Sijainti: Vantaa
Re: Philips Philetta B3SF72U ihmeteltävänä (Pikku-Matti)
Vastaus #3 - 10.02.2017 klo 19:37:05
Tulosta viesti  
Radio rupesi soimaan, kun puhdistin aaltoalueiden kytkimien kontaktit ja UCC85 putken ja kannan kontaktit. Ensin luulin ula-putken olleen rikki, mutta vika olikin kytkimissä. Vaihdoin muutaman konkan jotka olivat huonon näköisiä, mm. 22 nF vahakonkka (C4) tasasuuntausputken anodilta maihin. Nuo isot ruskeat Evox:it ovat kaikki maalattuja vahapintaisia, mutta yllättävän hyvin arvonsa säilyttäneitä. Eninten ihmettelen päätemuuntajan päällä olevaa litistynyttä 15 nF kondensaattoria (C86), mikähän on aiheuttanut tuon muodon muutoksen – sen arvo oli vielä 11 nF.

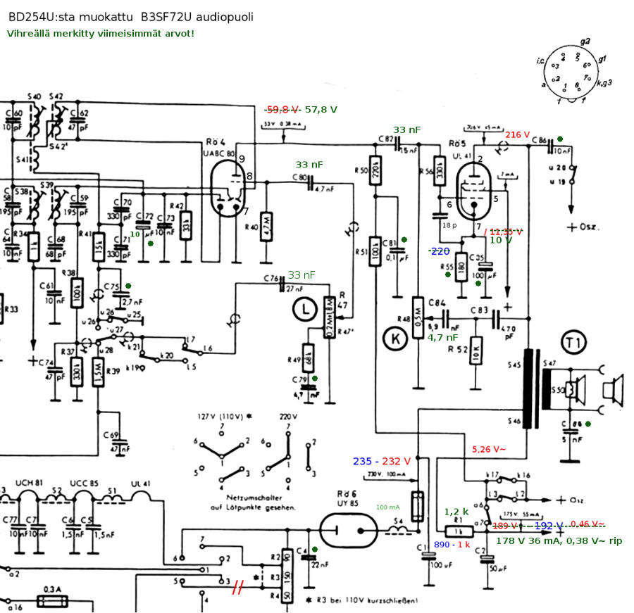
Mitä voisi tehdä radion sävynsäädölle K potikka 500 kΩ R48, C84 (3,9 nF), R52 (10kΩ) ja C83 (470 pF), jotta saisi toiseen päähän enemmän diskanttia, nyt jotkut asemat ulalla jää Bassovoittoisiksi. Tässä on helppo kokeilla eri vaihtoehtoja, kun nuo kiinteät komponentit on päätemuuntajan sivulla esim. C83 on tuo pitkä sininen putkikonkka. Liitteenä osakuva audiopäätteestä, jossa osat merkitty vihreällä pisteellä.
Punaisella pistellä vaihdetut konkat.

Tämän radion kaikki kolme elektrolyyttikondensaattoria on hyvässä kunnossa eikä juurikaan lämpenekään käytössä, oli yli kolme tuntia yhtäjaksoisesti päällä; valmistaja on TJ (eli tanskalainen Jensen, joka tekee vieläkin laatukonkkia).
Sävynsäätöpotikan akseli oli ihan jumissa, mutta sain sen vähä herkemmäksi ruosteenirrottajalla ja kaukokirjoitinöljyllä sekä kolvilla lämmittämällä runkoa.

Seuraavaksi kopan puhdistusta ym.
  

audiopdd.png ( 300 KB | 0 latausta )
audiopdd.png

t. // Jukka
Sivun alkuun
 
IP kirjattu
 
Timo Haveri
God Member
*****
Poissa



Viestejä: 2962
Sijainti: Parkano
Re: Philips Philetta B3SF72U ihmeteltävänä (Pikku-Matti)
Vastaus #4 - 11.02.2017 klo 00:02:28
Tulosta viesti  
VjpA kirjoitti 10.02.2017 klo 19:37:05:
Eninten ihmettelen päätemuuntajan päällä olevaa litistynyttä 15 nF kondensaattoria (C86), mikähän on aiheuttanut tuon muodon muutoksen – sen arvo oli vielä 11 nF.

Noita rusinoita olen tavannut minäkin, usein Ula-Matissa juuri tuosta kohdasta päätemuuntajan päältä. Siinä on lämmönlähteitä joka puolella joten luulen että konkka on paistunut tuommoiseksi? Pahempiakin olen nähnyt....

Timo
  
Sivun alkuun
WWW  
IP kirjattu
 
OH2FBX
God Member
*****
Poissa



Viestejä: 1488
Sijainti: Hanko
Re: Philips Philetta B3SF72U ihmeteltävänä (Pikku-Matti)
Vastaus #5 - 11.02.2017 klo 08:32:59
Tulosta viesti  
Vaihda / mittaa ihmeessä C82, pääteputken hilakytkin konkka. Se ei saa vuotaa yhtään. Onko sulla vaihdettu C4 verkkojännitteen (Y tai X tyyppiä) kestävä konkka?
  

Ilmari Nikander
Sivun alkuun
 
IP kirjattu
 
VjpA
God Member
*****
Poissa


SRHS

Viestejä: 2679
Sijainti: Vantaa
Re: Philips Philetta B3SF72U ihmeteltävänä (Pikku-Matti)
Vastaus #6 - 11.02.2017 klo 19:50:28
Tulosta viesti  
Sävynsäädössä on nyt 47 nF konkka 3,9 nF (C84) rinnalla muutti soinnin miellyttävämmäksi kuunnella Nokian 2-tie kaiutinboksilla, täytyy vielä tarkistaa noi muut äänitien konkat ja kytkeä oma kovaääninen käyttöön.

Vaihdoin audiopuolelta nuo vahapommit (Evox konkat) ja hilakonkat C80, C82 (ERO, suojattu) 2 kpl sekä ilmaisimen elektrolyytin, joka oli enää 4 μF vaikka kyljessä luki 10 μF (valmistettu 7318, jos tuo nyt on vuosi ja viikko) näytti siltä että se olisi vaihdettu jo aikaisemminkin.
Tässä radiossa on useita komponentteja joita ei löydy BD254U tai B3x73U kaaviosta – varmaan suomalaista hienosäätöä tehtaalla.
Onkohan tää kone tehty Teollisuuskadulla Helsingissä vai Philipsin pajalla Mankkaalla??

C4 on X2, kun sattui löytymään romulaatikosta.

Tässä radiossa ei ole levysoitinliitäntämahdollisuutta, eikä sitä ole myöskään merkattu kytkinteksteihin.
  

t. // Jukka
Sivun alkuun
 
IP kirjattu
 
VjpA
God Member
*****
Poissa


SRHS

Viestejä: 2679
Sijainti: Vantaa
Re: Philips Philetta B3SF72U ihmeteltävänä (Pikku-Matti)
Vastaus #7 - 19.02.2017 klo 20:00:29
Tulosta viesti  
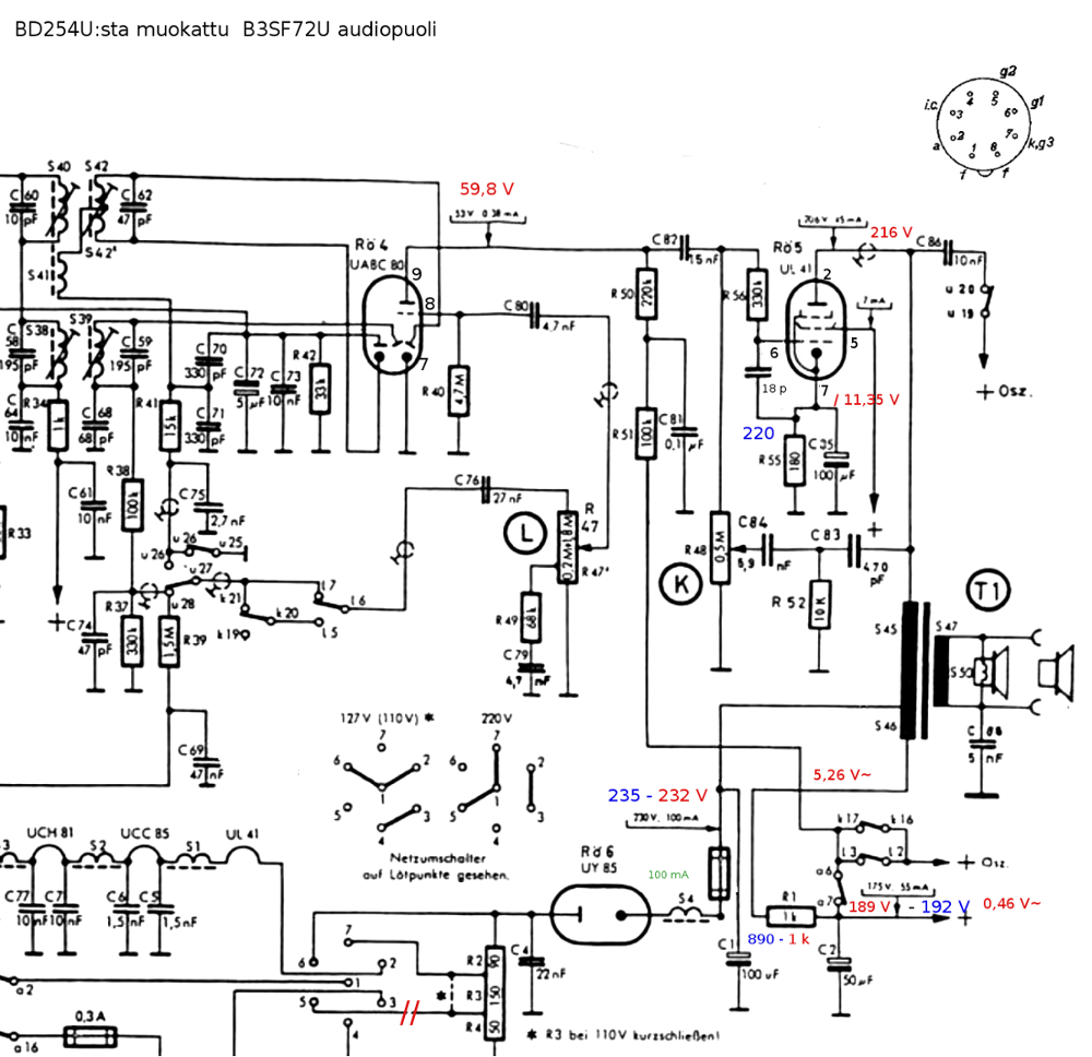
Tässä vahvistinpuolella on vielä jumpattavaa; katodijännite on nyt 11.35 V ja katodivastuksen arvo on muuttunut 220 Ω alkuperäisestä 180 Ω:sta. Katodikonkan mittasin jo aikaisemmin ja se näytti olevan arvossaan.
En ole ennen huomannut vastusarvon muuttumista näin; R1 kaaviossa ja värimerkeillä on 1 KΩ, muuta kylmänä noiden (2 Kpl 2 k:n rinnan) 890 Ω ja kuumana 1005 Ω (eli oikea arvo).
Jännitehäviö R1 yli kuuman on n. 42 V, eli ei paha?
Tuossa kuvassa sinisellä olevat jännitearvot ovat kylmästä ja punaisella n. 10 min. käynnissä olleesta radiosta. V~ merkityt rippeliarvoja, vaihtojännite alueella mitattuna.
Mä modasin tota kaaviota vastaamaan radion kytkentää.

Olisikohan syytä vaihtaa vielä R1 ja katodivastus?
  

Philetta_B3SF72U_mod.png ( 403 KB | 0 latausta )
Philetta_B3SF72U_mod.png
0897.JPG ( 401 KB | 0 latausta )
0897.JPG

t. // Jukka
Sivun alkuun
 
IP kirjattu
 
VjpA
God Member
*****
Poissa


SRHS

Viestejä: 2679
Sijainti: Vantaa
Re: Philips Philetta B3SF72U ihmeteltävänä (Pikku-Matti)
Vastaus #8 - 24.03.2017 klo 18:59:13
Tulosta viesti  
Katodivastus R55 ja konkka C35 vaihdettu, jännite katodilla 10 V (RMS).
Vaihdoin myös R1, uusi 1,2 kΩ 5 W lankavastus (kylmänä 1,165 kΩ ja kuumana yli 1,5 kΩ, jännitehäviö vastuksen yli kuumana 55 V vastaa n. 36 mA virtaa). Jännite on nyt 178 V ja rippeli 0,38 V~, kaavioon merkitty 175 V 35 mA.
Verkkojännite oli kokeiluhetkellä 227 V~ (RMS) ja jännite mitattuna rungon ja verkon suojamaan välillä 0,89 V~.

Kuvassa pohjat ennen ja jälkeen osien vaihdon.
Signaalitielle tuli sitten 33 nF konkat (C76, C80 ja C82) ja viimeinen vahakonkka tuli vaihdettua antennilijasta 500 pF Silver Micaan (C11).
Vielä täytyy arpoa minkä arvoisen konkan laitan tuohon äänenvärin säätöön (nuolikuvion kohdalla).

Pääteputken anodin jännite on 216,6 V, UABC80 anodille tulle 57,8 V ja ilmaisimen elkon navoissa on -31 V Ula 94.0 Ylenaikainen ja lapamatodipoli (Biltema).

Mulla oli tässä radiossa kuvan mukainen asennusteline.

Lisäkovaääninen on oltava 8 ohm tai yli, muuten ääni säröytyy pahasti.
  

B3SF-pohjat1a.jpg ( 253 KB | 0 latausta )
B3SF-pohjat1a.jpg
Sdvynsddtc.jpg ( 144 KB | 0 latausta )
Sdvynsddtc.jpg

t. // Jukka
Sivun alkuun
 
IP kirjattu
 
putkinotko
God Member
*****
Poissa


SRHS # 751

Viestejä: 1881
Sijainti: Lohja
Re: Philips Philetta B3SF72U ihmeteltävänä (Pikku-Matti)
Vastaus #9 - 24.03.2017 klo 21:44:09
Tulosta viesti  
Tosta asennus jigistä saa hyvän lisäkaiutin boxin, nyt kun radio on kunnossa. Rapakon Kakellakin oli kapakka setissä bassorumpuna vanha pahvinen matkalaukku, ja saundit oli erinomaiset.

Jussi
  
Sivun alkuun
 
IP kirjattu
 
VjpA
God Member
*****
Poissa


SRHS

Viestejä: 2679
Sijainti: Vantaa
Re: Philips Philetta B3SF72U ihmeteltävänä (Pikku-Matti)
Vastaus #10 - 26.03.2017 klo 22:13:20
Tulosta viesti  
Tässä se komeus on nyt kasassa, yhdestä nupista puuttuu pölykapseli ja toisesta ”koristevanne”.

Hyvin soi tuon kokoiseksi radioksi, ainoastaa pitkillä ei juuri ollut tohinaa joten tartti laittaa loisteputkiin valo niin kyllä porisee.

Pitempien aaltoalueiden säätökonkan vaimennuskumit on sököt, mutta saa jäädäkin toistaiseksi.
Sävynsäätöön C84 kondensaattoriksi laitoin 4.7 nF kun alkuperäinen oli 3.9 nF, kokeilin myös 10 nF ja 47 nF konkkia, mutta ne ei miellyttäneet korvaa. Kun nyppäs konkan pois ääni oli aika neutraali.
Tästä sais hyvän keittiö radion, pesee  mennen-tullen nuo nykyiset pienet kähisijät.

Jussille: Mulla olis kaksi kajaria jäänyt Luxorista, niitä vois viritellä 3,9+3,9=melkein 8 Ω  Virnistys
  

Etu_B3SF72.jpg ( 115 KB | 0 latausta )
Etu_B3SF72.jpg
Taka_B3SF72.jpg ( 122 KB | 0 latausta )
Taka_B3SF72.jpg

t. // Jukka
Sivun alkuun
 
IP kirjattu
 
VjpA
God Member
*****
Poissa


SRHS

Viestejä: 2679
Sijainti: Vantaa
Re: Philips Philetta B3SF72U ihmeteltävänä (Pikku-Matti)
Vastaus #11 - 21.05.2017 klo 22:19:03
Tulosta viesti  
Tässä vielä vaihdetut osat niiden nykyarvoilla ja vastaavilla arvoilla uutena.

Seuraavaksi laitan vielä pääteasteen kuvan, jossa nykyiset jännitteet.
  

Konkat1_vaihd.JPG ( 352 KB | 0 latausta )
Konkat1_vaihd.JPG
Konkat2_vaihd.jpg ( 177 KB | 0 latausta )
Konkat2_vaihd.jpg

t. // Jukka
Sivun alkuun
 
IP kirjattu
 
VjpA
God Member
*****
Poissa


SRHS

Viestejä: 2679
Sijainti: Vantaa
Re: Philips Philetta B3SF72U ihmeteltävänä (Pikku-Matti)
Vastaus #12 - 22.05.2017 klo 23:35:42
Tulosta viesti  
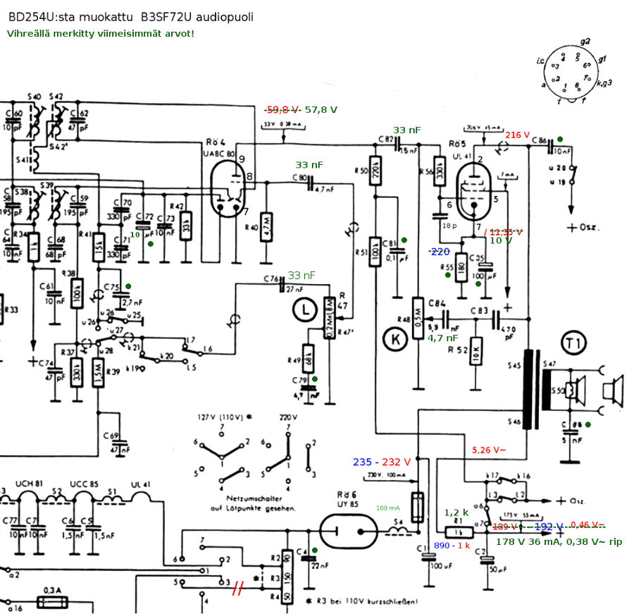
Kaaviossa vihreällä (piste komponentin vieressä tarkoittaa vaihdettua osaa) merkityt arvot ovat viimeisimpien muutosten jälkeen ja muut värit ovat aikaisempia arvoja jotka pätevät edelleen (paitsi yliviivatut). Sinisellä merkityt arvot ovat mitatut kun laite on vielä ns. kylmä ja punaiset ovat yli 15 min käynnistyksen jälkeen. Jännitearvo V~ tarkoittaa vaihtojännitekomponenttia (RMS) eli rippeliä joka synnyttää hurinaa. Tuon 1,2 kΩ (5W) tehovastuksen valitsin lankavastusmallisen, jotta sekin osaltaan vähentää virtalähteen hurinaa. Yllätys oli pääteputken katodikonkka, vaikka se on lähes arvoissaan, niin vaihtaminen pudotti katodijännitteen 11,35 V:sta 10 V:iin.

Tästä radiosta en löytänyt tuota S4 kuristinta tasasuuntausputken UY85 katodilta.
  

Philetta_B3SF72U_mod.jpg ( 114 KB | 0 latausta )
Philetta_B3SF72U_mod.jpg

t. // Jukka
Sivun alkuun
 
IP kirjattu
 
Timo Haveri
God Member
*****
Poissa



Viestejä: 2962
Sijainti: Parkano
Re: Philips Philetta B3SF72U ihmeteltävänä (Pikku-Matti)
Vastaus #13 - 24.05.2017 klo 16:45:05
Tulosta viesti  
Malliin B3SF62U on olemassa jälkikäteen laadittu Philipsin huoltotiedote, jossa neuvotaan vaihtamaan pääteputken katodivastus arvoon 270 ohmia. Pätee varmaan tähänkin malliin.

Timo
  
Sivun alkuun
WWW  
IP kirjattu
 
VjpA
God Member
*****
Poissa


SRHS

Viestejä: 2679
Sijainti: Vantaa
Re: Philips Philetta B3SF72U ihmeteltävänä (Pikku-Matti)
Vastaus #14 - 24.05.2017 klo 20:37:24
Tulosta viesti  
Kiitos Timo  Hymiö Hymiö
  

t. // Jukka
Sivun alkuun
 
IP kirjattu
 
Sivunvalintanappi Sivu: [1] 2 3 4
Lähetä aiheTulosta