Sivunvalintanappi Sivu: 1 [2]  Lähetä aiheTulosta
Kuuma aihe (Enemmän kuin 10 vastausta) Blaupunkt autoradion muuttaja (Luettu 14943 kertaa)
plamminen
God Member
*****
Poissa


SRHS: 610

Viestejä: 1642
Sijainti: Loviisa
Re: Blaupunkt autoradion muuttaja
Vastaus #15 - 28.01.2014 klo 18:29:22
Tulosta viesti  
Yleisiä testaus tuloksia laitteesta

Edellä oleva muuttaja toimii melko hyvin. Sijoitin laitteen my-metalli laatikkoon ja maadoitin laatikon. Lisäsin kytkentään ulostulo kondensaattorin 4,7uF rinnalle 100nF konkan. Häiriöt olivat am:llakin niin pieniä että ainakaan ASA495 ei niitä kuullut. Varmaan pärisee jos kuuntelee herkällä liikennevastaanottimella mutta sellaisen sisään laitetta ei olekaan tarkoitettu asentaa.

Ferriitti-kelan induktanssiarvon laskeminen.

Useimmalle alla oleva yleistys on ehkä tuttu ja jollekin jopa liian yksinkertainen. Siitä huolimatta uskon että joukossamme voi olla joku ”kelan” käämijä jolle näistä kaavoista voi olla hyötyä.

Yllä olevan Blaupunktin toisiokäämin kierrosluku on 250 ja käämin mitattu induktanssi arvo on 36mH.

Käämisydämen AL arvo saadaan laskettua kaavalla:

    AL = L (H) / N2 eli  AL = 36 10x ^ -3 / 250 ^2= 0,036 / 250*250 =  0,000 000 576 eli
AL 576

Käytin tilalla N48 materiaalia jossa oli leimattuna lisäksi 600 (Al arvo)
On niin lähellä että voidaan käyttää alkuperäisiä kierrosmääriä.

Toisessa N48 kelarungossa oli luku 500. Ero johtuu erilaisesta ilmaraosta kelan sydämessä.
Jotta tuolla AL 500 kelalla saa tehtyä 36 mH induktanssin tarvitaan enemmän kierroksia.
Toisaalta isompi ilmarako  voi antaa paremman hyötysuhteen koska sydän ei kyllästy niin helposti.

  N =   SQRT( L (H)  / Al  (/nH) ) →  neliöjuuri ( 0,036 / 0,000 000 500) = 268 kierrosta.

Sama insinööreille exp.muodossa on :  Sqrt(36*10- ^3 / 500*10- ^9)

Edit 1: Induktanssin laskeminen (Kela s -- S )

    L (H) = Al * N ^ 2
esim:  0.000 000 600 * 16 *16 = 0,000 154 H  = 154 uH

Kuva1: N48 datalehti,  useita löytyy netistä hakemalla.
Kuva2: Kelarunkoja  3H3 vastaa N48

Edit 2:
Siemens Epcos Ferriittien datakirja:

http://pe1abr.homeserver.com/home/ferrite-backup/siemens/siemens_matsushita_ferr...

Korjataan mielellään mahd. asia virheet.
« Viimeksi muokattu: 29.01.2014 klo 12:57:25 Kirjoittaja plamminen »  

N48_AL.jpg ( 38 KB | 0 latausta )
N48_AL.jpg
Kelat_kuva.jpg ( 127 KB | 0 latausta )
Kelat_kuva.jpg

Pentti Lamminen
Sivun alkuun
 
IP kirjattu
 
plamminen
God Member
*****
Poissa


SRHS: 610

Viestejä: 1642
Sijainti: Loviisa
Re: Blaupunkt autoradion muuttaja
Vastaus #16 - 16.02.2014 klo 16:15:31
Tulosta viesti  
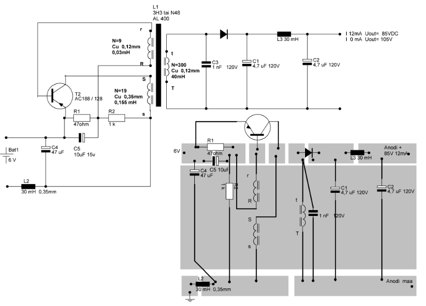
Tein hieman modifoidun mallin. Ohessa kaavio. Toimii hyvin, ei ulvo asennettuna metallikoteloon. Laitoin vielä 15nF läpivientikondensaattorit ja lisäsin kuristimen ulostulon.

Tein yksinkertaisen piirilevyn jonka pystyy päättelemän valokuvasta.

Jos joku innostuu minulla on luokkaa 10kpl noita 3H3 runkoja jotka ovat lähes suoraan sopivia. Purat 0,12 lankaa pois 3m. Teet puretusta lisäkäämin 9 kierosta ja toisen käämin 0,35 langasta 19 kierrosta. Runkoja saa enintään 2kpl/ halukas. Hinta 4e pakkaus joka sisältää rungon + AC188/128 transistorin + kuplakuoren ja postimaksun tai kaksi sarjaa 6e.

Tilaus s.postilla ja muistakaa laittaa mukaan posti osoitteenne. Odottelen ensiviikon ja postitan sitten kaikki yhtä-aikaa. Jos olisi niin kova kysyntä että eivät riitä sitten laitan vain yhden sarjan/tilaus.

edit: Aine onkin 3H3 eikä 3B3.

edit: Apuja mahdollisiin ongelmiin:
pieni kirjain = Käämin alkupää
Jos Uo on noin 50V niin vaihda  t ja T keskenään.
jos muuttaja ei käynnisty vaihda r ja R keskenään




« Viimeksi muokattu: 17.02.2014 klo 15:56:49 Kirjoittaja plamminen »  

Blaupunkt_DC-DC_22.JPG ( 108 KB | 0 latausta )
Blaupunkt_DC-DC_22.JPG
WP_000617.jpg ( 146 KB | 0 latausta )
WP_000617.jpg

Pentti Lamminen
Sivun alkuun
 
IP kirjattu
 
plamminen
God Member
*****
Poissa


SRHS: 610

Viestejä: 1642
Sijainti: Loviisa
Re: Blaupunkt autoradion muuttaja
Vastaus #17 - 24.02.2014 klo 07:36:57
Tulosta viesti  
Ferriiti-sydämet toistaiseksi loppu. Ilmoittelen jos saan lisää moisia.

pentti
  

Pentti Lamminen
Sivun alkuun
 
IP kirjattu
 
Sivunvalintanappi Sivu: 1 [2] 
Lähetä aiheTulosta